减少债务
三个皮匠报告为您整理了关于减少债务的更多内容分享,帮助您更详细的了解减少债务,内容包括减少债务方面的资讯,以及减少债务方面的互联网报告、券商研究报告、国际英文报告、公司年报、招股说明书、行业精选报告、白皮书等。
1、 1 证券研究报告 2020 年 06 月 29 日 永泰能源永泰能源600157.SH 公用事业公用事业电力电力 生产经营正常稳定,债务重组正稳步推进生产经营正常稳定,债务重组正稳步推进 永泰能源永泰能源首次覆盖报告首次覆盖报告 公司深度。
2、Policy Research Working Paper9394 Growth of Global Corporate Debt Main Facts and Policy Challenges Facundo Abraham Juan 。
3、格下跌.中低收入国家的国内生产总值增长率从2018年的4.3下降到2019年的3.5 ,一些大型新兴市场的增长速度明显放缓.2019年,流入中低收入国家债务和股权的资金总额相对于2018年的水平下降了14 .尽管中国主导了2019年流向低收。
4、19年相比,商务旅行在结构上将减少25.永久性的改变将对国际和国内旅行支出产生显著影响,因为商务旅行支出约占旅行总支出的20.图12:选定经济体: 国际飞行公里图13:选定经济体:国内飞行公里报告发现,全球商务旅行量受到1的影响,航空公司利。
5、只有2030 商业银行贷款占7080.通过股票市场,公司为各种商业目的筹集资金投资于增长基金併购等 ,并为散户和机构投资者提供获得财富的途径.不同国家非金融公司的融资和债务融资情况如下图:资本市场投资展望:为了应对3月份极端的市场波动,美联。
6、球评估中使用的美国数据只是计算官方账面上累积的债务.据财政部估计,这27万亿美元的债务,占美国年度 GDP的124 .如果将社会保障养老金和医疗保险医疗保险等表外承诺计算在内,债务负担将会高得多. 如果将这些表外项目在未来75年的现值计算在。
7、意调查发现,在从事全职工作的成年人中,认为自己的工作有意义的人不超过13.员工的优先权会随着时间的推移而改变,因此他们所需要的灵活性薪酬位置技能等可能并不总是与他们认为有意义的东西相吻合.1.灵活性对女性来说更重要研究发现女性为更多的钱而辞。
8、至2020 年末的25.5 万亿,特别是用于置换和接续存量债务的置换债券和再融资债券占比超过50.已融资平台为代表的规模下降10,在地方政府债务的总债务中下降70.由图3所示,地方政府债务的隐形债务从2013年至2016年有大幅度增加,而从。
9、到了加拿大和欧盟所有部门的总排放量.用于公路铁路航空和海运的化石燃料燃烧产生的温室气体排放占总排放量的17.住宅和商业消费者分别占了约11和7的排放,这是通过燃烧燃料在建筑物中产生热量或在家做饭,以及现场发电产生的.能源生产以外的过程占农业。
10、用卡债务是为了保留更多的储蓄吗总的来说,实验中的大多数参与者选择继续持有信用卡债务,并保留更多的储蓄.这些选择类似于那些陷入信用卡债务困境的人,他们同时持有储蓄和信用卡债务.在收支平衡的情况下,大多数调查对象66持有某些信用卡债务,并保留了。
11、界.隐私问题是其中一个方面,但我们不能忽视关于假新闻虚假信息网络欺诈和网络攻击的争论,这些因素使获得消费者的信任具有挑战性.调查中同意不同观点的消费者比例:在这份报告中,我们更仔细地研究了数据隐私对更广泛的监管和技术发展的影响.数据保护和竞。
12、向州和地方监狱管理局提供联邦资金用于减少累犯的项目也会产生类似的效果.其中的一个障碍是,联邦和州监狱系统中为减少再犯和减少再犯而设计的大量项目缺乏有关有效性和质量的可靠信息.这些项目在质量严格程度和可及性方面各不相同,只有少数项目与他人分享。
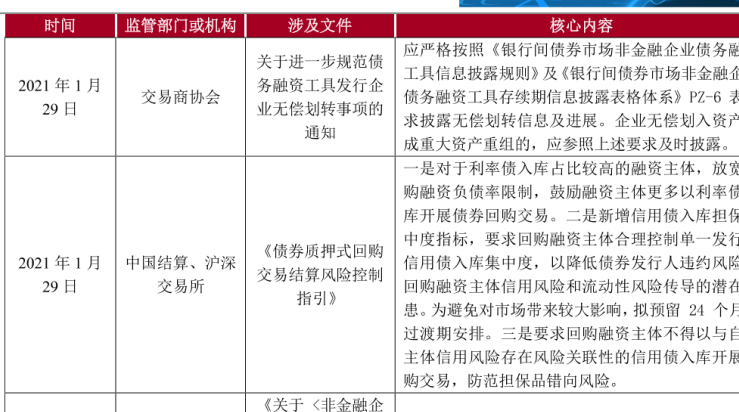
13、述要求及时披露.2021年1月29日中国结算泸深交易所发布了债券质押式回购交易结算风险控制指引,其核心内容是一是对于利率债入库占比较高的融资主体,放宽回购融资负债率限制,鼓励融资主体更多以利率债入库开展债券回购交易.二是新增信用债入库担保集。
14、控偏门:融资平台主导的隐性债务增长明显放缓nbsp;pp我们测算目前以融资平台主导隐性债务规模在 57 万亿左右,较 2015 年末增加近 25万亿.从债务两端估算地方政府隐性债务规模:nbsp;pp1金融机构端,我们在报告银行业金融市场。
15、消费者面临的许多金融挑战之一是如何在拥有一个储蓄缓冲以提供金融安全的目标与限制他们持有的债务数量的目标之间取得平衡.事实上,大多数美国消费者同时持有储蓄和债务.人们负债的原因很多,持有不同类型债务的成本相差很大.然而,在同时持有储蓄和债务。
16、广告业形式的发展.中国的广告业是从改革开放开始进入黄金时期,自 1979 年至 2009年,主要三大广告媒介为广播电视报纸杂志期刊.2009 年后,互联网广告开始兴起,逐渐取代传统三大广告媒介,成为企业最主要的投放广告的方式.与传统三大媒。
17、对于私营企业来说,在平时获取资本可能是一项挑战.COVID19大流行迅速演变成全球人道主义危机和经济灾难,极大地增加了风险,增加了新的复杂性.诚然,对信贷市场的影响是不均衡的.虽然政府和央行支持债券市场的努力为投资级发行人提供了支持,但在。
18、COVID19流行病恶化了许多中低收入国家的债务脆弱性.甚至在COVID爆发之前,许多国家的债务水平就已经很高了.pp由于经济活动有限,政府收入下降,而还本付息的时间和金额保持不变,这一情况更加恶化.pp此外,汇率波动会进一步增加以外币计。
19、过去由于骨科耗材和手术费用高昂,且医保覆盖比率较低,很多患者更倾向于保守治疗,一定程度上制约了骨科耗材行业的发展.随着我国经济近年来的较快增长,居民收入提升,与之对应的人均医疗保健消费支出也在持续增加.pp2020年我国居民人均可支配收入。
20、天齐锂业股份有限公司始建于1992年,并于2010年在深圳证券交易所上市.近三十年来,公司始终牢记共创锂想的使命,稳步发展成为中国和全球领先的,集上游锂资源储备开发和中游锂产品加工为一体的锂电新能源核心材料供应商,主要包括硬岩型锂矿资源的。
21、有一半为孩子或被抚养人负债的成年人表示,他们目前正在为孩子或被抚养人偿还学生贷款债务.三分之一的成年人说他们正在偿还自己的债务35,但15的人说他们的个人贷款违约.个人贷款违约率是配偶贷款违约率7和子女贷款违约率8的两倍.生产和收入水平都影。
22、房企流动性:个体扰动,总体无忧.1三季度以来销售明显疲软.2020 年和 2021H,全市场商品房销售额分别同比8.738.9,主要是疫情因素带来基数影响.但是 78月份销售增速明显下滑,销售额分别同比为7.118.7.2房企负债呈现收敛趋。
23、2012 年左右我国的国家债务水平问题开始引起市场关注;2015 年12 月中央经济工作会议提出三去一降一补五项重要任务,其中一降为降杠杆,即降债务,大大提高了债务水平问题的关注度.市场关于我国国家债务水平的研究随之不断扩展与深入.国际清算。
24、温室气体排放是气候变化的主要驱动力.随着地球温度的上升,极端天气事件海平面上升和更高的温度正在伤害全球社区,造成2020年2100亿美元的损失.随着立法者在世界各地通过气候政策,企业正面临越来越多的可持续性要求.例如,2021年6月,欧盟国。
25、这是第一份北美市场状况报告.本报告描述了实体发行的绿色社会和可持续发展GsS债券的形状和大小定居在美国或加拿大,延长至2021年3月底Q12021.美国和加拿大的气候变化宇宙在一个单独的部分分析.这描述了债券市场中由各种各样的债券组成的部分。
26、区域区域研究报告研究报告 1 重庆市及下辖各区县经济财政实力与债务研究2021 经济实力:经济实力:重庆市是我国中西部地区唯一的直辖市,也是一带一路 长 江经济带西部陆海新通道成渝地区双城经济圈等国家级战略联动发展枢纽城 市,经济发展享有较。
27、区域区域研究报告研究报告 1 青海省及下辖各州市经济财政实力与债务研究2021 公共融资部 龚春云 经济实力经济实力: 青海省位于我国西部欠发达地区 青藏高原东北部, 是联结西藏 新疆与内地的纽带, 也是长江 黄河 澜沧江三江的发源地, 生。
28、区域区域研究报告研究报告 1 云南省及下辖各州市经济财政实力与债务研究2021 公共融资部 陆奕璇 经济实力:经济实力:云南省是我国重要的边疆及多民族省份, 是我国面向南亚和东南亚的辐射中心,地理战略地位突出.依托自然资源及旅游资源优势,全。
29、区域区域研究报告研究报告 1 辽宁省及下辖各市经济财政实力与债务研究2021 经济实力:经济实力: 辽宁省在东北三省经济中占最重要地位, 已建立起以石化 冶金装备制造及农产品加工等为主导的产业体系, 但工业以传统产业为主且对国有企业依赖程度。
30、区域区域研究报告研究报告 1 青岛市及下辖各区市经济财政实力与债务研究2021 公共融资部 邵一静 经济实力:经济实力:青岛市地处山东半岛,是我国首批沿海对外开放城市计划单列市及副省级城市,区位优势明显,交通网络体系发达,经济发展水平稳居山。
【减少债务】相关PDF文档
【减少债务】相关资讯
2020年各省份政府隐性债务化解目标情况
发布时间: 2022-08-19
什么是政府隐性债务?2022地方隐性债务化解政策梳理
发布时间: 2022-08-19
碳排放是什么?中国减少碳排放的路径和产业链介绍
发布时间: 2021-10-28
什么是债务融资、债务融资工具?概念介绍
发布时间: 2021-08-20
2021年湖北各地区债务化解工作介绍
发布时间: 2021-07-27
地方债务新政策,地方政府债务相关政策梳理2021
发布时间: 2021-04-30
2021年债务融资信用利差最新动态
发布时间: 2021-04-26
关于减少监狱再犯的研究报告:数据评估被监禁人群的需求
发布时间: 2021-04-13
网络隐私数据保护:欧盟网站每页追踪器的数量减少了4%
发布时间: 2021-03-31
消费者如何平衡储蓄和债务:保留储蓄缓冲和减少债务
发布时间: 2021-03-26
国际航运温室气体排放目标:到2050年温室气体排放减少50%
发布时间: 2021-03-22
地方政府债务发展怎么样?主要表现形式是什么?
发布时间: 2021-03-15
员工离职的主要原因是什么?有什么办法减少员工离职?
发布时间: 2021-03-08
疫情爆发后全球经济体的债务水平
发布时间: 2021-02-24
美国债务资本市场融资占总贷款的80%
发布时间: 2021-02-23
商务旅行减少对环境和经济的影响分析
发布时间: 2021-02-22
世界银行集团:2021年国际债务统计报告
发布时间: 2021-01-28
【减少债务】相关数据
2020年全球商业航空公司收入减少了多少?(附原报告)
发布时间: 2021-12-20
2021年上半年恒大地产承息债务达到多少?
发布时间: 2021-10-28
最新报告
中英对照
全文搜索
报告精选
PDF上传翻译
多格式文档互转
入驻&报告售卖
会员权益
机构报告
券商研报
财报库
专题合集
英文报告
数据图表
会议报告
其他资源
新质生产力
DeepSeek
低空经济
大模型
AI Agent
AI Infra
具身智能
自动驾驶
宠物
银发经济
人形机器人
企业出海
算力
微短剧
薪酬
白皮书
创新药
行业分析
个股研究
年报财报
IPO招股书
会议纪要
宏观策略
政策法规
其他
人工智能
信息科技
互联网
消费经济
汽车交通
电商零售
传媒娱乐
医疗健康
投资金融
能源环境
地产建筑
传统产业
英文报告
其它
行业聚焦
芯片产业
热点概念
全球咨询智库
人工智能
500强
新质生产力
会议峰会
新能源汽车
企业年报
互联网
公司研究
行业综观
消费教育
科技通信
医药健康
人力资源
投资金融
汽车产业
物流地产
电子商务
传统产业
传媒营销
其它
2025年养老经济/银发经济/长寿经济/银发族/老龄化报告合集(共50套打包)
2025年商业航天行业报告合集(共41套打包)
AI、科技与通信
广告、传媒与营销
消费、零售与支付
HR、文化与旅游
金融、保险与投资
能源、环境与工业
医疗制药与大健康
物流、地产与建筑
其他行业
AI ▪ 科技 ▪ 通信
数字化
金融财经
智能制造
电商传媒
地产建筑
医疗医学
能源化工
其他行业

收藏
下载
2025-11-19

AI查数
行业数据
政策法规
商业模式
产业链
竞争格局
市场规模
产业概述
其它
2025年
AI读财报
年报
一季报
半年报
三季报
IPO招股书
社会责任报告
A股
IPO申报
港股
美股&全球
新三板
0731-84720580
商务合作:really158d
友链申请 (QQ):1737380874
微信扫码登录
手机快捷登录
账号登录