地方政策
三个皮匠报告为您整理了关于地方政策的更多内容分享,帮助您更详细的了解地方政策,内容包括地方政策方面的资讯,以及地方政策方面的互联网报告、券商研究报告、国际英文报告、公司年报、招股说明书、行业精选报告、白皮书等。
1、1 1 上 市 公 司 公 司 研 究 公 司 深 度 证 券 研 究 报 告 非银金融 2020 年 01 月 06 日 越秀金控 000987 特色地方金控 31,拥抱大湾区抢占先机 报告原因:首次覆盖 买入首次评级 投资要点: 历经多。
2、申 港 证 券 股 份 有 限 公 司 证 券 研 究 报 告 申 港 证 券 股 份 有 限 公 司 证 券 研 究 报 告 证券研究报告 行 业 行 业 研 究 研 究 行 业 研 究 周 报 行 业 研 究 周 报 地方政府专项债新进。
3、的地级城市推出了数据开放平台,政府数据开放平台已逐渐成为一个地方数字政府建设的标配.指数分值较高的省份主要集中在东部沿海地区,指数分值较高的副省地级城市很多都出现在山东和广东两省内,同时,位于中西部和东北部地区的贵州省贵阳市成都市银川市哈尔。
4、1 2 3 引言 数林概貌 数林指数 数林近观 数林建言 评估方法 附录 004 008 012 023 038 041 050 4 5 6 中国地方政府数据开放报告和中国开放数林指数是我国首个专注于评估政府数据开放水平的专业报 告和指数。
5、额如何通过逐级下达机制向下传导限额如何在区域之间进行分配随着 2015 年以来发行的置换债券和新增债券开始陆续到期,地方债如何借新还旧本篇专题试图结合文件和地方实际案例,对地方债运行机制进行全面和系统的梳理。
6、整体情况呈现为进步迅速蔚然成林的态势.与政府数据开放直接相关的法规政策和标准规范实现了从无到有逐渐落地的发展态势.截至2020 年10 月,在全国已上线数据开放平台的地方中,上海浙江天津等3 个省级地方和威海连云港福州哈尔滨青岛等5 个副省。
7、至2020 年末的25.5 万亿,特别是用于置换和接续存量债务的置换债券和再融资债券占比超过50.已融资平台为代表的规模下降10,在地方政府债务的总债务中下降70.由图3所示,地方政府债务的隐形债务从2013年至2016年有大幅度增加,而从。
8、沙发布第一批涉宅用地集中出让预公告,共推出 39宗涉宅用地,总面积294.14万m.今年拟于4月7月10月三次集中供地.2021年4月6日广州在土地供应充足的前提下发布了广州市20212023年住宅用地供应三年滚动计划,其政策的要点是广州发。
9、价款的方式,取得所购经济适用住房的完全产权后,将住房性质变更为普通商品住房.2020年12月21日央行:2020年12月,1年期LPR为3.85,5年期以上LPR为4.65,LPR报价连续8个月不变.2020年12月22日住建部:召开住房和。
10、控偏门:融资平台主导的隐性债务增长明显放缓nbsp;pp我们测算目前以融资平台主导隐性债务规模在 57 万亿左右,较 2015 年末增加近 25万亿.从债务两端估算地方政府隐性债务规模:nbsp;pp1金融机构端,我们在报告银行业金融市场。
11、可降解塑料行业:原料成本缓和,地方跟进限塑政策pp生物可降解塑料是有机高分子塑料在一定的条件下可被分解为二氧化碳和水等对环境无害的塑料,处理环境包括堆肥自然土壤海水等不同类型.生物可降解塑料根据原材料种类的不同一般分为生物基和石化基两类。
12、六关键词6:基建与扩大有效投资pp投资方面,从部委地方政府的表述看,2021 年基建中交通领域的投资会有所回落.制造业投资中技改部分会增加,5G 为代表的新基建持续推进中.pp基建:交通运输部预计2021 年完成交通固定资产投资2.4 万。
13、波士顿咨询集团与商界和社会领袖合作,共同应对他们最重要的挑战,抓住他们最大的机遇.波士顿咨询公司成立于1963年,是商业战略的先驱.今天,我们帮助客户进行全面转型,激发复杂的变革,使组织得以发展,建立竞争优势,并推动底线影响.pp为了取得。
14、因此,根据 2020 年再融资债发行情况,我们假设全年到期再融资比例为 91,则全年地方债发行规模接近 6.9 万亿.按照历史同期二季度发行占比来估计,56 月地方债月均发行规模预计在 61008200 亿元附近,考虑到今年并未对地方债发。
15、数据来源:各省市交通运输厅中华人民共和国交通运输部各省市新闻网天风证券研究所pp十三五期间省内高速公路建设快速发展.根据山东省交通运输厅数据,山东省内公路投资额自 2016 年的 629.4 亿元上升至 2020 年的 1294 亿元,到。
16、地方政府债券发行期限整体较长,加权发行期限增至14.84年.为降低短期兑付压力更好地匹配项目投资端和融资端的期限结构,地方政府天然有拉长债券发行期限的动机.根据2019年财政部23号文,财政部不再限制地方债券期限比例结构,地方财政部门可以。
17、当地方政策嵌套在以数量平均为特征的 国家政策如总量控制与交易中时,这些政 策之间的相互作用可能是存在问题的良性 的或积极的.当国家政策是可交易绩效标准 TPS时,如中国将于2021年启动的全国碳 市场,其后果与全国总量控制与交易体系类似 但。
18、公司积极储备优质 IP,研发代理精品游戏.公司自 2016 年开始侧重 IP 经营战略,将目标定位于经典 IP,以及 90 后二次元人群追捧的新 生优质 IP.公司积极储备购买 IP 资源,与大宇资讯就开发仙剑轩 辕剑大富翁等全球华人最受欢。
19、通过关于平等的未来的德班宣言中的这些话,聚集在 UCLG 内的地方和地区政府明确呼吁应对这一挑战,并提醒我们,在北京平台通过 26 年后,我们距离实现平等的必要进展还有很远的距离for Action.UCLG,我们的全球平等驱动运动,明确倡。
20、 公司公司报告报告 首次覆盖报告首次覆盖报告 请务必阅读正文之后的信息披露和免责申明 1 陕西建工陕西建工600248 证券证券研究报告研究报告 2022 年年 02 月月 12 日日 投资投资评级评级 行业行业 建筑装饰专业工程 6 个月。
21、 小草莓大产业小草莓大产业 助推乡村振兴助推乡村振兴 地方地方农产品商业化农产品商业化新趋势洞察白皮书新趋势洞察白皮书 目录目录 01 报告说明 02 开篇摘要 03 农产品美食消费市场发展趋势分析 Part1Part1 农产品美食消费市场。
22、 中国地方政府中国地方政府 互联网服务能力发展报告互联网服务能力发展报告 Development Report on Internet Service Capabilities of Chinas Local Governments 简版简。
【地方政策】相关PDF文档
联合国&amp地方政府联盟(UN HABITAT&ampampampamp HCLG):2021探索国家和地方的联系调查报告(英文版)(72页).pdf
上传时间: 2021-08-06 大小: 36.31MB 页数: 72
【地方政策】相关资讯
2021年10月楼市新政,地方政策汇总梳理
发布时间: 2023-04-27
房地产中央政策及地方政策梳理,2021年10月最新政策汇总
发布时间: 2023-04-27
关于steam教育的相关政策有哪些?国家及地方政策汇总
发布时间: 2023-04-27
2020 地方领导:为未来工作做好准备,培养移民包容性 - 土耳其经济政策研究基金会
发布时间: 2022-08-19
17地列为婚俗改革实验区,有哪些地方?名单一览
发布时间: 2022-08-19
什么是政府隐性债务?2022地方隐性债务化解政策梳理
发布时间: 2022-08-19
钛应用在哪些地方?钛材的主要应用领域介绍
发布时间: 2021-12-10
一批新法新规11月起施行,涉及缴税、最低工资标准等
发布时间: 2021-10-29
2021年智能电动车新政策,各地方政府最新政策汇总
发布时间: 2021-10-21
国际避税地是指什么?有哪些地方是国际避税地?
发布时间: 2021-09-02
2021年一季度地方政府新增专项债3720.59亿元
发布时间: 2021-08-24
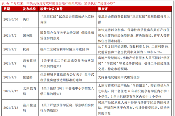
2021年7月中央及各地方政府房地产相关政策汇总,坚决执行房住不炒!
发布时间: 2021-08-10
端午节出游的人多吗?有多少人出游?主要去哪些地方?
发布时间: 2021-06-04
地方债务新政策,地方政府债务相关政策梳理2021
发布时间: 2021-04-30
房地产地方政策分析,2022年累计改造不少于2000个城镇老旧小区
发布时间: 2021-04-28
房地产政策最新消息2021:各地区地方政策盘点
发布时间: 2021-04-14
地方政府债务发展怎么样?主要表现形式是什么?
发布时间: 2021-03-15
复旦DMG:2019中国地方政府数据开放报告(附下载地址)
发布时间: 2019-05-29
【地方政策】相关词条
地方政府债券(地方债)
发布时间: 2022-03-30
最新报告
中英对照
全文搜索
报告精选
PDF上传翻译
多格式文档互转
入驻&报告售卖
会员权益
机构报告
券商研报
财报库
专题合集
英文报告
数据图表
会议报告
其他资源
新质生产力
DeepSeek
低空经济
大模型
AI Agent
AI Infra
具身智能
自动驾驶
宠物
银发经济
人形机器人
企业出海
算力
微短剧
薪酬
白皮书
创新药
行业分析
个股研究
年报财报
IPO招股书
会议纪要
宏观策略
政策法规
其他
人工智能
信息科技
互联网
消费经济
汽车交通
电商零售
传媒娱乐
医疗健康
投资金融
能源环境
地产建筑
传统产业
英文报告
其它
行业聚焦
芯片产业
热点概念
全球咨询智库
人工智能
500强
新质生产力
会议峰会
新能源汽车
企业年报
互联网
公司研究
行业综观
消费教育
科技通信
医药健康
人力资源
投资金融
汽车产业
物流地产
电子商务
传统产业
传媒营销
其它
2025年养老经济/银发经济/长寿经济/银发族/老龄化报告合集(共50套打包)
2025年商业航天行业报告合集(共41套打包)
AI、科技与通信
广告、传媒与营销
消费、零售与支付
HR、文化与旅游
金融、保险与投资
能源、环境与工业
医疗制药与大健康
物流、地产与建筑
其他行业
AI ▪ 科技 ▪ 通信
数字化
金融财经
智能制造
电商传媒
地产建筑
医疗医学
能源化工
其他行业

收藏
下载
2025-11-19

AI查数
行业数据
政策法规
商业模式
产业链
竞争格局
市场规模
产业概述
其它
2025年
AI读财报
年报
一季报
半年报
三季报
IPO招股书
社会责任报告
A股
IPO申报
港股
美股&全球
新三板
0731-84720580
商务合作:really158d
友链申请 (QQ):1737380874
微信扫码登录
手机快捷登录
账号登录