新药研发趋势分析
三个皮匠报告为您整理了关于新药研发趋势分析的更多内容分享,帮助您更详细的了解新药研发趋势分析,内容包括新药研发趋势分析方面的资讯,以及新药研发趋势分析方面的互联网报告、券商研究报告、国际英文报告、公司年报、招股说明书、行业精选报告、白皮书等。
1、 1 从商业模式深度剖析药明康德:坚守高水平从商业模式深度剖析药明康德:坚守高水平 CRO 服务,新药研发产业链航母再起航服务,新药研发产业链航母再起航 全球全球医药医药 CRO 行业景气度提升,国内行业景气度提升,国内医药医药 CRO 行业高速发展,公行业高速发展,公 司司在优质赛道中卡位优势明显在优质赛道中卡位优势明显:CRO 行业本质是创新和效率。 近年伴 随新型治疗方法的不断涌现,研发。
2、本土化发展的机遇与挑战 中国医药研发趋势 除了针对治疗领域的快速审批通道外,CFDA还 授权各省引入试点项目。 公司能与当地监管机 构合作,在开展全国性试验前,先开展小规模 试验并在局部地区进行推广。 这些政策调整已经取得了初步的成效。 几种癌 症和肝炎的治疗药物在全球推出两年内即在中 国上市,取代了之前的“药物滞后”五到八年 的情况。 作为首例个体化治疗肺癌的药物,克 唑替尼(Xalkori),在最低。
3、将通过增强分析方法自动生成。 2.2021年,大多数大型企业将招募分析师进行决策情报执行,包括决策建模。 决策智能领域包括各种实时决策能力和复杂适应系统等应用。 3.专家认为在分析和数据领域,区块链技术将在推动高度先进的数据驱动倡议方面发挥重要作用。 采用区块链为基础的智能合同(自愿采用或最终强制执行)的企业到2023年将会看到质量过高的数据增长50% 。 4.人工智能技术被用于次优行动建议,元数据自动发现,或者管理自动监控。 这种结构利用了超越现有和可发现的元数据资产的连续智能。 5.到2022年,35% 的大公司将通过在线平台上的正式数据市场销售或购买数据比2020年的25% 增长了10% 。 数量的显著增长表明了人们对云计算,机器学习,人工智能和数据科学的迅速接受。 (关注公众号“三个皮匠”,获取最新行业报告资讯)点击下载报告:Simplilearn:2021年商业分析:综合趋势报告PDF全文将分享到三个皮匠每日知识精选知识星球,三个皮匠感谢您的支持!加入三个皮匠报告网站年度VIP即送星球年会员需要批量下载和及时更新最新研究报告的朋友,可以加入我们的三个皮匠每日知识精选知识星球分享会,大量的中外文精品报告及各类专题资料将会优先分享到知识星球中,加入即可下载全部报告,还可根据您的需要定制各类报告。 知识星球加入请使用微信扫描以下二维码往期回顾:加入知识星球后,可立即免费获得该行业的报告。
4、造类薪酬一般在15000-10000之间;研发类薪酬一般在20000-90000之间;服务外包类一般5000-1800广州地区地区制造类薪酬一般在15000-10000之间;研发类薪酬一般在20000-90000之间;服务外包类一般5000-1800深圳地区地区制造类薪酬一般在15000-10000之间;研发类薪酬一般在12000-96000之间;服务外包类一般5000-1800南京地区地区制造类薪酬一般在4000-130000之间;研发类薪酬一般在10000-50000之间;服务外包类一般4000-1700苏州地区地区制造类薪酬一般在12000-70000之间;研发类薪酬一般在20000-60000之间;服务外包类一般4000-1400综合上面的数据,上海的制造及研发薪资总体来说相对较高;北京和广州相对持平;南京最低。 文本由栗栗-皆辛苦 原创发布于三个皮匠报告网站,未经授权禁止转载。 数据来源任仕达:2021年市场展望与薪酬报告(44页)点击下载PDF原文。
5、 海外制药龙头解读系列之五 西南证券研究发展中心 2020年10月 强生JNJ2020年中报解读: 抗肿瘤药物延续强劲表现,持续推进多领域新药研发 分析师:陈进 执业证号:S1250517100002 电话:021-68416017 邮箱: 分析师:杜向阳 执业证号:S1250520030002 电话:021-68416017 邮箱: 分析师:张熙 执业证号:S1250520070005 电话:。
6、 海外制药龙头解读系列之八 西南证券研究发展中心 2020年10月 诺华NOV2020年中报解读: 银屑病药品Cosentyx带动业绩正成长,新药研发领跑全球 分析师:陈进 执业证号:S1250517100002 邮箱: 分析师:杜向阳 执业证号:S1250520030002 邮箱: 分析师:张熙 执业证号:S1250520070005 邮箱: 1 核心观点 海外制药龙头解读系列之八 诺华。
7、主要的得益于各企业研发团队规模的快速扩大。 本轮调研中,如图所示,有96%的企业研发人员占总人数之比达到50%以上,而首轮调研中,仅有63%的企业拥有占比超过50%的研发人员构成。 并且调研发现有高达 94% 的企业希望能通过高校定向培养的方式补充人才。 目前高校中,仅成都信息工程大学开设了区块链专业,远远跟不上产业发展的需求。 二、区块链企业非人力研发投入分布情况分析图2 区块链企业非人力研发投入分布情况各企业的非人力研发投入也在迅速增加,为研发能力的提升打造了相对坚实的基础设施。 较首轮调研,非研发人力投入出现整体上移,千万级投入企业的占比净值增加了6%以上。 三、区块链企业非人力研发投入分布情况图3 区块链企业非人力研发投入分布情况图中可以看出已有56%的企业申请或取得了20项以上专利的使用权,整体分布明显提升。 有代码开源及相关动作的企业总量仅有2%的净增长,但整个产业的专利水平却有了显著提升,并成为整个产业创新能力提升的助推器。 某区块链企业为例,该企业已拥有发明专利29项,软件著作权19项。 期待各个企业的区块链研发与创新能力能够不断增长。 文本由言禾原创发布于三个皮匠报告网站,未经授权禁止转载。 数据来源:清华大学:中国区块链产业生态地图报告(51页)。
8、效较好。 另一方面,新网银行和外部互联网科技力量进行合作,以提高工作效率。 2019年末外包科技人员350人左右,合计科技人员占全行比例达到70%左右。 新网银行积极引进高科技人才的成效也较为显著。 2018年底,新网银行成为全国第家获得高新技术企业认定的银行机构。 截至到了2019年底,累计申请专利139项,获得软著作权登记证书37项,分布在人工智能、大数据、分布式技术等各个方面。 2017-2019年新网银行存款占计息负债比例上升新网银行作为民营银行,资金来源段会员,负债端成本率较消金公司等非银机构有优势。 2017年以来新网银行具有竞争力的线上存款产品逐渐受到认可,并针对小微客群推出“企业网银”产品以吸纳对公存款;而2019年末对公存款占比为50%左右。 随着存款占比较快提升,新网银行资金来源更稳定,负债端成本率也明显下降。 2019年新网银行计息负债成本率同比-0.7pct至3.0%。 新网银行作为无实体经营网点的互联网银行,根据监管要求可在全国吸收存款、发放贷款而不受异地限制,这一优势在监管层严格监管异地经营的时代非常显著。 此外,新网银行通过联合贷款的方式缓释资金来源压力,银保监会要求联合贷款出资比例不低于30%,而新网银行表内资产管理资产约为4:10,转型压力不算大。 文本由栗栗-皆辛苦 原创发布于三个皮匠报告网站,未经授权禁止转载。 数据来源 马上VS新网,“金融+科技”弄潮儿。
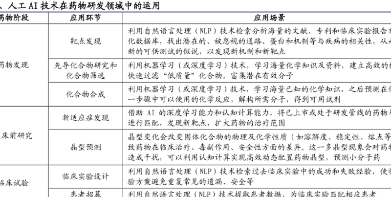
9、发现新机制和新靶点。 先导化合物研究和化合物筛选主要是利用机器学习(或深度学习)技术,学习海量化学知识及资料,建立高效的模型,快速过滤“低质量”化合物,富集潜在有效分子。 化合物合成主要是利用机器学习(或深度学习)技术,学习海量已知的化学知识,之后预测在任何单一步骤中可以使用的化学反应,解构所需分子,得到可用试剂。 临床前研究主要应用环节有两个,分别是新适应症发现和晶型预测,其应用场景分别是:新适应症发现主要是借助AI的深度学习能力和认知计算能力,将已上市或处于研发管线的药物与疾病进行匹配,发现新靶点,扩大药物的治疗范围。 晶型预测主要是晶型变化会改变固体化合物的物理及化学性质(如溶解度、稳定性、熔点等),导致药物在临床治疗、毒副作用、安全性方面的差异。 这一多晶型现象会对药物研发造成干扰,可以利用认知计算实现高效动态配置药物晶型,预测小分子药。 临床试验的应用环节有两个,分别是临床实验设计和患者招募,其应用场景分别是:临床实验设计主要是利用自然语言处理(NLP)技术检索过去临床实验中的成功和失败经验,使临床实验方案避免重复常见的遗漏、安全等。 患者招募主要是利用自然语言处理(NLP)技术提取患者数据,为临床实验匹配相应患者。 文本由栗栗-皆辛苦 原创发布于三个皮匠报告网站,未经授权禁止转载。 数据来源药明康德-观往昔,展未来,奋楫扬帆立潮头。
10、不同的研发活动上。 小公司将更多的研究精力用于开发和测试新药,许多最终都卖给了大公司。 相比之下,大型制药公司的研发支出中有很大一部分专用于进行临床试验,开发递增的“产品线扩展”改进措施,并出于安全监控或营销目的进行批准后测试。 在过去的五年中,研发支出和药品批准均大幅增加。 由于开发新药并成功通过临床试验可能需要花费十年或更多的研发支出,因此药品批准滞后于基本的研发支出。 这种滞后使得很难解释研发支出与新药批准之间的关系。 从2015年到2019年,FDA批准的新药数量是十年前的两倍。 生物药物在FDA的批准中所占的比例越来越多。 图1 FDA新药年度平均批准影响研发支出的因素1.预期收入公司对药物收入的期望取决于公司预期该药物在全球各个市场的价格,以及该公司预期以这些价格购买的数量。 这些期望是根据在各个市场上观察到的现有药物的价格和销量得出的。 对于成熟的制药公司而言,现有产品的当前收入来源也为其研发项目提供了重要的融资来源。 2.新药的研发成本研发支出也受到开发一种新药的预期成本的影响,包括在临床前研究阶段和临床试验中产生的预期成本。 除了自付的开支外,制药公司还承担在药物开发过程中因捆绑资金而产生的资本成本。 3.国家政策联邦政策会在规模和方向上影响制药公司的研发支出。 各种联邦医疗保健计划和补贴增加了对医疗保健服务和产品的需求。 这些举措间接刺激了药物研发方面的支出。 尤其是,联邦政府建立的健康保险市。
11、 2 / 25 请务必阅读正文之后的免责声明部分请务必阅读正文之后的免责声明部分 行业跟踪周报 内容目录内容目录 1. 板块观点:最强医药股的补跌说明什么?板块观点:最强医药股的补跌说明什么? . 4 1.1. 本周建议关注组。
12、科技部已经启动了各种计划,如生物医学研究职业计划(BRCP)和拉曼努扬奖学金,为生活在外国的印度研究人员提供有吸引力的途径和在印度研究所和大学工作的机会。 印度科技市场概况印度预计2020年研发总支出将达到9650亿美元。 印度公司在2020年全球研发资金预测中升至第五位。 研发投资帮助印度公司克服了与国际上价格实惠的产品的激烈竞争在班加罗尔设计、中国制造的印度机器人Mitra,可以根据国籍识别人们,并在银行指导客户,在中国大连举行的信息技术(IT)活动上吸引了中国制造商的注意。 图1 2020年世界主要研发投资者的预期支出科技行业经济增长的驱动因素近年来,印度政府实施了几项奖学金计划,以培养人类进行高级研究的能力。 在科学研究和工业研究委员会(CSIR)各组成实验室注册的学生人数从2016财年的1526个增加到202019财年的1967人。 2010-20年间已被国家宣布为“创新十年”,并强调了建立国家创新委员会的必要性。 为了促进增长,2013年成立了科技创新政策。 在2009财年,共有1000名学生通过“科学追求灵感研究”计划注册。 图2 激发奖学金的增长概况科技行业发展机遇自从冠状病毒新冠疫情以来,国内药品零售市场首次出现反弹,由于慢性药物和抗病毒药物的销量增加,2020年9月增长了4%以上。 到2020年3月,该行业的估值约为15亿卢比。 印度的国内药品市场营业额2019年为14万亿卢。
13、p2.3.2 行业长期前景可观pp非洲猪瘟疫苗有望带来行业整体扩容,目前市场上还没有明显成效的非洲猪瘟疫苗,近期农业农村部密集召开会议,明确提出推进全国非洲猪瘟防控进入常态化,2021 年 3 月 8 日,农业农村部发文要进一步严厉打击非洲。
14、p2sIPVSabin 株脊髓灰质炎灭活疫苗Vero 细胞有望 2022 年开始报产pp在研 sIPV 单苗空间大,为未来研发多联苗奠定基础。 公司在研 sIPV 处于临床期试验中,有望在 2022 年报产。 我国 IPV 潜在需求为 6000。
15、四联苗:公司独家产品四联苗是由百日咳杆菌白喉杆菌破伤风梭状芽孢杆菌三种培养物的上清液,经过纯化脱毒后加入氢氧化铝吸附制成吸附无细胞百白破联合疫苗DTaP,再与 Hib 疫苗联合而成。 相比单独接种百白破疫苗和 Hib 疫苗,使用四联苗能够有。
16、艾可宁作为中国首款自主研发并上市的抗 HIV 病毒新药,是目前中国唯一不需每日给药的抗 HIV 病毒药物,是对目前国内艾滋病治疗方案主要为口服药的补充和提升,对主要流行 HIV 病毒包括耐药病毒都有效。 对于经其它多种抗逆转录病毒药物治疗仍。
17、 公司分析:聚焦肺癌创新药研发,商业化潜力巨大pp公司核心技术优势明显,拥有完善的 inhouse 新药研发体系pp公司自成立以来,坚持自主创新,建立了完整的新药研发体系。 在发现并优化先导化合物等核心环节上形成了两大核心技术:药物分子设计。
18、扬子地板根据国内外市场的不同分为 OBM 模式及 OEM 模式。 对国内市场公司 采用了 OBM 模式,而针对国际市场,公司采用了 OEM 模式,即产品生产完成后以 客户品牌出售。 公司在自有工厂生产地板产品,对经销商客户订单对应材料采购 采。
19、国内多家企业在本次 ASCO 大会上公布了旗下 PDL1 双抗的临床数据。 从与 PDL1 双抗搭档的靶点来看,CTLA4 的临床项目数量最多。 PDL1CTLA4 双抗有望凭借机制优 势改善伊匹木单抗在联用 PD1 单抗时毒性大治疗窗窄的限。
20、特发性肺纤维化IPF是一种病因未明的慢性进展性纤维化肺病,以胶原蛋白在肺间质的沉积以及随之而来的肺间质纤维化增生为主要特征。 患者肺组织逐渐变厚僵硬或形成瘢痕组织,使肺部不能有效运输氧气进入血液,其病理和影像学表现为普通型间质性肺炎UIP。
21、生物医药投资火热,推动 Biotech 为主导的研发管线不断扩大。 近年来 生物医药领域投资热情持续高涨,据动脉橙数据,2020 年全球医疗健康 产业投融资 5169.3 亿元,同比增长 41,国内 1626.5 亿元,同比增长 58,双双。
22、目前国内无碳纸显色剂市场呈现出公司一家独大的局面。 无碳纸显色剂产品广泛用于采用无碳纸制作的各种多联的发票收据快递单空白打印纸等。 据公告,国内具备较强无碳纸显色剂产品研发生产能力的企业不足 10 家,年产量超过千吨的企业仅三四家。 其中,瑞丰。
23、获 3 项孤儿药资格认定 2 项绿色通道,临床疗效受国际认可。 目前,特瑞普利单抗联合阿昔替尼治疗黏膜黑色素瘤,以及特瑞普利治疗鼻咽癌软组织肉瘤均获得 FDA 的孤儿药资格认定;其中,特瑞普利治疗鼻咽癌获 FDA 突破疗法认证,治疗黏膜黑色。
24、国家药品集采规则逐步完善,制度化、常态化开展自2018年以来,国家药品集采已开展五批六次,相关规则不断完善。 尤其近几批集采规则对比来看,基本框架已然确定,只有细节微调,比如:1)纳入国家集采的品种基本已.。
25、以突破性治疗为例,申请该加快路径的药物,应是用于防治严重危及生命或者严重影响生存质量的疾病,且尚无有效防治手段或者与现有治疗手段相比有足够证据表明具有明显临床优势的创新药或者改良型新药等,一旦获得突破性治疗的认证,对于该药物的开发具有极大的。
26、12021年市场与人才趋势报告智能制造与研发.2关键发现.更新迭代的人工智能技术要更快的融入到应用中制造业本土企业比跨国企业招聘更具竞争优势研发类环保制造业方向的高科技岗位需求进一步增多候选人提高或重塑技能恰逢其时自2018年以来,智能制造。
27、中国手游行业发展趋势 2020 年中国手游市场迈过 2000 亿大关后,受疫情期间宅经济红利消退游戏版号暂缓发行等多方因素影响,2021 年中国手游市场增速放缓,年增长率为 7.57 。 继 2020 年手游用户规模增速呈小幅增长后,202。
【新药研发趋势分析】相关PDF文档
生物医药行业创新药研究框架之CSCO+ESMO2021分析:临床研发热点、国产药物临床数据及竞争格局解读-20211015(26页).pdf
上传时间: 2021-10-18 大小: 1.95MB 页数: 26
【研报】医药生物行业数据超融合系列:创新药专题聚焦BD合作+临床试验持续追踪创新药企研发能力-210416(18页).pdf
上传时间: 2021-04-19 大小: 787.96KB 页数: 17
【公司研究】药明康德-从商业模式深度剖析药明康德:坚守高水平CRO服务新药研发产业链航母再起航-20200301[36页].pdf
上传时间: 2020-07-30 大小: 3.13MB 页数: 36
【新药研发趋势分析】相关资讯
什么是小分子创新药?有哪些?产业链、研发过程介绍
发布时间: 2023-04-27
sase发展趋势和现状分析
发布时间: 2022-03-30
2022国内小分子创新药行业痛点与发展前景分析
发布时间: 2022-03-06
助听器行业现状与发展趋势分析
发布时间: 2021-12-29
智能座舱产业链,及趋势分析
发布时间: 2021-07-12
金融科技发展历程及趋势分析
发布时间: 2021-07-07
集成灶是什么,发展趋势分析
发布时间: 2021-06-30
idc的特点有哪些?发展趋势分析
发布时间: 2021-06-29
IBEF:印度科技行业发展趋势如何?2021年研发总支出GDP占比0.86%
发布时间: 2021-06-11
美国国会预算办公室:2021年制药工业研发趋势及影响因素报告
发布时间: 2021-05-25
人工智能技术发展现状及趋势:药物研发领域中运用情况说明
发布时间: 2021-04-21
新网银行研发团队人数占比分析:科技人员在全行员工中的占比超过50%
发布时间: 2021-04-15
民用无人机的发展趋势是什么,发展趋势分析
发布时间: 2021-04-07
碳中和缓解全球变暖趋势分析
发布时间: 2021-03-25
Simplilearn:2021年商业分析:综合趋势报告
发布时间: 2021-01-11
最新报告
中英对照
全文搜索
报告精选
PDF上传翻译
多格式文档互转
入驻&报告售卖
会员权益
机构报告
券商研报
财报库
专题合集
英文报告
数据图表
会议报告
其他资源
新质生产力
DeepSeek
低空经济
大模型
AI Agent
AI Infra
具身智能
自动驾驶
宠物
银发经济
人形机器人
企业出海
算力
微短剧
薪酬
白皮书
创新药
行业分析
个股研究
年报财报
IPO招股书
会议纪要
宏观策略
政策法规
其他
人工智能
信息科技
互联网
消费经济
汽车交通
电商零售
传媒娱乐
医疗健康
投资金融
能源环境
地产建筑
传统产业
英文报告
其它
行业聚焦
芯片产业
热点概念
全球咨询智库
人工智能
500强
新质生产力
会议峰会
新能源汽车
企业年报
互联网
公司研究
行业综观
消费教育
科技通信
医药健康
人力资源
投资金融
汽车产业
物流地产
电子商务
传统产业
传媒营销
其它
2025年养老经济/银发经济/长寿经济/银发族/老龄化报告合集(共50套打包)
2025年商业航天行业报告合集(共41套打包)
AI、科技与通信
广告、传媒与营销
消费、零售与支付
HR、文化与旅游
金融、保险与投资
能源、环境与工业
医疗制药与大健康
物流、地产与建筑
其他行业
AI ▪ 科技 ▪ 通信
数字化
金融财经
智能制造
电商传媒
地产建筑
医疗医学
能源化工
其他行业

收藏
下载
2025-11-19

AI查数
行业数据
政策法规
商业模式
产业链
竞争格局
市场规模
产业概述
其它
2025年
AI读财报
年报
一季报
半年报
三季报
IPO招股书
社会责任报告
A股
IPO申报
港股
美股&全球
新三板
0731-84720580
商务合作:really158d
友链申请 (QQ):1737380874
微信扫码登录
手机快捷登录
账号登录