什么是商业银行
三个皮匠报告为您整理了关于什么是商业银行的更多内容分享,帮助您更详细的了解什么是商业银行,内容包括什么是商业银行方面的资讯,以及什么是商业银行方面的互联网报告、券商研究报告、国际英文报告、公司年报、招股说明书、行业精选报告、白皮书等。
1、疫情下 商业银行 如何应对 的思考 毕马威中国 2020年5月 1 2020 毕马威华振会计师事务所特殊普通合伙 中国合伙制会计师事务所及毕马威企业咨询 中国 有限公司 中国外商独资企业,均是与瑞士实体 毕马威国际合作组织 毕马威国际相关联。
2、 1 证券研究报告 2020 年 03 月 15 日 银行银行行业行业 存款基准利率下调迎来重要操作窗口:对商业银行影响几何存款基准利率下调迎来重要操作窗口:对商业银行影响几何 行业研究周报行业研究周报 郑嘉伟分析师郑嘉伟分析师 钟奕昕联系。
3、 持续降息下商业银行的经营何去何从 低利率下美日商业银行的经营分析 主要观点主要观点 首先,此轮低利率的金融环境是次贷危机下各个国家实施逆周 期货币和财政等政策的结果,日本也是应对 90 年代经济泡沫 的破裂下最早实行零利率;因此商业银行首。
4、 1 证券研究报告证券研究报告 行业研究深度研究 2020年04月27日 银行 增持维持 银行 增持维持 沈娟沈娟 执业证书编号:S0570514040002 研究员 075523952763 蒋昭鹏蒋昭鹏 075582492038 联系人。
5、 请务必阅读正文之后的信息披露和重要声明请务必阅读正文之后的信息披露和重要声明 行行 业业 研研 究究 行行 业业 深深 度度 报报 告告 证券研究报告证券研究报告 industryId 银行银行 推荐推荐 维持维持 relatedRepo。
6、中国商业银行APP渠道运营报告 2019年 2 2019.12 iResearch Inc. 研究定义及范畴 来源:艾瑞研究院自主研究及绘制. 商业银行客户业务办理渠道 银行触达客户的渠道主要有三:线下网点基于PC端的网上银行及基于手机端的。
7、 证券证券研究报告研究报告行业行业深度深度 银行金融科技系列深度之四银行金融科技系列深度之四 央行数字货币央行数字货币 对商业银行的影响对商业银行的影响 一央行数字货币的定位与内涵一央行数字货币的定位与内涵 一法定数字货币,是指由中央银行依。
8、制定相关规划,但已经开展相关实践; 2的银行及27的支付机构暂未有相关规划及实践.组织架构设置银行及支付机构开展金融科技业务仍以技术部门牵头为主,部分机构已经设立了金融科技部门专职开展相关业务.调查显示,目前有14.89的银行及10.26的。
9、疫情表现的危害性看,全球性的蔓延及恶化将造成严重的经济冲击和社会影响.从宏观经济层面来看,受疫情影响中国2020年第一季度GDP同比下降6.8,出现自1992年以来首次单季度负增长.4月14日IMF发布世界经济展望,2020年全球经济预计将。
10、 请务必阅读正文之后的免责条款部分 全球视野全球视野 本土智慧本土智慧 行业行业研究研究 Page 1 证券研究报告证券研究报告深度报告深度报告 银行银行 专题报告专题报告 超配超配 维持评级 2020 年年 09 月月 28 日日 一年该。
11、的风能和太阳能.然而,商业银行也为化石燃料电力提供了大量资金,包括日本和其他亚太国家的煤炭超过20亿美元,以及美国和东南亚的天然气工厂超过30亿美元.由于新一代巴黎校准的目标碳强度在所有地区都是零,即使在一个特定地区资助一个化石燃料厂也足以。
12、NEXTNOWOUTMANEUVER UNCERTAINTY THE EMPOWERED COMMERCIAL BANKING RELATIONSHIP MANAGER COVID19: Commercial banks can quick。
13、国际或国内收入支付.相比之下,只有11的比荷卢银行和4的达赫银行为半数以上的企业客户提供这种支持.银行商业客户中有多少比例需要支持来处理国际或国内的收入付款随着全球贸易开始回到新冠肺炎疫情前的水平,银行必须准备好支持企业反弹.这意味着提供可。
14、www.britishbusinessbank.co.uk britishbbank 2017 Business Finance Survey: SMEs A report by Ipsos MORI to the British Busi。
15、协作是提供更好的业务银行服务的关键pp2020年11月,Banking Circle对英国德国奥地利和瑞士的达赫DACH和比利时荷兰和卢森堡的300名银行高管进行了调查.我们的目标是发现他们面临的支付挑战,以及他们打算如何克服这些挑战.p。
16、当我们发布2020年商业银行趋势2019年第四季度时,几乎没有人能预见到,一场全球健康危机会扰乱在某些情况下改变如此之多的行业.现在,2020年的不确定性正在为近期的金融服务业定下全球基调.因此,银行高度关注业务弹性,同时强调财务和操作风。
17、长周期看,我国居民人均消费规模财富积累均保持增长. 从我国台湾韩国经验看,消费信贷坏账暴露常发生在危机后的经济重建期,当时居民财富积累不足.这是我国与韩国比,不会发生大的消费金融信贷危机的先决条件.我国居民杠杆率约61.12020年9月。
18、商业银行在经济中的作用pp商业银行是以金融资产和负债业务为主要经营对象的综合性多功能的金融企业,是能够提供存贷业务的金融机构.作为商业性企业,商业银行需要以安全性流动性效益性为经营原则,实行自主经营自担风险自负盈亏自我约束.商业银行的主要。
19、互联网金融的迅猛发展,对商业银行的经营产生了一定的影响.本文研究了网络金融对商业银行的影响.首先,从理论上探讨了网络金融对商业银行的影响机制,运用因子分析法构建了商业银行网络金融指标和综合绩效指标.然后,通过建立静态面板模型和动态面板模型。
20、网互联网贷款的国际监管国际上,对于互联网贷款业务的监管,除了机构监管 或称为 牌照管理之外,还结合了对业务的统一监管 或称为 功能监管或 行为监管.这是监管部门对互联网贷款业务监管难度的应对之策.1.牌照管理或机构监管仍然是重要抓手牌照管理。
21、采集法则:资产化场景出发,遵行合理合法按需采集的原则.商业银行随着数据应用水平日益提升,对自身经营的认知业务规律的探索以及未来趋势的判断也达到了一个全新的高度.数据资产的多少采集能力的强弱,对业务支撑管理决策的程度将直接影响商业银行经营与创。
22、流批一体:打造一个既能支持低延迟又能满足高吞吐要求的融合型计算引擎,实现大规模复杂实时计算能力.数据中台:融入AIBI技术,构建数据中台架构,通过打破数据壁垒,实现全行数据资产统一加工,构建数据资产全域共享能力;通过算法模型为导向的深度加工。
23、 请务必阅读正文后的免责声明 远东研究远东研究行业行业研究研究 2022 年年 1 月月 17 日日 商业商业银行主要监管指标浅析银行主要监管指标浅析摘摘 要要 本文从资本充足和杠杆资产质量盈利能力和风险水平四个维度对商业银行主要监管指标进。
24、波士顿咨询公司与平安银行联合研究2022年3月商业银行企业避险业务白皮书2022目 录摘要 11. 聚焦本土,三新形势下国内商业银行回归本源避险日新月异 31.1 新理念:中国商业银行坚定使命回归本源,持续提升服务实体经济质效 31.2 新。
25、ConfidentialandProtectedbyCopyrightLawsCONTENTS010203014202254l 2021424l 务务5202254l 务劵l 劵16202254l 务7202254l 劵l 劵2021623。
26、2022年5月6日银行研究方法论商业模式分析工具投资策略姓名梁凤洁姓名邱冠华邮箱邮箱电话02180108037电话02180105900证书编号S1230120020022证书编号S1230520010003联系人陈建宇联系人徐安妮目录C 。
27、Market Update 聚焦中国商业银行零售黄金业务 2020 年年 11 月月 www.gold.org 01 自 2004 年以来,中国的实物黄金投资市场已经走过了一段漫长道路.1在经济扩张的推动下,中国在 2013 年成为了全球最。
28、商业银行互联网化专题分析2017Confidential and Protected by Copyright Laws本产品保密并受到版权法保护20178152实时分析驱动用户资产成长分析定义及分析范畴 银行互联网化:是指商业银行利用互联。
29、黄翠芝, 亚洲可持续金融主管林怡瑄, 可持续债券, 债券资本市场部2022年3月绿色商业银行联盟渣打银行培训讲座 绿色及可持续资本市场之蜕变PUBLIC2目录目录可持续金融市场分析 P.310ESG债券以及贷款简介 P.1115 ESG 债。
30、 商业银行中间业务专题报告 寻找第二增长曲线 行业深度报告 请通过合法途径获取本公司研究报告,如经由未经许可的渠道获得研究报告,请慎重使用并注意阅读研究报告尾页的声明内容. 行业报告 银行与金融科技 2022 年 05 月 31 日 强于大。
31、集奥聚合2017年1月大数据商业银行应用实践案例P2Contents目录商业银行大数据作用凸显某商业银行大数据应用实践案例12集奥提供一站式解决方案3P3银行发展大零售业务面临新的业务环境渠道业务移动互联网带来了新型互联网金融机构的挑战,新。
32、2022年年6月月对话银行家主题论坛对话银行家主题论坛从未来看现在,中国商业银行转型发展从未来看现在,中国商业银行转型发展肖斐斐肖斐斐中信证券研究部中信证券研究部银行业首席分析师银行业首席分析师目录目录CONTENTS11.银行业十年经营复。
33、 商业银行负债管理专题报告 回归本源,打造存款竞争力 行业深度报告 请通过合法途径获取本公司研究报告,如经由未经许可的渠道获得研究报告,请慎重使用并注意阅读研究报告尾页的声明内容.行业报告 银行 2022 年 07 月 31 日 强于大市维。
34、在此背景下,另类贷款机构一直在稳步向被忽视或未被服务的中小企业提供贷款,以确保未来的忠诚度和在商业市场和钱包中可量化的份额.不出意料,2022年,商业银行将从传统的银行业务转向探索体验业务,增强客户工作流程,提供更便捷的前端用户体验。
35、 1 投资策略投资策略投资策略专题投资策略专题 数字货币时代,商业银行机遇与挑战并存数字货币时代,商业银行机遇与挑战并存 数字货币专题报告 专题内容摘要专题内容摘要 数字货币概况数字货币概况 数字货币广义上可指代以数字方式表示价值的任何实物。
36、 商业银行资产配置专题报告 净表提速,零售突破 行业深度报告 请通过合法途径获取本公司研究报告,如经由未经许可的渠道获得研究报告,请慎重使用并注意阅读研究报告尾页的声明内容.行业报告 银行 2022 年 08 月 24 日 强于大市维持强于。
37、商业银行生物识别技术应用商业银行生物识别技术应用实践及趋势分析实践及趋势分析中国工商银行金融科技研究院中国工商银行金融科技研究院20222022 年年 9 9 月月1商业银行生物识别技术应用实践及趋势分析前前言言随着金融科技发展,近年来商业。
【什么是商业银行】相关PDF文档
【什么是商业银行】相关资讯
民营银行是商业银行吗?有什么特征?优劣势分析
发布时间: 2023-04-27
什么是城市商业银行?有哪些?2022十大城市商业银行介绍
发布时间: 2022-07-26
农村商业银行是什么?中国农村商业银行排名一览
发布时间: 2022-07-11
什么是商业银行次级债券?发行的方式有哪些?
发布时间: 2022-05-18
什么是监管套利?商业银行监管套利模式介绍
发布时间: 2022-05-11
什么是投资银行?和商业银行区别在哪?业务发展历程如何?
发布时间: 2022-04-28
什么是存款保险制度?有哪些类型?对商业银行有什么影响?
发布时间: 2022-04-26
什么是不良资产?我国商业银行不良资产现状与成因分析
发布时间: 2021-08-27
商业银行监管资本相关政策及规定梳理(2012-2021年)
发布时间: 2021-05-20
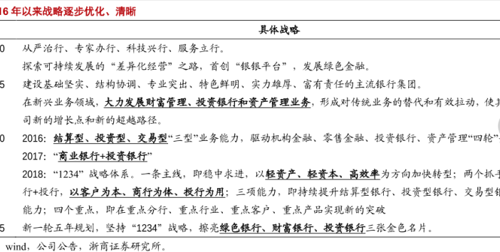
我国商业银行转型发展现状分析,具体战略解读
发布时间: 2021-04-28
2020年商业银行国际交易报告:70%认为跨境支付是银行的核心服务
发布时间: 2021-03-10
全球电力投资商业银行融资状况分析
发布时间: 2021-02-24
【什么是商业银行】相关数据
2022我国商业银行不良贷款余额统计,最新数据一览
发布时间: 2022-09-06
大型商业银行核销及转出额是多少?
发布时间: 2021-10-14
股份制商业银行不良额有多少亿元?
发布时间: 2021-10-14
大型商业银行不良额有多少亿元?
发布时间: 2021-10-14
商业银行 保函类的报告 求
发布时间: 2021-08-12
最新报告
中英对照
全文搜索
报告精选
PDF上传翻译
多格式文档互转
入驻&报告售卖
会员权益
机构报告
券商研报
财报库
专题合集
英文报告
数据图表
会议报告
其他资源
新质生产力
DeepSeek
低空经济
大模型
AI Agent
AI Infra
具身智能
自动驾驶
宠物
银发经济
人形机器人
企业出海
算力
微短剧
薪酬
白皮书
创新药
行业分析
个股研究
年报财报
IPO招股书
会议纪要
宏观策略
政策法规
其他
人工智能
信息科技
互联网
消费经济
汽车交通
电商零售
传媒娱乐
医疗健康
投资金融
能源环境
地产建筑
传统产业
英文报告
其它
行业聚焦
芯片产业
热点概念
全球咨询智库
人工智能
500强
新质生产力
会议峰会
新能源汽车
企业年报
互联网
公司研究
行业综观
消费教育
科技通信
医药健康
人力资源
投资金融
汽车产业
物流地产
电子商务
传统产业
传媒营销
其它
2025年养老经济/银发经济/长寿经济/银发族/老龄化报告合集(共50套打包)
2025年商业航天行业报告合集(共41套打包)
AI、科技与通信
广告、传媒与营销
消费、零售与支付
HR、文化与旅游
金融、保险与投资
能源、环境与工业
医疗制药与大健康
物流、地产与建筑
其他行业
AI ▪ 科技 ▪ 通信
数字化
金融财经
智能制造
电商传媒
地产建筑
医疗医学
能源化工
其他行业

收藏
下载
2025-11-19

AI查数
行业数据
政策法规
商业模式
产业链
竞争格局
市场规模
产业概述
其它
2025年
AI读财报
年报
一季报
半年报
三季报
IPO招股书
社会责任报告
A股
IPO申报
港股
美股&全球
新三板
0731-84720580
商务合作:really158d
友链申请 (QQ):1737380874
微信扫码登录
手机快捷登录
账号登录