三峰环境
三个皮匠报告为您整理了关于三峰环境的更多内容分享,帮助您更详细的了解三峰环境,内容包括三峰环境方面的资讯,以及三峰环境方面的互联网报告、券商研究报告、国际英文报告、公司年报、招股说明书、行业精选报告、白皮书等。
1、 公司报告公司报告 首次覆盖报告首次覆盖报告 1 高能环境高能环境603588 证券证券研究报告研究报告 2020 年年 03 月月 29 日日 投资投资评级评级 行业行业 公用事业环保工程及 服务 6 个月评级个月评级 买入首次评级 当前。
2、各类报告.对于已经是网站VIP年会员的朋友,请添加小皮匠微信号www3mbangcom,留言VIP会员用户名,审核通过后可免费加入知识星球.知识星球加入请使用微信扫描以下二维码往期回顾:加入知识星球后,可立即免费获得该行业的报告合集打包下载。
3、 珠三角地区空气质量达到珠三角地区空气质量达到 WHO水平水平 的中长期战略研究的中长期战略研究 研究报告研究报告 广东省环境科学研究院广东省环境科学研究院 2020 年年 4 月月 I 目录目录 图目录图目录 。
4、的香港商业环境调查揭示的一个观点,该调查是基于瑞典团队2018年调查之后进行的.多达82的受访者表示,他们在香港的业务运营在2019年实现了盈利或达到了盈亏平衡.与此同时,这个调查结果标明,与2018年相比,人们对商业环境的看法明显恶化.约。
5、与2019年的88相比有了进一步的改善.更大比例的公司也是以解决指导方针中概述的关键方面的方式这样做的,52的公司能够提供与其商业模式相关的积极和消极的环境,以及气候影响的具体说明,而2019年这一比例为34.这表明企业正日益认识到气候和环。
6、省的碳达峰碳中和目标和行动计划是提升制定实施碳排放达峰行动方案,推进碳排放率先达峰.文本由栗栗皆辛苦 原创发布于三个皮匠报告网站,未经授权禁止转载.数据来源公司研究明阳智能公司深度报告:海上风电方兴未艾公司优势厚积薄发21031630页 。
7、排放的峰值74.16亿吨,人均排放24.46吨,规划碳中和时间是2050年.加拿大2007年实现碳达峰,排放的峰值7.42 亿吨,人均排放22.56 吨,规划碳中和时间是2050年;巴西2012年实现碳达峰,排放的峰值710.28亿吨,人均。
8、权市场化交易;加强全球气候变暖对我国承受力脆弱地区影响的观测.20201212气候雄心峰会中承诺到2030年,中国单位国内生产总值二氧化碳排放将比2005年下降65以上,非化石能源占一次能源消费比重将达到25左右,森林蓄积量将比2005年增。
9、论内容中国将提高国家自主贡献力度,采取更加有力的政策和措施,二氧化碳排放力争于2030年前达到峰值,努力争取2060年前实现碳中和.20201029中共中央关于制定国民经济和社会发展第十四个五年规划和二五年远景目标的建议内容是降低碳排放强度。
10、出了中国将提高国家自主贡缺力度,采取更有力的致和举播,二氧化碳排放力争于2030年前达到峰值,努为争取206年前实现碳中和.20201212在气候雄心峰会提出到2030年,中国单位国内生产总值二氧化碳排放将比2005年下降65以上20201。
11、源消费,以清洁能源替代化石能源消费3政策端从能耗指标出发限制产氩产控高耗能新堵产能推动行业差并重组交通有:大力发展新能源汽车,销售渗透丰进一步上升水泥玻璃主要发展碳捕技术.文本由栗栗皆辛苦 原创发布于三个皮匠报告网站,未经授权禁止转载。
12、50年实现碳中和.德国承诺在20世纪70年代末达到峰值后,较长时间处于平台期.目前排放相对于峰值水平下降约35,并在2050年实现碳中和.美国在2007年碳排放已经达到峰值后,呈缓慢下降趋势,目前相对于峰值水平下降约20,并且将在2050年。
13、格两方面均出现限额规范.在政策持续收紧的背景下,行业承受较大压力,整体项目储备呈持续下滑趋势,但头部公司目前项目储备仍较丰富.在人民群众文化娱乐需求不断提升的推动下,行业市场空间仍具备较大潜力.在规范化的进程中,集中度提升和精品化将成为未来。
14、1月4日,相关工作重点是明确落实碳达峰碳中和是仅次于货币信贷政策的第三大工作.要求做好政策设计和规划,引导金融资源向绿色发展领域倾斜,增强金融体系管理气候变化相关风险的能力,推动建设碳排放交易市场为排碳合理定价.逐步健全绿色金融标准体系,明。
15、 华峰氨纶002064公司深度报告 2020 年 12 月 02 日 请参考最后一页评级说明及重要声明 投资评级:投资评级:推荐推荐首次首次 报告日期:报告日期:2020 年年 12 月月 02 日日 目前股价 9.55 总市值亿元 442。
16、社区公众号:De v Op s 社区Me e t u p社区公众号:De v Op s 社区Me e t u p 社区公众号:De v Op s 社区Me e t u p 社区公众号:De v Op s 社区Me e t u p 社区公众号。
17、滴滴业务中台构建实践 何修峰 滴滴出行 在此键入姓名 在此键入tittle 自我介绍 滴滴业务中台,高级技术专家 致力于微服务治理提高系统工程效率构建底层基础组件或服务 在大型分布式系统构建复杂系统重构方面有丰富的经验 负责滴滴支付中台基础。
18、申菱环境和老客户合作稳定,持续拓展新客户.公司和主要客户建立了长期牢固的合作关系,和华为的合作时间超过 8 年,和国家电网的合作时间超过 9 年,和南方电网的合作时间超过 15 年.公司和行业龙头建立稳定的合作关系,不仅能提升公司的技术实。
19、新冠疫情期间,作为上海全市唯一医疗废物集中收运处置单位,上海城 投在疫情中发挥了自身高效运营能力与专业化优势,确保了上海医疗废 物日产日清.2018 年,上海全市医疗废物无害化处置 5.51 万吨,以年8.3的增长率计算,2021 年处置。
20、美国环境保护署EPA有一个明确而重要的使命:保护人类健康和环境.虽然该机构在过去五十年中在推进这项任务方面取得了巨大进展,但仍有许多工作要做,以确保所有美国人都能分享清洁空气清洁水和安全社区的好处,并在创造高薪工作的同时,免受气候变化带来的。
21、焦化行业目前,影响焦化行业煤炭消费的主要因素为焦炭产量和吨焦煤耗,焦炭产量因为受到市场需求产业政策资源储备等多重因素影响,具有较强的不确定性和不可预测性.吨焦煤耗受炼焦行业工艺流程影响,降低空间有限.为此,焦化行业的煤炭消费总量控制策略从两。
22、盈利能力趋稳,与可比公司无明显差异.2014 至 2020 年公司 ROE 呈稳定波动态势,2020 年 ROE 为 14.74.公司在可比公司中毛利率偏低,主要系营收占比较大的数据服务空调的毛利率总体较低.此外,公司与可比公司的 ROE 。
23、共享单车作为一项科技创新,在国外早就形成了雏形.早在 1965 年,阿姆斯特丹就开始实施公共自行车这一项目,一群年轻人将一些涂成白色没有上锁的自行车放在公共区域,供人们免费使用,被称作白色自行车计划.这次勇敢的尝试,普遍被认为是世界上最早的。
24、Towards Green And Just Cities 2021 United Nations Environment Programme and United Nations Human Settlements ProgrammeIS。
【三峰环境】相关PDF文档
【三峰环境】相关资讯
哪些国家实现了碳达峰,实现碳达峰的国家一览
发布时间: 2023-04-27
2020香港商业环境调查 - Team Sweden
发布时间: 2022-08-19
主要国企碳达峰碳中和目标一览
发布时间: 2022-02-07
碳达峰的意义是什么?碳达峰和碳中和对中国的影响有哪些?
发布时间: 2021-06-07
什么是碳达峰?中国碳达峰目标是什么?
发布时间: 2021-06-07
环卫装备市占率分析,盈峰环境市场占有率第一!
发布时间: 2021-04-27
各地区碳达峰工作计划梳理
发布时间: 2021-04-26
制定碳达峰碳中和部门:2030年前实现碳达峰,2060年实现碳中和
发布时间: 2021-04-08
传媒各子行业政策环境分析
发布时间: 2021-04-06
主要国家碳达峰、承诺实现碳中和时间分析
发布时间: 2021-04-02
重要场合关于碳中和、碳达峰的言论分析
发布时间: 2021-03-29
中国碳达峰碳中和规划部署情况分析
发布时间: 2021-03-26
碳中和、碳达峰关键会议情况分析
发布时间: 2021-03-26
中国从碳达峰至碳中和时间分析
发布时间: 2021-03-26
碳达峰到碳中和的转化路径情况分析
发布时间: 2021-03-26
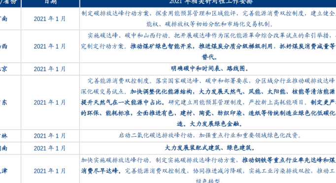
各省碳达峰、碳中和目标和行动计划
发布时间: 2021-03-26
2020年欧盟公司环境公开状况 94% 的欧盟公司披露了商业模式环境
发布时间: 2021-02-26
新华三:让技术发明在创新环境中茁壮成长(免费下载)
发布时间: 2019-07-04
【三峰环境】相关词条
ESG(环境、社会和公司治理)
发布时间: 2022-03-01
最新报告
中英对照
全文搜索
报告精选
PDF上传翻译
多格式文档互转
入驻&报告售卖
会员权益
机构报告
券商研报
财报库
专题合集
英文报告
数据图表
会议报告
其他资源
新质生产力
DeepSeek
低空经济
大模型
AI Agent
AI Infra
具身智能
自动驾驶
宠物
银发经济
人形机器人
企业出海
算力
微短剧
薪酬
白皮书
创新药
行业分析
个股研究
年报财报
IPO招股书
会议纪要
宏观策略
政策法规
其他
人工智能
信息科技
互联网
消费经济
汽车交通
电商零售
传媒娱乐
医疗健康
投资金融
能源环境
地产建筑
传统产业
英文报告
其它
行业聚焦
芯片产业
热点概念
全球咨询智库
人工智能
500强
新质生产力
会议峰会
新能源汽车
企业年报
互联网
公司研究
行业综观
消费教育
科技通信
医药健康
人力资源
投资金融
汽车产业
物流地产
电子商务
传统产业
传媒营销
其它
十五五规划系列报告合集(共49套打包)
2026年Token经济(Token Economics/Tokenomics)报告合集(共12套打包)
AI、科技与通信
广告、传媒与营销
消费、零售与支付
HR、文化与旅游
金融、保险与投资
能源、环境与工业
医疗制药与大健康
物流、地产与建筑
其他行业
AI ▪ 科技 ▪ 通信
数字化
金融财经
智能制造
电商传媒
地产建筑
医疗医学
能源化工
其他行业

收藏
下载
2026-03-31

AI查数
行业数据
政策法规
商业模式
产业链
竞争格局
市场规模
产业概述
自研数据
其它
2026年
AI读财报
年报
一季报
半年报
三季报
IPO招股书
社会责任报告
A股
IPO申报
港股
美股&全球
新三板
0731-84720580
商务合作:really158d
友链申请 (QQ):1737380874
微信扫码登录
手机快捷登录
账号登录