图南股份
三个皮匠报告为您整理了关于图南股份的更多内容分享,帮助您更详细的了解图南股份,内容包括图南股份方面的资讯,以及图南股份方面的互联网报告、券商研究报告、国际英文报告、公司年报、招股说明书、行业精选报告、白皮书等。
1、型从2016王军开始备受关洼,各种数字化驱动的创新不断出现,中国在电商社交智能制造等领域甚至走在世界前列.但在开展数字化转型时,企业通窍会遇到三个核心问题:如何收集汇总和运言自己的数据如何建立数据运营团队如何在短期内快速展现成果,在企业内部。
2、中国三类产业占GDP比重三季度,第一产业累计增加值42,172.60亿元;第二产业累计增加值262,983.10亿元;第三产业累计增加值345,773.20亿元.同比看,第一产业占GDP的比重同比下降至6.48,第二产业占GDP的比重同比上。
3、赛迪产业大脑出品赛迪产业大脑出品 2019年12月2019年12月 说明说明 工业经济百图是赛迪顾问股份有限公司基于海量官方宏观经济与工业运行等方面的原始数据,利用大数 据经济学统计学及可视化等领域的专业技术组合生成的,能够客观深入准确及时。
4、人都是追求性价比的专家国货本命,对国货的接纳度和消费热情空前高涨越正经越不受欢迎,穿着越来越休闲随性化抗衰保健消费低龄化,不怕死,就怕老陪伴型消费不设限,不求几女双全,但求猫狗双全偶像网红效应弱化,更愿意相信真实用户评价。
5、于全球的14,是全球市场增长的主要动力.全球竞争格局集中,国产替代加速.全球半导体设备竞争格局高度集中CR5占比75龙头企业收入体量大营收超过百亿美元产品布局丰富.相比而言,国内设备公司体量较小产品线相对单一.在02专项等政策的推动下,大陆。
6、销终端的业务占比相应上升.流通企业大部分是国企,占比为61,其次股份制企业占比为32.我国药品流通行业格局是4n:截至2018年末,全国共有药品批发企业13598家,其中全国性的药品配送企业有4家,分别是国药控股上海医药华润医药九州通,其余。
7、拜占庭将军等难题,推动数字货币进入快速发展阶段.2019年6月,Facebook推出了区块链技术为基础的全球加密货币天秤币,引起了各国对货币主权的关注,一些国家开始探索推出央行数字货币.我国央行数字货币研究起步较早,目前正在稳步推进中.国内。
8、宁德时代300750中报点评 证券研究报告公司研究电源设备 1 17 东吴证券研究所东吴证券研究所 请务必阅读正文之后的免责声明部分请务必阅读正文之后的免责声明部分 南枝独有花南枝独有花 买入维持 盈利预测盈利预测与与估值估值 2019A 。
9、 免责声明和披露以及分析师声明是报告的一部分,请务必一起阅读. 1 证券研究报告证券研究报告 公司研究首次覆盖 2020年09月23日 医药生物医药生物医疗器械医疗器械 当前价格元: 213.83 目标价格元: 256.90 代雯代雯 SA。
10、和东部路线.西线比其他路线长,因为它试图绕过天山山脉,并比其他路线海拔低.直线路线是最直接的路线,它以山路的形式存在,包括两个高海拔的山口.东部联盟的滑雪胜地计划在哈萨克斯坦开发.来源:原文摘自亚洲开发银行ADB:阿拉木图伊塞克湖可替代路线。
11、专门的寄宿机构为老年人和残疾人提供全日护理.2.阿塞拜疆:卫生和社会保健仍然严重依赖于劳动和社会保护部下属国家社会保护基金的区市部门以及家庭和乡村医生的能力.非政府组织的参与手段不够先进,它们的参与在一定程度上仅限于人道主义和基本社会支助。
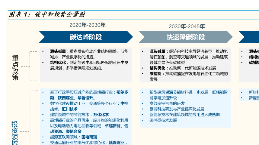
12、62060年深度脱碳阶段源头减量:加大能源在化工领域的替代结构优化:推动新代能源技术发展碳捕捉深化降成本源头减量:加大能源在化工领域的替代结构优化:推动新代能源技术发展碳捕捉深化降成本在投资邻域中20202030年的碳达峰阶段中主要投资在。
13、源消费,以清洁能源替代化石能源消费3政策端从能耗指标出发限制产氩产控高耗能新堵产能推动行业差并重组交通有:大力发展新能源汽车,销售渗透丰进一步上升水泥玻璃主要发展碳捕技术.文本由栗栗皆辛苦 原创发布于三个皮匠报告网站,未经授权禁止转载。
14、2021年PE值达到30.65.还有一个是北摩高科,其主营业务是高端装备刹车制动产品,预计在2021年PE值达44.21.通达股份和北摩高科2021年PE值平均达37.43.从图表中,龙溪股份在2019年主营产品毛利润中承载产品的毛利润占比。
15、尚合顺 ENE CHM 电子电器部 医疗器械中有害 物质限制法规及 管控方案 TV SD CERTIFICATION AND TESTING CHINA CO, LTD. SHANGHAI BRANCH CHEMICAL RESTRICT。
16、全命周期的质量度量 ThoughtWorks 于晓南 程 Why When How Case Study 3 ThoughtWorks 2020 Commercial in Confidence 为什么度量 何时度量 如何度量质量 度量案例。
17、汇 报 人:杨 康 单位:南京大学 2020年1月11日 基于CubeSat高分遥感影像的 河流网络动态分析 智慧水利与河湖长制高峰论坛 暨2019智慧水利分会年会 研究背景 研究区域 研究方法 研究结果 研究结论 汇 报 提 纲 1. 研。
18、报告期内公司自有产量较低,主要是因为:pp公司 Caven 系列燃料电池系统产品主要委托参股公司国鸿重塑生产.pp公司常熟工厂年产 5,000 套燃料电池系统产线于 2020年 9 月末投产,尚未形成批量订单生产,公司自有产量主要为研发试。
19、地理价格优势使得新西兰成为主要进口来源地,1H19产量尚无增长态势:新西兰是全球最大乳制品出口国,奶源品质高价格便宜, 叠加关税和地理优势,新西兰成为中国最大的进口来源.18年,中国进口奶粉80.14万吨,其中73.3来自新西兰.观察新西兰。
20、盖板玻璃国产替代机会来临,有望打破海外垄断格局.我国盖板玻璃原片曾一度经历海外垄断的局面,美国康宁日本旭硝子和德国肖特等海外龙头市占率曾达 到 90以上.随着我国企业不断进行在技术上追赶突破,以及国产品牌手机的崛起,供应链自主可控意识加强。
21、持续研发投入保证竞争力,行业研发费用率持续增长行业2020年研发费用率9.7,同比0.1pct,整体研发费用率呈上升趋势,主要系锂电设备为非标产品,头部设备商通过持续的研发投入保证产品竞争力.其中:1先导智能:2020年研发费用5.4亿元。
22、根据中国光伏行业协会的预测,为达到 2030 年碳达峰的目标,预计十四五期间,我国光伏年均新增装机或在 7090GW,其中2021 年装机5565GW;按照 2020 年光伏新增装机量来看,中国新增装机量约占全球的 37,在多国碳中和的目标。
23、 络公关研究报告 2018 年 6 月 21 日 广东省舆情大数据工程技术中心 南都大数据研究院 广州市舆情大数据重点研究基地 暨南大学传播与国家治理研究院 暨南大学新闻与传播学院传播大数据创新实验室 网络黑公关研究报告 1 摘要 黑公关打。
24、 免责声明和披露以及分析师声明是报告的一部分,请务必一起阅读. 1 证券研究报告 南网能源南网能源003035 CH 综合能源龙头,平台综合能源龙头,平台生态模式成形生态模式成形 华泰研究华泰研究 首次覆盖首次覆盖 投资评级投资评级 首评首。
【图南股份】相关PDF文档
【图南股份】相关资讯
金徽股份简介,发展历程、股权结构、公司高管一览
发布时间: 2022-02-22
萝卜投研是哪个公司的?网站怎么进入?通联数据股份简介
发布时间: 2022-01-04
什么是图计算?特征有哪些?应用领域介绍
发布时间: 2021-12-20
青岛啤酒历史简介、产品种类、股份构成、发展现状分析
发布时间: 2021-11-25
中鼎股份业绩如何?公司股权结构、发展历程等详细介绍
发布时间: 2021-09-24
向小米出售汽车股份?恒大回应与小米集团有初步交流
发布时间: 2021-08-20
2023年智慧水务市场规模分析,发展模式一览(图)
发布时间: 2021-07-22
2020龙溪股份营业收入、主营产品及毛利率分析(数据图表)
发布时间: 2021-04-12
碳中和投资全景图情况分析
发布时间: 2021-03-29
南高加索地区护理人员报告:家庭护理包括家庭服务、保健以及社会心理援助
发布时间: 2021-03-03
阿拉木图-伊塞克湖公路连接计划
发布时间: 2021-02-03
云锐集团:新锐快消品行业出图营销分析报告
发布时间: 2020-12-08
区块链行业:区块链产业全景图(附下载地址)
发布时间: 2020-01-06
智能制造行业全景图:半导体设备篇(附下载地址)
发布时间: 2019-10-18
宏观经济百图:国内篇2018年11月(附下载地址)
发布时间: 2019-01-04
【图南股份】相关数据
股份制商业银行不良额有多少亿元?
发布时间: 2021-10-14
最新报告
中英对照
全文搜索
报告精选
PDF上传翻译
多格式文档互转
入驻&报告售卖
会员权益
机构报告
券商研报
财报库
专题合集
英文报告
数据图表
会议报告
其他资源
新质生产力
DeepSeek
低空经济
大模型
AI Agent
AI Infra
具身智能
自动驾驶
宠物
银发经济
人形机器人
企业出海
算力
微短剧
薪酬
白皮书
创新药
行业分析
个股研究
年报财报
IPO招股书
会议纪要
宏观策略
政策法规
其他
人工智能
信息科技
互联网
消费经济
汽车交通
电商零售
传媒娱乐
医疗健康
投资金融
能源环境
地产建筑
传统产业
英文报告
其它
行业聚焦
芯片产业
热点概念
全球咨询智库
人工智能
500强
新质生产力
会议峰会
新能源汽车
企业年报
互联网
公司研究
行业综观
消费教育
科技通信
医药健康
人力资源
投资金融
汽车产业
物流地产
电子商务
传统产业
传媒营销
其它
十五五规划系列报告合集(共50套打包)
2026年Token经济(Token Economics/Tokenomics)报告合集(共14套打包)
AI、科技与通信
广告、传媒与营销
消费、零售与支付
HR、文化与旅游
金融、保险与投资
能源、环境与工业
医疗制药与大健康
物流、地产与建筑
其他行业
AI ▪ 科技 ▪ 通信
数字化
金融财经
智能制造
电商传媒
地产建筑
医疗医学
能源化工
其他行业

收藏
下载
2026-03-31

AI查数
行业数据
政策法规
商业模式
产业链
竞争格局
市场规模
产业概述
自研数据
其它
2026年
AI读财报
年报
一季报
半年报
三季报
IPO招股书
社会责任报告
A股
IPO申报
港股
美股&全球
新三板
0731-84720580
商务合作:really158d
友链申请 (QQ):1737380874
微信扫码登录
手机快捷登录
账号登录