chiplet发展挑战
三个皮匠报告为您整理了关于chiplet发展挑战的更多内容分享,帮助您更详细的了解chiplet发展挑战,内容包括chiplet发展挑战方面的资讯,以及chiplet发展挑战方面的互联网报告、券商研究报告、国际英文报告、公司年报、招股说明书、行业精选报告、白皮书等。
1、本土化发展的机遇与挑战中国医药研发趋势除了针对治疗领域的快速审批通道外,CFDA还授权各省引入试点项目,公司能与当地监管机构合作,在开展全国性试验前,先开展小规模试验并在局部地区进行推广,这些政策调整已经取得了初步的成效,几种癌症和肝炎的治。
2、基本盘影响有限,长期倒逼传统企业升级市场格局,消费属性及行业成长性三维视角观察小米家电渗透难度传统企业优势虽无损,倒逼之下仍或改革升级2018的重要变量,鲇鱼,小米入局2018年行业出现的重要变量,小米凭借生态链公司的系列产品打入传统制造业。
3、以数字方式与客户接洽,提高无银行和银行不足人群的金融服务可及性,体验,强烈关注客户体验,带来更大的个性化,易用性和更广泛的产品功能,为用户体验创造更强大的主张,东南亚数字挑战者银行发展概况自2015年以来,全球数字挑战者银行的数量增长了20。
4、上升,对科技进步投资不足,以低利润为特点,目前卡车货运业高度分散,这使得现有的利益相关者很难投资于技术进步,大量温室气体排放,货运量的增加导致商用卡车的温室气体排放水平显著上升,美国环境保护署,EPA,2018年报告称,中型和重型卡车每年排。
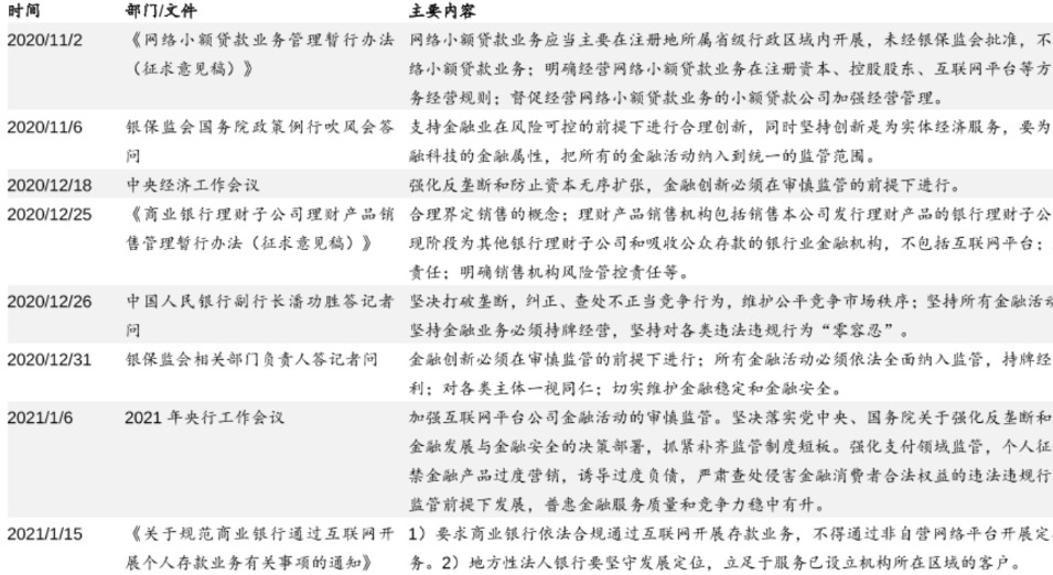
5、行吹风会答问,其主要内容是支持金融业在风险可控的前提下进行合理创新,同时坚持创新是为实体经济服务,要为实体经济做贡献,按照金融科技的金融属性,把所有的金融活动纳入到统一的监管范围,2020年12月18日中央经济工作会议,其主要内容是强化反垄。
6、量分别同比增长13,和11,影响在金融科技垂直业务或地理管辖区中并不一致,除数字贷款外,所有垂直行业的交易量都有所增加,但增长率差异很大,按市场绩效指标划分的全球金融科技状况,同比上半年变化,数字资产交易所,数字支付,数字储蓄和财富科技在第。
7、证券研究报告年月日方正传媒三七互娱,四大变革,挑战第四次跨越式发展研究背景年,游戏板块整体恢复到以上的增速,手游受益于流量增加社交替代,增速恢复到,等具备更强社交属性。
8、可表示该场景逐步形成的标志包括,pp企业越来越被视为解决这场危机的合作伙伴,私营部门开始提供危机解决方案,pp政府措施面临局限性,必须倚靠私营部门的创新思维进行解决,pp政府已耗尽有效抗击该病毒的资源如人力资源资金等,必须从其他方面寻找资。
9、在日益数字化的经济和社会中,数据交易的安全性和问责制是在数字世界中建立信任和实现突破性创新的关键因素,在这方面,区块链技术可以改变游戏规则,有可能彻底改变从金融到制药行业从政府公共服务到人道主义工作和发展援助的过程,pp区块链作为加密货币。
10、在日益数字化的经济和社会中,数据交易的安全性和问责制是在数字世界中建立信任和实现突破性创新的关键因素,在这方面,区块链技术可以改变游戏规则,有可能彻底改变从金融到制药行业从政府公共服务到人道主义工作和发展援助的过程,pp区块链作为加密货币。
11、RCS服务在上线之初,提供了群聊照片共享阅读收据等基本功能,随后陆续增加了信息搜索智能回复建议等功能,在2020年7月的更新中,支持发送表情利用表情评论消息语音消息GoogleDuo视频通话等功能,更加向OTT消息。
12、深耕小剧场体育本地生活等垂类内容,2020年12月快手启动了星芒计划,吸引和激励半专业内容创作者制作涵盖更广泛主题的优质短剧,根据2020快手短剧生态报告显示,快手小剧场收录短剧超两万部,播放量破亿的剧集超2500部,202。
13、翻译结果介绍截至7月9日,132个国家和司法管辖区加入了一项新的两大支柱计划,以改革国际税收规则,并确保跨国企业在其经营所在地缴纳公平份额的税款,占全球GDP90以上的130多个国家加入了该声明,为国际税收改革建立了一个新的框架。
14、矿业公司很早就明白设计全球供应链有利于其管理成本并提高效率,但直到新冠疫情爆发,才使供应链风险成为关注焦点,公司开始放眼未来且眼光不再局限于疫情之中,开始认识到需尽快采取措施,理清复杂的供应网络创建替代供应线并重新评估库存策略,以识别并降低。
15、循环型经济循环经济旨在通过对生产和消费过程的全周期追踪和管理实现节能减排和资源的重复利用,循环经济是一项系统性工程,涉及利益攸关方众多,依赖供应体系生产工艺排放标准市政服务居民行为等诸多方面的共同作用,当前,循环经济的广泛应用多集中在以北欧。
16、信息流广告与多样化组件和落地页相结合,通过模型算法,实现高效引流和转化,信息流兼顾内容传达与行为转化,在模型算法加持下,广告能精准触达品牌目标受众,信息流与直播相结合,如抖音的Feedslive,在信息流中可看到直播间的实时直播画面和卡片。
17、这些生产商都已在零售和分销层面投入巨资建立基础设施,这在发达国家是不需要的,随着第三方公司试探性地进入冷链仓储和配送领域,未来显示出很大的潜力,随着零售商店复制现代贸易模式,投资于自己的基础设施冰柜,从制造商和零售部门手中夺走了这一活动的负。
18、世界银行不保证这项工作中包括的数据的准确性,本作品中任何地图上显示的边界颜色面额和其他信息并不意味着世界银行对任何领土的法律地位作出任何判断,或对此类边界的认可或接受。
19、阿里应对DT时代挑战之道资深技术专家洪湖阿里面临的挑战阿里的实践背后的理念和逻辑213阿里面临的挑战残酷的竞争90年57年35年22年18年19351960198019952010标普500公司平均在榜单中的时间数据来源,INNOSIGHT。
20、空白演示空白演示单击输入您的封面副标题李健富白山云科技边缘函数计算的发展与挑战边缘函数计算的发展与挑战边缘函数计算技术与应用研究报告边缘函数计算技术与应用研究报告一边缘函数计算的发展背景二边缘函数计算概述三边缘函数计算发展现状四边缘函数计算。
21、1华安研究华安研究拓展投资价值拓展投资价值华安证券研究所华安证券研究所分析师,胡杨分析师,胡杨S0010521090001S0010521090001联系人,赵恒祯联系人,赵恒祯S0010121080026S0010121080026日。
22、1212022年年8月月11日日行业行业深度深度研究报告研究报告行业研究报告慧博智能投研半导体产业链深度梳理半导体产业链深度梳理及及Chiplet应用价值应用价值美国当地时间7月28日,众议院正式通过了一项。
23、简志weibo,阿里云简志兴趣,数据处理日志分析Serverless日志处理挑战与方案市场节奏卖方市场买方市场云对技术影响运维转向运营上线周期缩短数据改变运营收集百万用户行为实时提升游戏投放运营活动2012201320142015成熟。
24、海外发行的市场机遇与挑战PARTONE骏梦天空简介骏梦天空成立于2014年8月,核心成员来自腾讯,现有30人致力于精品手机游戏的海外全球发行已发布产品2015年4月,骏梦天空开启全球化精品游戏研发和发行战略已发布10款产品,获得谷歌及苹。
25、DevOps模式下安全挑战和转机目录0102行业现状存在问题0304解决方向DevOps模式下安全的7条法则行业现状01SDNSDEABCIOT全是DevOps的功劳安全看热闹黑客宣言,我们不是漏洞的生产者,我们只是漏洞的搬运工,研发是最。
26、中国科学院软件研究所研究员软件智能分析协同创新团队负责人软件漏洞的工业2,0,目标挑战与进展软件漏洞的工业化进程实现漏洞挖掘分析利用的自动化是未来发展方向当前的技术现状与面临的挑战当前在漏洞自动分析与利用方面的主要技术进展和面临的技术。
27、ITOT融合的安全挑战与应对目录工业互联网ITOT融合的驱动力工业互联网ITOT的融合趋势是什么ITOT融合后的安全挑战是什么ITOT融合后的安全如何应对360在工业互联网ITOT协同防护的安全实践工业互联网ITOT融合的驱动力效。
28、公安部第三研究所所长助理研究员云计算取证挑战和最新进展云计算是能以简便的途径和以按需的方式通过网络访问可配置的计算资源网络服务器存储应用服务等的一种计算模式,云计算云计算一种通过网络将可伸缩弹性的共享物理和虚拟资源池以按需自服务的方。
29、海上浮式海上浮式风电发展展趋势与挑挑战StrictlyconfidentialAllrightsreservedIdeolChina中国阳江2019年6月1日StrictlyconfidentialAllrightsres。
30、浙江省电网侧储能发展与挑战DevelopmentandChallengeofGridsideEnergyStorageinZhejiangProvince主要内容储能发展概况浙江电网侧储能发展储能系统集成与运行。
31、证券研究报告证券研究报告请务必阅读正文之后第请务必阅读正文之后第38页起的免责条款和声明页起的免责条款和声明从英伟达看国产从英伟达看国产GPU发展机遇与挑战发展机遇与挑战前瞻研究系列报告992022,9,16中信证券研究。
32、行业报告,半导体行业深度2022年11月14日中航证券研究所发布证券研究报告请务必阅读正文后的免责条款部分行业评级,增持后摩尔时代新星,Chiplet与先进封装风云际会分析师,刘牧野证券执业证书号,S0640522040001股市有风险入。
33、中国工程科技知识中心氢能航空氢能航空航空领域的颠覆性技术变革新发展航空领域的颠覆性技术变革新发展新机遇新机遇新挑战新挑战2022年第十期中国工程科技知识中心钢铁研究总院2022年10月报告图解报告图解I目录摘要i1,氢能航空。
34、电子2022年12月15日甬矽电子688362,SH新锐独立封测企业,Chiplet技术正发力请通过合法途径获取本公司研究报告,如经由未经许可的渠道获得研究报告,请慎重使用并注意阅读研究报告尾页的声明内容,公司报告公司首次。
35、Copyright2022APECSecretariatAutomatedVehicles,TheRisksandChallengesCharlesUthusUnitedStatesAmericanAutomotive。
36、FinancingSustainableInfrastructureandtheChallengesOctober2022DISCLAIMERThispresentationhasbeenpreparedbyPTI。
37、万科A000002公司深度报告2014年01月17日http,请参考最后一页评级说明及重要声明投资评级,投资评级,买入买入维持维持报告日期,报告日期,2023年年02月月09日日目前股价57,05总市值。
38、电子半导体2023年03月13日芯原股份,688521,SH,国内半导体IP龙头,助力Chiplet技术发展请通过合法途径获取本公司研究报告,如经由未经许可的渠道获得研究报告,请慎重使用并注意阅读研究报告尾页的声明内容,公司报告公司首次覆盖。
39、行业行业报告报告,行业专题研究行业专题研究请务必阅读正文之后的信息披露和免责申明1半导体半导体证券证券研究报告研究报告2023年年03月月15日日投资投资评级评级行业评级行业评级强于大市,维持评级,上次评级上次评级强于大市作者作者潘暕潘暕分。
40、1Aglobalbenchmarkforsustainablebanking2022October2022BATTLEOFTHESUSTAINABLEBANKS,CHALLENGERVS,TRADITIONAL2OVERVIEWTableo。
41、请务必阅读正文之后的免责条款部分请务必阅读正文之后的免责条款部分,缓解先进制程焦虑,行业巨头推进产业发展缓解先进制程焦虑,行业巨头推进产业发展半导体行业报告半导体行业报告王聪王聪,分析师分析师,舒迪舒迪,分析师分析师,文紫妍文紫妍,研究助理。
42、1Chiplet,提质增效,助力国产半导体,提质增效,助力国产半导体弯道超车弯道超车证券研究报告证券研究报告20232023年年0303月月2424日日中泰电子王芳团队中泰电子王芳团队分析师,王芳分析师,王芳执业证书编号,执业证书编号,S0。
43、本报告的风险等级为中高风险,本报告的信息均来自已公开信息,关于信息的准确性与完整性,建议投资者谨慎判断,据此入市,风险自担,请务必阅读末页声明,电子电子行业行业推荐,维持,ChipletChiplet助力半导体产业弯道超车助力半导体产业弯道。
【chiplet发展挑战】相关PDF文档
芯原股份-公司深度报告:六维解构芯原国内顶级IP Power House迎Chiplet加速起航-230209(30页).pdf
上传时间: 2023-02-13 大小: 1.20MB 页数: 30
【chiplet发展挑战】相关资讯
家电行业:挑战与机遇并存(附下载地址)
发布时间: 2023-04-27
银发经济有哪些机遇和挑战?如何发展银发经济?
发布时间: 2023-04-27
教师行业招聘需求及发展前景、挑战分析
发布时间: 2023-04-27
产业金融发展现状、挑战及发展趋势分析
发布时间: 2023-04-27
2023年chiplet现状及挑战分析
发布时间: 2023-04-03
商业地产市场现状及发展前景、挑战分析
发布时间: 2023-03-28
Chiplet什么概念?和SoC的区别有哪些?
发布时间: 2023-03-28
什么叫绿色铝?发展优势及挑战解析
发布时间: 2023-03-27
肿瘤免疫细胞疗法优点有哪些?挑战分析
发布时间: 2022-11-22
当前边缘计算发展面临的挑战有哪些?主要挑战分析
发布时间: 2022-02-27
当前我国工业发展存在的问题有哪些?主要问题及挑战分析
发布时间: 2022-02-25
开源教育是什么意思?发展历程、挑战分析
发布时间: 2022-02-10
什么是边缘智能技术?面临的挑战有哪些?
发布时间: 2022-02-08
元宇宙的机遇和挑战有哪些?发展空间有多大?
发布时间: 2021-12-20
可再生能源发展的4个阶段介绍,并网及阶段性挑战分析
发布时间: 2021-07-29
世界银行:新冠疫情下全球金融科技行业发展如何?面临什么挑战?
发布时间: 2021-07-06
全光网是什么意思,面临的挑战及发展前景是什么?
发布时间: 2021-06-15
金融科技发展挑战与监管:互联网贷款余额不得超过本行全部贷款余额的50%
发布时间: 2021-04-15
卡车货运行业发展挑战与AFN设计优点对比分析
发布时间: 2021-04-14
新加坡金融科技协会(SFA):东南亚数字挑战者银行发展现状及未来趋势报告
发布时间: 2021-03-23
最新报告
中英对照
全文搜索
报告精选
PDF上传翻译
多格式文档互转
入驻&报告售卖
会员权益
机构报告
券商研报
财报库
专题合集
英文报告
数据图表
会议报告
其他资源
新质生产力
DeepSeek
低空经济
大模型
AI Agent
AI Infra
具身智能
自动驾驶
宠物
银发经济
人形机器人
企业出海
算力
微短剧
薪酬
白皮书
创新药
行业分析
个股研究
年报财报
IPO招股书
会议纪要
宏观策略
政策法规
其他
人工智能
信息科技
互联网
消费经济
汽车交通
电商零售
传媒娱乐
医疗健康
投资金融
能源环境
地产建筑
传统产业
英文报告
其它
行业聚焦
芯片产业
热点概念
全球咨询智库
人工智能
500强
新质生产力
会议峰会
新能源汽车
企业年报
互联网
公司研究
行业综观
消费教育
科技通信
医药健康
人力资源
投资金融
汽车产业
物流地产
电子商务
传统产业
传媒营销
其它
十五五规划系列报告合集(共50套打包)
2026年Token经济/词元经济(Token Economics/Tokenomics)报告合集(共17套打包)
AI、科技与通信
广告、传媒与营销
消费、零售与支付
HR、文化与旅游
金融、保险与投资
能源、环境与工业
医疗制药与大健康
物流、地产与建筑
其他行业
AI ▪ 科技 ▪ 通信
数字化
金融财经
智能制造
电商传媒
地产建筑
医疗医学
能源化工
其他行业

收藏
下载
2026-04-14

AI查数
行业数据
政策法规
商业模式
产业链
竞争格局
市场规模
产业概述
自研数据
其它
2026年
AI读财报
年报
一季报
半年报
三季报
IPO招股书
社会责任报告
A股
IPO申报
港股
美股&全球
新三板
0731-84720580
商务合作:really158d
友链申请 (QQ):1737380874
微信扫码登录
手机快捷登录
账号登录