页岩气
三个皮匠报告为您整理了关于页岩气的更多内容分享,帮助您更详细的了解页岩气,内容包括页岩气方面的资讯,以及页岩气方面的互联网报告、券商研究报告、国际英文报告、公司年报、招股说明书、行业精选报告、白皮书等。
1、 证券证券研究报告研究报告上市上市公司深度公司深度 化学制品化学制品 电子特气电子特气龙头龙头,借借本土机遇本土机遇趁趁 势腾飞势腾飞 国内领先电子特气企业,聚焦中高端半导体特气产品国内领先电子特气企业,聚焦中高端半导体特气产品 华特气体是。
2、 1 证券研究报告证券研究报告 公司研究首次覆盖 2020年07月10日 医药生物医药生物医疗器械医疗器械 当前价格元: 74.09 合理价格区间元: 88.2689.01 代雯代雯 执业证书编号:S0570516120002 研究员 02。
3、 1 市场价格人民币 : 6.65 元 市场数据市场数据 人民币人民币 总股本亿股 15.56 已上市流通 A股亿股 15.56 总市值亿元 103.47 年内股价最高最低元 6.776.24 沪深 300 指数 4091 上证指数 299。
4、 证券研究报告 首次覆盖报告 2020 年 07 月 05 日 金宏气体金宏气体688106.SH 电子特气国产化进程开启电子特气国产化进程开启 金宏气体是国内领先工业气体供应商金宏气体是国内领先工业气体供应商.公司专业从事工业气体研发生产。
5、038 亿方,同比增速 17.44;对外依存度高达 44.2,我国能源安全受到影响. 我国煤层气发展痛点逐渐解决,行业处于上行拐点 我国煤层气资源丰富,储量 30 万亿方但 17 年产量仅为 50 亿方,未来发展空间很大.随着国家产业政策大。
6、命推动美国天然气产量迅速增长,其中Marcellus区块贡献最为突出.页岩气成为美国天然气产量增长的主要来源,2017年页岩气产量占比达55.2017年美国天然气出口量超过进口量,成为天然气净出口国.三 中国版页岩气革命:未来三年页岩气产量。
7、城市燃气工业用气天然气发电将成为未来中国燃气增长引擎,20162020 年复合增速有望分别达到 16 1120,将成为未来我国天然气消费的主要增长点. 登高望远:1820 年天然气消费量 CAGR 有望达到 15 受益于环保性等方面的优势。
8、的边际供应量.此外,页岩油气井开发周期一般只需 36个月.根据以往,在油价远低于页岩油成本的时候,新井产量衰减较快,美国页岩油可实现迅速减产;当油价高于页岩油成本的时候,启动库存井,美国页岩油可实现迅速增产.美国页岩油气的开采生产灵活度高。
9、请务必阅读正文之后的信息披露和法律声明 TableMainInfo 公司研究公司研究化工化工农药与化肥农药与化肥 证券研究报告 新奥股份新奥股份600803公司深度报告公司深度报告 2020 年 08 月 31 日 TableInvestI。
10、 请务必阅读正文后的重要声明部分 TablTableStockInfoeStockInfo 2020 年年 09 月月 11 日日 证券研究报告证券研究报告公司研究公司研究报告报告 买入买入 首次首次 当前价: 9.91 元 龙净环保龙净环。
11、达50;投资者对页岩气模式的兴趣;和油田服务公司OFS优化页岩油发展的可行性.其结果是:对许多实力较弱的页岩油运营商来说,撤资已成为一种必要.2020年至今,页岩油气并购交易同比下降约45,至480亿美元左右.2.新型冠状病毒肺炎和石油价格。
12、 1 证券研究报告证券研究报告 公司研究深度研究 2020年07月07日 公用事业公用事业燃气燃气 当前价格元: 7.00 合理价格区间元: 8.108.52 王玮嘉王玮嘉 执业证书编号:S0570517050002 研究员 0212897。
13、2020年天气应用研究报告 查天气 看新晴 新晴天气研究院出品 01 移动应用用户情况 02 天气应用人群分析 03 气象数据分析2019.72020.6 04 新晴天气APP特色功能 查 天 气,看 新 晴 移动应用用户情况 移动互联网用。
14、在全球天然气消费中的份额从31.3上升到49.3,OPE的份额从24.4下降到18.6.液化天然气进口中GOG的上升趋势是过去三年趋势的延续.2016年,GOG在液化天然气进口中的总份额为25,2020年,这一份额已上升至44.2016年至。
15、3000亿立方米以上水平.数据来源基础化工行业深度研究:供需错配天然气价格维持高位,中国格局向好21112929页。
16、将氢气混合到天然气中,作为减轻与使用矿物燃料有关的环境问题的一种手段,当使用氢气和天然气的混合物作为燃料时,设计用于天然气的装置的性能存在问题.这项研究考察了以甲烷作为天然气替代燃料的空间和水加热装置的性能,以及甲烷氢气混合物中氢含量高达。
17、这份2020年版的全球天然气报告正值一场前所未有的全球大流行之际,其对全球经济和能源部门的短期和长期影响仍在显现.因此,今年的报告评估了Covid19对今年上半年天然气行业的影响,并分析了未来几年复苏的驱动因素.它包括一个关于氢气和天然气工。
18、现金分配方面的好消息:主要石油公司的第二季度业绩证实了其财务状况较去年有所好转,行业自由现金流为正.这大体上与预期一致,但在现金方面也有一些惊喜分红来自英国石油尤其是ENl和壳牌的分红,以及来自英国石油壳牌和道达尔的回购.令人失望的是,今年。
19、气源情况:煤层气气源丰富山西省内缺乏常规天然气资源,主要依靠已经建成的陕京线西气东输线和榆济线提供过境气源.但省内煤层气气源丰富,根据山西煤层气资源储量及分布,埋藏在 1500 米以内浅层区域煤层气资源量有7.09 万亿立方米,占到山西省煤。
20、受全球气候变暖的影响,近年来异常天气频发,对天然气需求也出现了一定程度的扰动.2020 年欧洲冬季较为温暖,但进入 2021 年 24 月后,却遭遇了一场严重的倒春寒天气.据相关数据统计,2021 年 4 月欧洲平均气温较往年平均水平低 0。
21、 请阅读最后一页的重要声明 华东医药000963 化学制药 公司深度研究报告 2022.3.18 腹有诗书气自腹有诗书气自华,公司价值再发现华,公司价值再发现 证券研究报告 基本数据基本数据 20222022 0303 1818 收盘价元 。
22、请务必阅读正文之后的免责条款部分请务必阅读正文之后的免责条款部分 晨光新材晨光新材605399 功能性硅烷再出发,潜在气凝胶优势领先功能性硅烷再出发,潜在气凝胶优势领先 段海峰段海峰分析师分析师 李旋坤李旋坤研究助理研究助理 0755239。
23、1 中国石油天然气集团有限公司 2019 年年度报告 202020 年 4 月 20 年 4 月 重要提示 本公司保证本报告所载资料不存在任何虚假记载误导性陈述或者重大遗漏,并对其内容的真实性准确性和完整性承担法律责任.重要提示 本公司保证。
24、 请务必阅读正文后的重要声明部分 TableIndustryInfo 2017 年年 07 月月 20 日日 证券研究报告证券研究报告行业研究行业研究化工化工 海外巨头系列研究报告海外巨头系列研究报告 英国石油英国石油世界领先的石油和天然气。
【页岩气】相关PDF文档
【研报】石油石化行业页岩油深度专题二:Permian将成美国核心产区行业集中度提升龙头公司强者愈强-20200114[22页].pdf
上传时间: 2020-08-01 大小: 2.58MB 页数: 22
【页岩气】相关资讯
什么是煤层气(瓦斯)?和天然气的区别在哪?
发布时间: 2023-04-27
致密气是什么意思?基本特征、和页岩气的区别介绍
发布时间: 2023-03-22
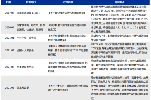
国家天然气政策汇总(2017-2021年)
发布时间: 2022-08-19
页岩气产业政策有哪些?中国页岩气开发政策梳理
发布时间: 2022-08-01
页岩气是什么?天然气、煤层气和页岩气有什么区别?
发布时间: 2022-05-18
中国煤层气产业政策有哪些?相关政策汇总
发布时间: 2021-12-10
气凝胶是什么?有哪些种类?应用领域介绍
发布时间: 2021-11-02
国际气体联盟2021天然气批发价格调查:气对气竞争定价份额达49.3%
发布时间: 2021-07-27
历年来余热余压余气相关政策梳理
发布时间: 2021-04-21
美国石油和天然气行业展望:2020年至今,美国页岩油气并购交易同比下降约45%
发布时间: 2021-03-11
天然气行业:天然气产业发展现状及未来趋势(附下载地址)
发布时间: 2019-12-26
中国天然气增长引擎:需求篇(附下载地址)
发布时间: 2018-12-10
燃气行业深度研究:煤层气发展痛点逐渐解决,天然气供需紧平衡,行业处于上行拐点(附下载地址)
发布时间: 2018-11-20
【页岩气】相关数据
中国气凝胶市场整体规模大不大?(附原报告下载)
发布时间: 2023-04-27
我国天然气产量在2025年达到多少?
发布时间: 2021-12-01
全球天然气需求量预计2024年将达到多少?
发布时间: 2021-11-01
2020年全球天然气液化能力是多少?
发布时间: 2021-10-22
中国电子特气市场规模有多大?
发布时间: 2021-10-22
最新报告
中英对照
全文搜索
报告精选
PDF上传翻译
多格式文档互转
入驻&报告售卖
会员权益
机构报告
券商研报
财报库
专题合集
英文报告
数据图表
会议报告
其他资源
新质生产力
DeepSeek
低空经济
大模型
AI Agent
AI Infra
具身智能
自动驾驶
宠物
银发经济
人形机器人
企业出海
算力
微短剧
薪酬
白皮书
创新药
行业分析
个股研究
年报财报
IPO招股书
会议纪要
宏观策略
政策法规
其他
人工智能
信息科技
互联网
消费经济
汽车交通
电商零售
传媒娱乐
医疗健康
投资金融
能源环境
地产建筑
传统产业
英文报告
其它
行业聚焦
芯片产业
热点概念
全球咨询智库
人工智能
500强
新质生产力
会议峰会
新能源汽车
企业年报
互联网
公司研究
行业综观
消费教育
科技通信
医药健康
人力资源
投资金融
汽车产业
物流地产
电子商务
传统产业
传媒营销
其它
2025年养老经济/银发经济/长寿经济/银发族/老龄化报告合集(共50套打包)
2025年商业航天行业报告合集(共41套打包)
AI、科技与通信
广告、传媒与营销
消费、零售与支付
HR、文化与旅游
金融、保险与投资
能源、环境与工业
医疗制药与大健康
物流、地产与建筑
其他行业
AI ▪ 科技 ▪ 通信
数字化
金融财经
智能制造
电商传媒
地产建筑
医疗医学
能源化工
其他行业

收藏
下载
2025-11-19

AI查数
行业数据
政策法规
商业模式
产业链
竞争格局
市场规模
产业概述
其它
2025年
AI读财报
年报
一季报
半年报
三季报
IPO招股书
社会责任报告
A股
IPO申报
港股
美股&全球
新三板
0731-84720580
商务合作:really158d
友链申请 (QQ):1737380874
微信扫码登录
手机快捷登录
账号登录