智慧照明
三个皮匠报告为您整理了关于智慧照明的更多内容分享,帮助您更详细的了解智慧照明,内容包括智慧照明方面的资讯,以及智慧照明方面的互联网报告、券商研究报告、国际英文报告、公司年报、招股说明书、行业精选报告、白皮书等。
1、 公司报告公司报告 | 首次覆盖报告首次覆盖报告 1 佳华科技佳华科技(688051) 证券证券研究报告研究报告 2020 年年 04 月月 14 日日 投资投资评级评级 行业行业 计算机/计算机应用 6 个月评级个月评级 买入(首次评级) 当前当前价格价格 88.61 元 目标目标价格价格 135.59 元 基本基本数据数据 A 股总股本(百万股) 77.33 流通A 股股本(百万股)。
2、 基本数据基本数据(2020.4.23) 报告日股价(元) 31.67 12mth A 股价格区间(元) 19.52-35.52 总股本(百万股) 266.35 无限售 A 股/总股本 61% 流通市值(亿元) 51.45 每股净资产(元) 3.78 PBR(X) 8.39 主要股东主要股东(2020Q1) 袁斌 33.16% 凌云 13.03% 陈大强 10.23% 西藏德员泰 9.0。
3、请务必阅读正文之后的请务必阅读正文之后的重要声明重要声明部分部分 评级:增持评级:增持( (维持维持) ) 市场价格:市场价格:9 9.91.91 分析师:冯胜分析师:冯胜 执业证书编号:执业证书编号:S0740519050004 电话:0755-22660669 Email: 分析师:闻学臣分析师:闻学臣 执业证书编号:执业证书编号:S0740519090007 电话:010-6508。
4、河南华衍智能科技有限公司 智慧城市AI视频智能分析平台 渣土车智慧治理平台 2020.11 概述 公司简介 渣土车专题治理平台 AI视频智能分析平台 01 02 03 04 目录 概 述 庞大而复杂的人群聚集在城市区域,不可避免的会出现混乱。
5、高精度免像控无人机在测绘行业中的应用 天狼星SIRIUS PRO飞鹭HERON 企业发展历程 2014年8月 2015年2月 2017年10月 2019年5月 2014年5月 北京优飞全景科技有限 公司注册成立 天狼星无人机在中国区域的 一。
6、走进成丰 成丰仪表企业宣传PPT CONTENTS 目 录企业风采展示 01 企业主营产品 02 合作伙伴 03 企业荣誉和文化 04 联系我们 05 成丰大事记 2014年搬迁至常州市经 开区东方大道东方东路, 现有厂房占地面积25000。
7、竞业达公司智慧轨交业务主要包括视频监控解决方案和综合安防解决方案两类产品。 其中城市轨道交通视频监控解决方案是以视频监控系统平台为核心,为轨道交通 指挥中心运营控制中心调度大厅值班员列车司机派出所等提供有关列 车运行维护防灾救灾乘客情况及。
8、1行业 SaaS:商业模式向可软件定义的交通基础设施转型。 公司行业 SaaS 包括网联云交管云交运云高速云多个平台,覆盖智慧交运智慧交管智慧路 网智能网联智慧轨交智慧民航等多个细分市场。 商业模式由一个需求造一套 系统逐渐转变为可软件定义的交。
9、根据企业猫统计数据,截至 2020H1,我国存续在业状态的智慧水务企业约有 840 家,其中,企业属于制造业的企业数量达 413 家,属于信息传输软件和信息技术服务 业的企业达到 222 家。 智慧水务广阔的市场空间吸引了很多头部互联网企业纷。
10、储值额激励活动通过优惠券吸引会员储值,由于储值锁定了会员的未来消费,因此用券率最高。 进行消费后评价的会员,一般对该餐饮商家有着较高的忠诚度,因此活动的营销响应率较高。 通过会员评价,可以为商家运营提供可参考的指导意见,还可以通过返券提升消费复。
11、Industrial TechnologySmart City Mobility Tech Update Q4 2021 Jeff PerkinsManaging DOffice: 49 69 3650638 13AUTOMATION EN。
12、 智慧化成熟度模型:智慧航空推动航空公司高质量发展德勤管理咨询2022年2月智慧化成熟度模型:智慧航空推动航空公司高质量发展 自动执行:构建感知体系,提升运营效率前言 2智慧化的解读与全新框架 4什么是智慧航空 12 智慧航空的自动执行:构。
13、智慧能源在智慧社区建设的作用5G时代下金卡智能市场部副总监 马立波金卡智能:中国领先的物联网企业1997年创立,2012年在深交所成功上市股票代码:300349构建了以智能控制器IoT平台和行业应用SaaS云服务为内核的物联网业务体系,业务。
14、 SCIEWP2 2021 智慧城市应用场景分类白皮书2021 智慧城市应用场景分类白皮书2021 2021 年 9 月发布 智慧城市产业生态圈2021 年 9 月发布 智慧城市产业生态圈智慧城市产业生态圈 SCIE智慧城市产业生态圈 智慧。
【智慧照明】相关PDF文档
【公司研究】阳光照明-公司深度报告:顺势而为发展LED照明自主品牌盈利能力显著提升迎变局-20200810[23页].pdf
上传时间: 2020-08-12 大小: 1.70MB 页数: 23
【智慧照明】相关资讯
智慧农业是什么?为什么要发展智慧农业?怎样发展?
发布时间: 2022-08-20
植物照明什么意思?龙头股有哪些?植物照明龙头股一览
发布时间: 2022-04-18
什么是智慧照明?与传统照明有什么区别?发展趋势分析
发布时间: 2022-02-28
全球led照明市场规模及led市场份额分析,中国占全球比重约22%
发布时间: 2021-04-29
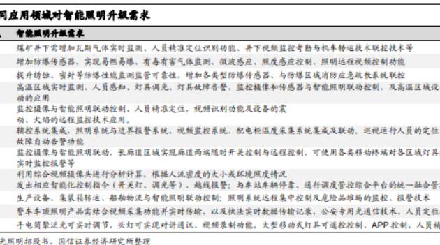
节能照明智能系统升级,不同应用领域升级需求分析
发布时间: 2021-04-29
中国led照明产业相关政策分析,半导体照明技术持续加强
发布时间: 2021-04-29
【智慧照明】相关词条
智慧环保
发布时间: 2023-04-27
智慧物流
发布时间: 2022-08-20
智慧医疗
发布时间: 2022-08-20
智慧营销
发布时间: 2022-04-12
智慧水务
发布时间: 2022-04-12
智慧社区
发布时间: 2022-04-07
智慧林业
发布时间: 2022-03-31
智慧养老
发布时间: 2022-03-28
智慧建筑
发布时间: 2022-03-22
智慧停车
发布时间: 2022-03-01
智慧园区
发布时间: 2022-02-22
智慧城市
发布时间: 2022-02-18
【智慧照明】相关数据
全球LED和OLED显示屏和照明产品市场规模有多大?(附PCMM报告)
发布时间: 2022-01-11
最新报告
中英对照
全文搜索
报告精选
PDF上传翻译
多格式文档互转
入驻&报告售卖
会员权益
机构报告
券商研报
财报库
专题合集
英文报告
数据图表
会议报告
其他资源
新质生产力
DeepSeek
低空经济
大模型
AI Agent
AI Infra
具身智能
自动驾驶
宠物
银发经济
人形机器人
企业出海
算力
微短剧
薪酬
白皮书
创新药
行业分析
个股研究
年报财报
IPO招股书
会议纪要
宏观策略
政策法规
其他
人工智能
信息科技
互联网
消费经济
汽车交通
电商零售
传媒娱乐
医疗健康
投资金融
能源环境
地产建筑
传统产业
英文报告
其它
行业聚焦
芯片产业
热点概念
全球咨询智库
人工智能
500强
新质生产力
会议峰会
新能源汽车
企业年报
互联网
公司研究
行业综观
消费教育
科技通信
医药健康
人力资源
投资金融
汽车产业
物流地产
电子商务
传统产业
传媒营销
其它
2025年养老经济/银发经济/长寿经济/银发族/老龄化报告合集(共50套打包)
2025年商业航天行业报告合集(共41套打包)
AI、科技与通信
广告、传媒与营销
消费、零售与支付
HR、文化与旅游
金融、保险与投资
能源、环境与工业
医疗制药与大健康
物流、地产与建筑
其他行业
AI ▪ 科技 ▪ 通信
数字化
金融财经
智能制造
电商传媒
地产建筑
医疗医学
能源化工
其他行业

收藏
下载
2025-11-19

AI查数
行业数据
政策法规
商业模式
产业链
竞争格局
市场规模
产业概述
其它
2025年
AI读财报
年报
一季报
半年报
三季报
IPO招股书
社会责任报告
A股
IPO申报
港股
美股&全球
新三板
0731-84720580
商务合作:really158d
友链申请 (QQ):1737380874
微信扫码登录
手机快捷登录
账号登录