智能建造技术
三个皮匠报告为您整理了关于智能建造技术的更多内容分享,帮助您更详细的了解智能建造技术,内容包括智能建造技术方面的资讯,以及智能建造技术方面的互联网报告、券商研究报告、国际英文报告、公司年报、招股说明书、行业精选报告、白皮书等。
1、Intelligent Connectivity Unleashing opportunities with the power of 5G, AI and cloud 10 December 2019 Intelligent Connec。
2、SPECIAL REPORT Competing in Artificial Intelligence Chips: Chinas Challenge amid Technology War Dieter Ernst SPECIAL REP。
3、 01 市场行情 本月国内一级市场总交易金额总 交易数量分别为628亿元和351项, 同比分别下降58.9,20.4; 2020年初至今,MLF利率的持续下 调拉动整个二级市场波动上升;国 内二级市场上,人工智能相关公司 市盈率中位数高达6。
4、otlight 论文,参会人数达到6500人.除了正会以外,本届CVPR有21个tutorials和48个workshops,以及超过115个公司的工业展会.近些年伴随着深度学习技术GPU和云计算等运算力的增强,计算机视觉技术进入越来越实用。
5、物联网技术与智能物流 物流信息互通共享技术及应用 国家工程实验室 物流信息国家工程实验室主任圆通速递副总裁 相峰 1 物联网的概念政策与技术架构 2 物联网的英文名称为The Internet of Things,简称 IoT. 由该名称可。
6、渗透率达到了 50.在大洋彼岸的中国,这一数字更是缩短至 9 年.2009年 3G 牌照发放2010 年 iPhone4 发布以及随后而来的各种移动端 APP,标志着移动互联网时代到来.2016 年,全球市值最高的5家公司首次全部来自科技行。
7、再到学术界,全球掀起了一股探索制定人工智能伦理原则的热潮,欧盟德国英国OECD G20IEEE谷歌微软等诸多主体从各自的角度提出了相应的人工智能伦理原则,共同促进 AI 知识的共享和可信 AI 的构建.要言之,各界已经基本达成共识,人工智能。
8、对于已经是网站VIP年会员的朋友,请添加小皮匠微信号www3mbangcom,留言VIP会员用户名,审核通过后可免费加入知识星球.知识星球加入请使用微信扫描以下二维码往期回顾:加入知识星球后,可立即免费获得该行业的报告合集打包下载链接新零。
9、下条件才能够被纳入物联网的范围:1要有相应信息的接收器2要有数据传输通路3要有一定的存储功能4要有 CPU5要有操作系统6要有专门的应用程序7要有数据发送器8遵循物联网的通信协议9有可被识别的唯一编号物联网架构感知层,依托于图像捕捉装置RF。
10、和其他公共交通问题.我们与客户合作,创造新的业务和服务,作为一个连接创新伙伴,结合多种技术,包括电信技术数据处理人工智能AI和安全.2.区块链通过与日本和海外各大公司的合作,NTT数据正在进行针对区块链实际应用的测试.我们还积极参与包括Hy。
11、020年7月28日住建部等13部门发布了关于推动智能建造与建筑工业化协同发展的指导意见,其主要内容是以大力发展建筑工业化为载体,以数字化智能化升级为动力,创新突破相关核心技术,加大智能建造在工程建设各环节应用,形成涵盖科研设计生产加工施工装。
12、人工智能芯片技术白皮书 2018 White Paper on AI Chip Technologies 01 01 02 03 03 04 05 05 06 06 06 07 08 09 10 11 12 13 15 15 17 18 1。
13、用用智能合约 智能合约 构建未来信任的基石 构建未来信任的基石 李谱Achain 智能合约是区块链底层技术中重要的一环 智能合约是区块链底层技术中重要的一环 API API Cmd Cmd Rpc Rpc 内存缓存 内存缓存 物理物理DB 。
14、Luxoft 于 2000 年创立于瑞士,后于 2019 年被 IT 服务公司 DXC Technology收购.Luxoft 在汽车智能化产业链定位为软件的 Tier1,给整车厂和传统 Tier1厂商提供软件开发和设计,目前公司提供包括。
15、相机现在是智能手机创新的核心.这也是智能手机用户最常用的功能.记住这一点,智能手机制造商与相机生态系统合作,一直在努力提高移动摄影性能,在硬件规格和人工智能支持的软件和算法开发方面都取得突破.相机和人工智能的融合正成为一个重要的趋势,实现。
16、 stylewhitespace: normal;近年来 LED 前大灯渗透率持续上行,从 2018 年的 23快速增长至 2020 年的 68,LED 前大灯市场逐渐释放潜能.目前 LED 全面辐射高中低端车型, 从最开始的豪华车 AB。
17、金融科技第6号票据是世界银行集团WBG系列的一部分,探讨FinTech在经济发展中的作用,重点是金融包容性.2017年,WBG发布了FinTech Note No.1,调查分布式账本技术DLT及其可能的开发应用.本说明介绍了FinTech。
18、方法学上的关键考虑总体方法遵循避免排放框架中描述的方法.33其主要原则是将已启用的方案与一切照旧基本情况进行比较.确定在没有新解决方案的情况下的基本情况可能是一个挑战.这对我们来说更具挑战性技术正在迅速变化的移动电信部门,并且仅被视为基本情。
19、上图阐述了 AISecOps 的技术框架,针对安全运营技术中的关键环节,参考人工智能的经典范式感知 认知 决策 行动和经典作战决策 OODA 循环模型的观测 调整 决策 执行体系 14,进行子任务及其阶段划分,每个阶段包括多个不同子任务.下。
20、在传统的供应链金融系统里,核心企业拥有良好的授信,其应收账款信用良好,但核心企业信用难以下沉,核心企业开出的应收账款很难流转,而且由于大多存在于纸质的合同中,存在假合同重复抵押融资的情况,银行风控成本高.中小企业难以获得融资服务,利用区块链。
21、 高温高压法HPHT的制造原理是模拟天然钻石在自然界中的形成过程.石墨粉在超高温高压条件及金属触媒催化作用下发生相变,生长出金刚石晶体.该方法合成的人造金刚石主要为颗粒状单晶. 化学气相沉积法CVD的制造原理是CH4和氢气混合物在超高温低压。
22、智能家电产业智能家电产业NBIoT 技术应用白皮书技术应用白皮书智能家电产业 NBIoT 联合应用中心2017 年10 月智能家电产业 NBIoT 技术应用白皮书起草单位:中国家用电器研究院中国电信股份有限公司物联网分公司中国电信股份有限公。
23、Confidential. 2021 IHS Markit. All Rights Reserved.Confidential. 2021 IHS Markit. All Rights Reserved.智能座舱市场与技术发展趋势研究智能座。
24、智能网联汽车预期功能安全智能网联汽车预期功能安全前沿技术研究报告前沿技术研究报告发布版发布版2020年12月版本维护:版本修改内容作者时间备注V1.0研究内容提纲清华大学国汽北京智能网联汽车研究院有限公司国家智能网联汽车创新中心2020.0。
25、云原生容器技术用户调查这是一个新技术层出不穷的时代世界智能大会针对中国企业用户对于技术的青睐程度进行了调研每当拿起手机,总能收到各种App推送的消息,互相网使我们获取消息的途经更加便捷了,也使我们的生活碎片化了.世界智能大会,以轻调研为特点。
26、华为园区网络智能运维技术白皮书华为园区网络智能运维技术白皮书华为园区网络智能运维技术白皮书华为园区网络智能运维技术白皮书文档版本文档版本01发布日期发布日期20210709华为技术有限公司华为技术有限公司 版权所有版权所有 华为技术有限公司。
27、智能制造技术发展与应用趋势 版权所有:eworks 20132016 e e worksworks数字企业网数字企业网 总编总编 黄培黄培 博士博士 20162016年年6 6月月2323日日 宁波宁波 1 1. .智能制造技术的内涵和关键。
【智能建造技术】相关PDF文档
【智能建造技术】相关资讯
智能客服是什么?核心技术有哪些?智能客服厂商一览
发布时间: 2023-04-27
什么是智能语音交互技术?应用于哪些领域?优缺点介绍
发布时间: 2023-04-27
什么是智能建造?特征包括?与BIM的关系介绍
发布时间: 2022-08-20
智能再制造是什么?关键技术、产业链、发展意义介绍
发布时间: 2022-03-22
利比咨询(RLB):2021年第四季度全球建造市场洞察报告(pdf版)
发布时间: 2022-03-04
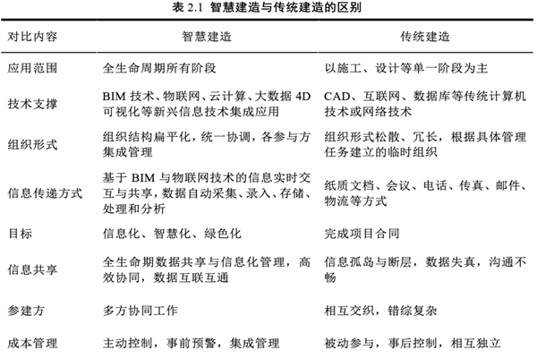
智慧建造是什么意思?与传统建造有哪些不同?
发布时间: 2022-02-24
什么是数字建造?方法有哪些?主流技术介绍
发布时间: 2022-02-23
商业智能是什么?商业智能技术有哪些?
发布时间: 2021-09-17
智能网联汽车政策汇总,技术发展有待加强
发布时间: 2021-05-06
建筑行业发展现状与趋势:我国智能建造政策汇总
发布时间: 2021-04-20
NTT数据:未来共享物联网智能平台、区块链等技术创新
发布时间: 2021-03-16
人工智能:真假序列识别研究,投石问路,技术分析可靠否?(附下载地址)
发布时间: 2019-09-03
最新报告
中英对照
全文搜索
报告精选
PDF上传翻译
多格式文档互转
入驻&报告售卖
会员权益
机构报告
券商研报
财报库
专题合集
英文报告
数据图表
会议报告
其他资源
新质生产力
DeepSeek
低空经济
大模型
AI Agent
AI Infra
具身智能
自动驾驶
宠物
银发经济
人形机器人
企业出海
算力
微短剧
薪酬
白皮书
创新药
行业分析
个股研究
年报财报
IPO招股书
会议纪要
宏观策略
政策法规
其他
人工智能
信息科技
互联网
消费经济
汽车交通
电商零售
传媒娱乐
医疗健康
投资金融
能源环境
地产建筑
传统产业
英文报告
其它
行业聚焦
芯片产业
热点概念
全球咨询智库
人工智能
500强
新质生产力
会议峰会
新能源汽车
企业年报
互联网
公司研究
行业综观
消费教育
科技通信
医药健康
人力资源
投资金融
汽车产业
物流地产
电子商务
传统产业
传媒营销
其它
2025年养老经济/银发经济/长寿经济/银发族/老龄化报告合集(共50套打包)
2025年商业航天行业报告合集(共41套打包)
AI、科技与通信
广告、传媒与营销
消费、零售与支付
HR、文化与旅游
金融、保险与投资
能源、环境与工业
医疗制药与大健康
物流、地产与建筑
其他行业
AI ▪ 科技 ▪ 通信
数字化
金融财经
智能制造
电商传媒
地产建筑
医疗医学
能源化工
其他行业

收藏
下载
2025-11-19

AI查数
行业数据
政策法规
商业模式
产业链
竞争格局
市场规模
产业概述
其它
2025年
AI读财报
年报
一季报
半年报
三季报
IPO招股书
社会责任报告
A股
IPO申报
港股
美股&全球
新三板
0731-84720580
商务合作:really158d
友链申请 (QQ):1737380874
微信扫码登录
手机快捷登录
账号登录