再生资源回收行业现状
三个皮匠报告为您整理了关于再生资源回收行业现状的更多内容分享,帮助您更详细的了解再生资源回收行业现状,内容包括再生资源回收行业现状方面的资讯,以及再生资源回收行业现状方面的互联网报告、券商研究报告、国际英文报告、公司年报、招股说明书、行业精选报告、白皮书等。
1、 识别风险,发现价值 请务必阅读末页的免责声明 1 1 2323 TablePage 公司深度研究环保工程及服务 证券研究报告 中再资环中再资环600217.SH 国字头电废国字头电废龙头,龙头,再生资源整合空间广阔再生资源整合空间广阔 核。
2、能.主要国家可再生能源采用增长目标个别国家制定的提高可再生能源在发电中所占份额的目标印度:印度可再生能源部门允许100的外国直接投资FDI,无需政府事先批准自动路线;政府的各种政策举措旨在通过激励项目开发商和建设输电基础设施,为增加可再生能。
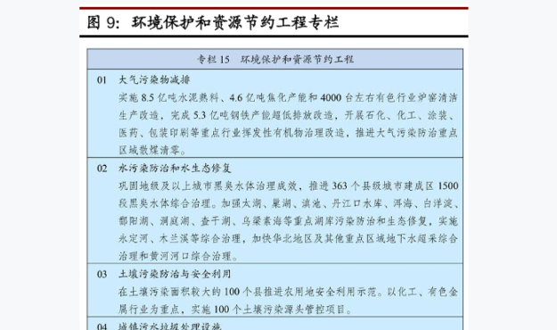
3、海白洋淀鄙阳湖洞庭湖查干湖乌梁素海等重点湖库污染防治和生态修复,实施永定河木兰溪等踪合治理,加快华北地区及其他重点区线地下水超采综合治理和黄河河口综合治理.3土壤污染防治与安全利用在土壤污染面积较大的100个县推进农用地安全利用示范.以化工。
4、 请务必阅读正文之后的免责条款部分 守正 出奇 宁静 致远 工业 资本货物 细分领域三龙头,再生资源运营潜力大 一年该股与沪深一年该股与沪深走势比较走势比较 报告摘要 公司是废钢加工设备稀土回收电梯零部件的细分领域龙头.公司是废钢加工设备稀。
5、 本公司具备证券投资咨询业务资格,请务必阅读最后一页免责声明 证券研究报告 1 TableSummary 报告摘要报告摘要: 汽车拆解市场化进程刚刚开启,精细化拆解能力汽车拆解市场化进程刚刚开启,精细化拆解能力将成为将成为企业核心竞争力企业。
6、拖欠对新能源运营企业的现金流造成了较大的影响,制约了企业正常生产经营.所以,意见的发布,加大金融机构对可再生能源企业的支持力度,将极大改善可再生能源企业现金流情况,促进企业健康发展.nbsp;pp政策缓解企业现金流压力,期待进一步解决补贴。
7、地下漏斗:由于集中开采地下水,导致集中开采区的地下水位下降,周边地下水向集中开采区流动,而形成的区域性漏斗状凹面.短期来看,地下漏斗会造成地下水越采越深,矿化度变大,从而对水处理技术要求上升,财政支出增加;长期来看,地下漏斗将导致地面下沉。
8、凭借多年深耕电梯信号系统门系统和其他电梯精密零部件积累的市场口碑模块化技术及平台化产品行业定制化经验等综合优势,威尔曼迅速成为迅达通力等国际电梯巨头的信号系统的主要供应商之一,并且与日立富士达蒂森克虏伯三菱等国际领先整机厂商和江南嘉捷上海。
9、三供需模型背后的结论pp锂资源供应实质性紧缺,议价力天平从锂盐再次向矿端倾斜pp急需夯实资源保障,中国本土未来色石油优质锂资源正在得到战略重估pp2022年南美盐湖的产能投放将带来短期舒缓上轮周期决策下的产能建设为主,但长期依然趋紧pp鉴。
10、 锂资源供应实质性紧缺,议价力天平从锂盐再次向矿端倾斜pp 急需夯实资源保障,中国本土未来白色石油优质锂资源正在得到战略重估pp 2022年南美盐湖的产能投放将带来短期舒缓上轮周期决策下的产能建设为主,但长期依然趋紧pp 鉴于确定的需求增。
11、2015 年 6 月 28 日,发行人召开 2014 年度股东大会,选举刘方毅金喆杨奕其毛丞宇为发行人第二届董事会董事,选举廖正品杜龙泉王宝庆为发行人第二届董事会独立董事.pp2019 年 11 月 26 日,因第二届董事会成员任期届满。
12、1SQM Sociedad Quimica y Minera de Chilepp1993 年,SQM 和 CORFO 智利经济部下属的生产促进局签下了长期租约,获得了阿塔卡玛盐湖中 81920 公顷的独家开采权,租赁协议于1993年生效。
13、发达国家再生铝产量普遍超过原铝产量,各国家和地区的发展不尽相同,总体来看,西方发达国家走在了前面,发达国家对铝资源再生的开发研究起步较早,废铝资源较丰富,废铝回收体系和法规相对完善,废铝回收情况较好.发达国家的再生铝产量已经普遍超过原铝产。
14、根据可再生 能源报告数据,截止 2020 年底,全国可再生能源发电累计 装机容量达到 9.34 亿千瓦,同比增长 17.5,增速较 2019 年 的 8.9增加 8.6pct,实现快速增长.可再生能源发电累计装机 占总发电装机的比例从 20。
15、医保影响分析:收支2020年全国医保收入2.48万亿1.7,支出2.10万亿0.9 2020年参加全国基本医保136131万人,参保率稳定在95以上. 2020年,全国基本医保基金含生育保险总收入2.48万亿元,比上年增长1.7,占当年GD。
16、3D打印产业,也称增材制造产业是先进制造业的重要组成部分.增材制造Additive Manufacturing,AM是以数字模型为基础,将材料逐层堆积制造出实体物品的新兴制造技术,实现了制造方式从等材减材到增材的重大转变,改变了传统制造的理。
17、敬畏超级周期的力量:需求决定方向,供给决定幅度需求策动自我强化与放大效应 新能源汽车迎来全球需求共振产品力与政策共促传统车企与新势力共舞的新格局 产业发展已行至需求增速斜率提升的拐点 我们预计2021年全球新能源车销量达589万辆,同增85。
18、再生铝合金的生产需要经过废料回收预处理重熔浇铸和热加工等步骤.在当前行业发展阶段,再生铝回收工艺主要关注以下几方面问题,并做出了改进: 铝废料分离.区分出铸造铝合金与变形铝合金,进行粗分离.将薄铝废料和大块废铝料分开,以便后续分别熔化处理。
19、该小组要感谢巴布亚新几内亚电力有限公司斐济能源有限公司所罗门群岛电力管理局教科文组织和vul在讲习班期间所作的早期贡献.非常感谢Clarity Global编辑了这份报告,也感谢Karmen Karamanian的设计工作.太平洋两岸数以百。
20、全球锂资源供需现状与展望全球锂资源供需现状与展望长沙长沙 2022第六届动力锂电池正极材料高峰论坛暨全球锂产业链发展大会第六届动力锂电池正极材料高峰论坛暨全球锂产业链发展大会证券研究报告行业深度 20220223有色金属行业投资评级中性目 。
【再生资源回收行业现状】相关DOC文档
【再生资源回收行业现状】相关PDF文档
环保工程及服务行业碳中和系列报告:电池再利用2.0十五年高景气长坡厚雪再生资源价值凸显护航新能源发展-20220316(34页).pdf
上传时间: 2022-03-17 大小: 1.34MB 页数: 34
华宏科技-再生资源系列报告之一:华宏科技深度报告稀土回收废钢双重减碳公司双轮驱动潜力大-20220310(26页).pdf
上传时间: 2022-03-11 大小: 986.31KB 页数: 26
【再生资源回收行业现状】相关资讯
什么是再生铝?行业现状如何?再生铝相关政策汇总
发布时间: 2022-03-29
人力资源服务行业市场是怎么划分的?发展现状及趋势分析
发布时间: 2021-05-27
2021年中国环保行业发展现状及前景:环境保护与资源节约工程专栏
发布时间: 2021-04-16
全球适应中心(GCA):亚太地区可再生能源行业现状和发展趋势报告
发布时间: 2021-03-03
最新报告
中英对照
全文搜索
报告精选
PDF上传翻译
多格式文档互转
入驻&报告售卖
会员权益
机构报告
券商研报
财报库
专题合集
英文报告
数据图表
会议报告
其他资源
新质生产力
DeepSeek
低空经济
大模型
AI Agent
AI Infra
具身智能
自动驾驶
宠物
银发经济
人形机器人
企业出海
算力
微短剧
薪酬
白皮书
创新药
行业分析
个股研究
年报财报
IPO招股书
会议纪要
宏观策略
政策法规
其他
人工智能
信息科技
互联网
消费经济
汽车交通
电商零售
传媒娱乐
医疗健康
投资金融
能源环境
地产建筑
传统产业
英文报告
其它
行业聚焦
芯片产业
热点概念
全球咨询智库
人工智能
500强
新质生产力
会议峰会
新能源汽车
企业年报
互联网
公司研究
行业综观
消费教育
科技通信
医药健康
人力资源
投资金融
汽车产业
物流地产
电子商务
传统产业
传媒营销
其它
十五五规划系列报告合集(共50套打包)
2026年Token经济(Token Economics/Tokenomics)报告合集(共14套打包)
AI、科技与通信
广告、传媒与营销
消费、零售与支付
HR、文化与旅游
金融、保险与投资
能源、环境与工业
医疗制药与大健康
物流、地产与建筑
其他行业
AI ▪ 科技 ▪ 通信
数字化
金融财经
智能制造
电商传媒
地产建筑
医疗医学
能源化工
其他行业

收藏
下载
2026-03-31

AI查数
行业数据
政策法规
商业模式
产业链
竞争格局
市场规模
产业概述
自研数据
其它
2026年
AI读财报
年报
一季报
半年报
三季报
IPO招股书
社会责任报告
A股
IPO申报
港股
美股&全球
新三板
0731-84720580
商务合作:really158d
友链申请 (QQ):1737380874
微信扫码登录
手机快捷登录
账号登录