三个皮匠微信公众号每天给您带来最全最新各类数据研究报告
追本溯源,看技术发展与局限性并存。从整个流程来看,所有数据先通过网络全部传输到中心机房,然后云计算进行处理,待处理完成后再将结果传输到相应位置。对于这样数据处理会有两个较为突出的问题。其一是算力的时效性。其二是算力的有效性。传统CDN存在局限性,不能满足云计算+物联网时代。后期虽然通过CDN技术使情况得到改善,从传统CDN的运作模式来看,终端所产生的数据将需要回溯到中心云进行处理,在海量数据传输的情况下,将会出现使用成本和技术实现这两个较为突出的问题。
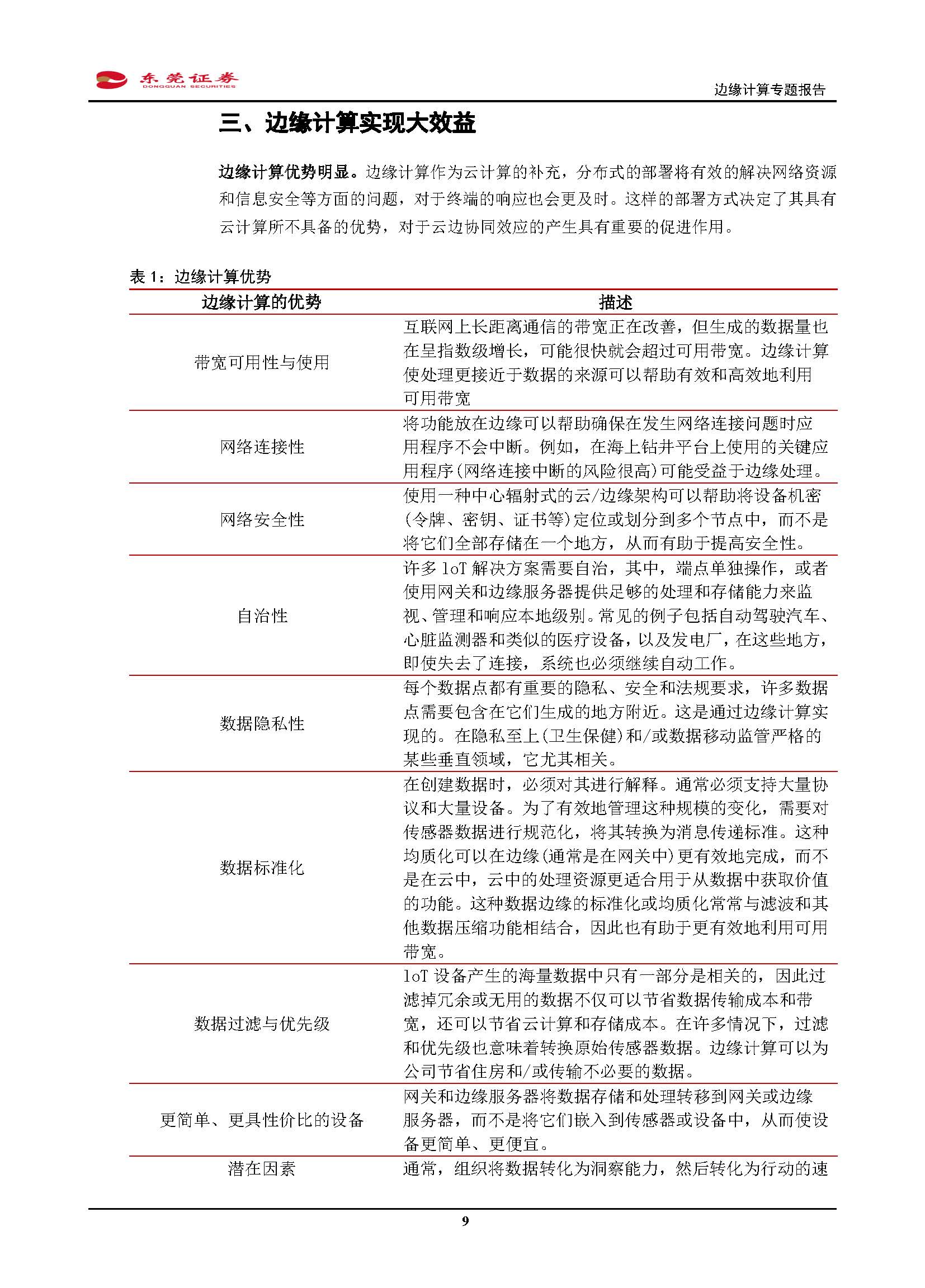
新技术孕育而生——边缘计算。边缘计算是网络中最靠近物或数据源头融合网络、计算、存储、应用核心能力的分布式开放平台,就近提供边缘智能服务。在更靠近终端的网络边缘上提供服务是边缘计算最大的特点。对于这样的设计,能满足各行业在数字化上敏捷联接、实时业务、数据优化、应用智能、安全与隐私保护等方面的关键需求。其所具备的优势对智能化具有促进作用,串联起物理和数字两个世界。
边缘计算成就大格局:云边协同扩大价值。云计算与边缘计算在技术定义上具有差别,使他们所使用的场景有所差异。虽然使用场景有所差异,但在数字化转型中,两种计算都担负着同样重要的计算任务,两者在网络、业务、应用、智能等方面的协同将有助于支撑行业数字化转型更广泛的场景与更大的价值创造。因而,数字化转型需要云计算与边缘计算的支持。我们以流媒体以及工业互联网两大场景进行阐述。
梳理边缘计算的架构与核心要素。在云计算的布局上,国外厂商较国内早,而在边缘计算的布局和发展也比国内企业快。目前,云边协同是云计算发展的趋势。对于边缘计算,已形成基础设备、计算机平台和CDN三大要素。云边协同市场具有较大潜力,随着协同效应的产生,更大的发展空间将会出现。对于国内企业在相关产在追赶国外领先巨头的脚步,未来在云边应用上有望得到收益。
透析边缘计算基础资源架构核心技术。边缘计算将数据或任务放在靠近数据的网络边缘侧进行处理是一种新型的服务模型。在数据源和云计算中心之间的任意功能实体都可以成为网络边缘侧。实体通过搭载具备网络、计算、存储、应用核心能力的边缘计算平台,为终端客户提供实时、动态和智能的服务计算。由于设备以就近分布式原则对数据进行处理,因而提供了更好的结构来支持数据安全和隐私保护。边缘计算模型的主体架构主要包括核心基础设施、边缘数据中心、边缘网络和边缘设备。从架构功能角度划分,边缘计算包括基础资源、边缘管理、边缘安全以及边缘计算业务应用。其中,边缘计算包括基础资源以计算、存储、网络所包含的技术为主。 (关注公众号“三个皮匠”,获取最新行业报告资讯)















