您的当前位置: 首页 > 三个皮匠报告百科 > 中间业务

中间业务

目录

中间业务的定义

中间业务(IntermediateBusiness)是指商业银行通过帮助客户代办一系列项目如收付款项和其他交托事项而从中获得手续费及佣金收入的业务,银行开展中间业务不需要使用自有资金,通过中间人的角度帮助客户代办收付款和其他受托事项,这主要借助银行自身优势如业务拓展能力、高新技术、自主创新能力、信誉口碑和高素质人才等等来开展。

我国商业银行中间业务通常是指不形成商业银行表内资产、表内负债的业务,其业务收入被称为非利息收入,它包括两大类:一类是金融服务类业务,它属于不构成或有资产、或有负债的中间业务;一类是表外业务,它是构成或有资产、或有负债的中间业务。而我国中间业务的内涵与广义角度的表外业务相同,将其分成两个方面:金融服务类业务和表外业务。按照巴塞尔委员会提出的要求,中间业务是从银行传统的资产负债业务中派生出来的,通常不会直接反映在银行的资产负债表上,通过狭义的表外业务和广义的表外业务两个方面来进行解释。从广义的角度看,表外业务是指出现在资产负债表以外不对其产生影响的业务,主要含有或有债权类和金融服务类业务。表外业务不会直接对资产负债表内的业务产生影响,不过却可以直接对银行资产报酬率产生作用。从狭义的角度看,表外业务是指或有资产、或有负债的相关业务,由于其产生的影响在资产负债表以外,所以并不会影响到资产负债表内的具体数额,但是在一定条件下将会转变为表内资产或负债。狭义的表外业务通常分成四大类:担保类、承诺类、金融衍生类和投资银行类。

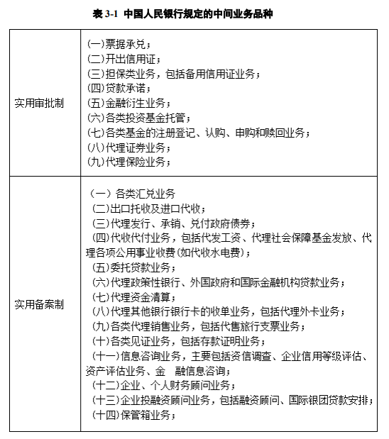
根据我国中央人民银行的相关规定,如果根据复杂程度来划分,中间业务则主要包括“实用审批制业务”和“实用备案制业务”这2个分类。其中,前者业务类型主要是指能够将来成为商业银行负债或资产的业务,同时还包括部分同证券行业以保险行业相关的内容。而后者业务类型则不能形成银行负债或资产。

中间业务

中间业务分类

1、美国银行业的中间业务的发展由来已久,通常主要根据收入来源的差别将中间业务区分为五类:

(1)信托业务,主要是信托部门代办客户托付项从中获得佣金的业务;

(2)投资银行类和交易类业务,主要通过投行部门开展证券承销和融资业务所获得佣金收入;

(3)账户服务类业务,通过收取客户的账户维护费用获得收入;

(4)手续费类收入,这类收入来源比较丰富多元如基金交易、贷记卡和准贷记卡收费、贷款证券化等等;

(5)其他手续费收入,通过办理客户委托的其他业务如出售固定资产和金融资产收益等。

2、我国商业银行中间业务开展水平远落后于欧美发达国家主流银行,但在逐渐优化的国内外金融环境积极影响下,中间业务的发展水平也在持续攀升。我国中间业务的分类标准可以参照于2001年颁布的《中国人民银行关于落实(商业银行中间业务暂行规定)有关问题的通知》附件《商业银行中间业务参考分类及定义》得知,中间业务主要分为九类

(1)支付结算类中间业务:指由商业银行为客户办理由于债权债务关系所引起的与货币支付、资金划拨有关的收费业务。

(2)银行卡业务:指由经授权的金融机构(主要指商业银行)向社会发行的具有消费信用、转账结算、存取现金等全部或部分功能的信用支付工具。

(3)代理类中间业务:指商业银行接受客户委托、代为办理客户指定的经济事务、提供金融服务并收取一定费用的业务,包括代理政策性银行业务、代理中国人民银行业务、代理商业银行业务、代收代付业务、代理证券业务、代理保险业务、代理其他银行银行卡收单业务等。

(4)担保类中间业务:指商业银行为客户债务清偿能力提供担保,承担客户违约风险的业务。主要包括银行承兑汇票、备用信用证、各类保函等。

(5)承诺类中间业务:指商业银行在未来某一日期按照事前约定的条件向客户提供约定信用的业务,主要指贷款承诺,包括可撤销承诺和不可撤销承诺两种。

(6)交易类中间业务:指商业银行为满足客户保值或自身风险管理等方面的需要,利用各种金融工具进行的资金交易活动,主要包括金融衍生业务。

(7)基金托管业务:指有托管资格的商业银行接受基金管理公司委托,安全保管所托管的基金的全部资产,为所托管的基金办理基金资金清算款项划拨、会计核算、基金估值、监督管理人投资运作。包括封闭式证券投资基金托管业务、开放式证券投资基金托管业务和其他基金的托管业务。

(8)咨询顾问类业务:指商业银行依靠自身在信息、人才、信誉等方面的优势,收集和整理有关信息,并通过对这些信息以及银行和客户资金运动的记录和分析,并形成系统的资料和方案,提供给客户,以满足其业务经营管理或发展的需要的服务活动。

(9)其他类中间业务:包括保管箱业务以及其他不能归入以上八类的业务。

3、按中间业务的风险分类

如果根据风险的不同而对中间业务进行划分,那么就可以分成两个类别,分别是金融服务类、以及或有债权、或有债务类。

(1)第一种类型的中间业务,实际上指的就是随着业务的开展能够为商业银行开来客观的效益,且对银行其他业务不会产生影响的业务类型。例如信托业务、支付业务、贷款业务等等。

(2)第二种业务类型,指的就是尽管可以为商业银行带来收益,但是不会体现在商业银行的资产负债表中的业务,不过在某些特定的时候,其也会实现资产与负债之间的相互的转化。例如担保业务等。

中间业务的特征

中间业务最明显的性质就是使商业银行成为债权人和债务人之间的中间人,没有债权债务关系,这是中间业务与资产负债类传统业务的基本性区别。具体表现在以下几个方面:

(1) 中间业务不利用自有资金,投入少、成本低作为中间人,商业银行在办理支付结算类、代理类、咨询顾问类时,一般不使用自有资金,尤其开展支付结算类业务时规定有“银行不垫款”的结算原则。中间业务产生的投入成本主要集中于银行的人力资源、经营手段、技术手段、服务质量等银行的自由资源上,所以其产生的成本与其他业务尤其传统银行业务相比是比较小的。

(2) 中间业务可以规避一定的信用风险与经营风险。由于商业银行可以不运用自有资金,也需要不占用客户资金来开展中间业务,作为中间人只需要根据当事人的委托要求行事,不用承担债权人或者债务人应该承担的信用风险和经营风险。中间业务的风险主要集中在操作风险等方面,与传统的银行业务相比风险总体水平是比较低的。

(3) 中间业务的经济效益比较高且稳定。由于中间业务的投入成本低,总体风险水平较低,风险可控能力比较高,中间业务能够扩大银行的各类业务发展平台以及提升经济获益空间。此外,中间业务的拓展是和商业银行的产品创新能力息息相关的,这也能大幅度提高中间业务的种类数量,基于银行本身庞大的客户服务群,经济效益也相对稳定。值得一提的是,中间业务的定价机制与传统业务相比相当灵活,商业银行可以根据市场情况和行业竞争情况进行调整,从而提升自身的竞争实力。

(4)中间业务和其他业务的联动性比较高。商业银行接受客户的委托需求之后,客户不用再参与具体的处理过程,所以银行专门的处理中间业务的速度与传统业务相比效率更高。此外,中间业务的处理过程并不单一独立于商业银行之外的,还需要和其他业务包括传统业务相交叉,这样也会增强中间业务和其他业务之间的联动粘度。联动性的提高会强化商业银行的客户基础,巩固这家银行系统的客户交易网络,甚至可以弥补传统业务开展过程中存在的漏洞和问题[]。

中间业务发展历程

纵观我国商业银行中间业务的发展历程,主要分为三个阶段。

第一阶段(1949-1994)是初创期。在这个阶段里面,商业银行还没有明确的中间业务概念,更多的是根据央行规定开展一些相关业务的操作,主要以委托收付款、电汇结算为主,业务种类相对单一、业务总量较少。虽然当时并未对中间业务进行明确区分与单列,但中间业务的相关产品已经开始投产运作。

第二阶段(1995-1999)是定位期。存贷款利差一直都是商业银行主要的收入来源。然而,伴随着经济的快速发展以及人们生活水平的不断提升,这一时期的中间业务逐渐找到了属于自己的市场定位,以客户为中心的服务理念逐渐清晰化,渐渐成长为存贷款业务之外的营收新利器。通过为客户提供金融附加服务,探寻商业银行做大营业收入的新增长点。

第三阶段(2000-至今)是发展期。这一时期是我国金融创新高速发展的时期,银行中间业务也因此迎来了快速发展期。从过去简单的代理型业务成长为高附加值业务,中间业务已成功跻身商业银行核心业务范畴

中间业务发展趋势

未来我国商业银行中间业务的发展或将经历以下三个类型:

(1)专业型。商业银行依据自身优势进行合理定位。比如:中国工商银行在支付结算方面具备先天优势,故未来它在这一板块的中间业务发展较其他新型的中间业务对中间业务收入总量占比会较高;而一些地方性商业银行则重点发展代理收付及委托业务,充分发挥地方性金融机构的代理委托优势;招商银行则以银行卡业务见长,可继续扩大银行卡客群的覆盖范围及覆盖内容,进一步成为卡类中间业务的主要发展银行之一。

(2)创新型。信息技术的变革正在不断推动金融行业的创新发展。我国银行业将充分运用金融信息技术,加大对市场发展动向的研究,加强对客户需求的研究,加快对创新型中间业务的研究。在借鉴国外优秀经验的基础上,充分利用互联网和新型的技术设备,并结合自身发展优势与特点,向创新型中间业务模式发展,从而增加客户粘性

(3)综合型。经历了专业型与创新型的发展模式,银行中间业务将有望进入综合型的发展。新形势下的中间业务发展在各方面的条件都将更加成熟。无论是科学技术的使用还是专业经验的积累,都将推动我国银行中间业务向着更好、更全面的综合型业务模式前进,从而提高我国银行业中间业务领域的整体发展水平[2]

参考资料:

[1]张洁.我国商业银行中间业务的范围经济效应研究

[2]金岚.第三方移动支付对商业银行中间业务收入的影响研究

分享到微信 分享到微博 分享到QQ空间
上一篇:国家级新区
下一篇:固定资产投资
客服
商务合作
小程序
服务号
折叠