1、金融科技供应链风险哪些?
(1)风险识别
风险识别是风险控制的基础。银行对可能的风险因素进行判断和分类。这部分方法与传统的信贷业务基本一致,但在识别风险时,要注意传统业务风险类型之间的差异。
(2)风险衡量
风险计量使用定量分析来分析和评估风险事件发生的概率。传统的信贷业务拥有多年积累的数据库,每家银行都有完整的数据库,并且有成熟的定量分析模型。供应链金融是一个相对较新的金融服务领域,数据积累较少,客户群中的中小企业较多,因此目前尚无定量模型评估的条件。这就要求银行关注供应链金融业务风险计量中的数据积累,逐步推进风险量化和模型建设。
(3)风险控制
风险控制是指银行采取适当措施,在一定范围内控制分析结果中的风险。一般而言,银行可以采取的风险措施包括风险规避,风险防范,风险抑制,风险转移和风险保险。在中国的供应链金融业务中,风险转移和保险并不常见。风险防范和风险控制主要通过运营控制来实现,因此,风险控制是供应链金融风险管理中最重要的环节。
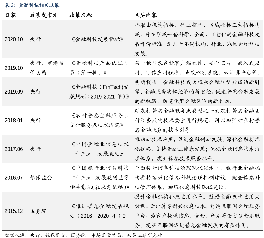
2、金融科技相关政策一览
2015年12月国务院发布了《推进普惠金融发展规划(2016—2020年)》,其主要内容是提升金融机构科技运用水平。鼓励金融机构运用大数据、云计算等新兴信息技术,打造互联网金融服务平台,为客户提供信息、资金、产品等全方位金融服务。发挥互联网促进誓惠金融发展的有益作用。
2016年7月银保监会发布了《中国银行业信息科技“十三五”发展规划监管指导意见(征求意见稿)》,其主要内容是全面提升信息科技治理现代化水平.银行业金融机构要持续深化信息科技治理机制建设,健全信息科技管理体系,加强信息科技队伍建设。
2017年6月央行发布了《中国金融业信息技术“十三五”发展规划》,其主要内容是推动新技术应用,促进金融创新发展;深化金融标准化战略,支持金融业健康发展;优化金融信息技术治理体系,提升信息技术服务水平。
2018年1月央行发布了《农村普惠金鬲出月-支付服务点技术规范》,其主要内容是对农村普惠金融服务点类型之一的农村普惠金融支付服务点的技术要素进行规范,用以加强对农村普惠金融服务的技术引导。
2019年9月央行发布了《金融科技(
FinTech)发展规划(2019-2021年)》,其主要内容是明确提出:金融科技成为推动金融转型升级的新引擎、金融服务实体经济的新途径、促进普惠金融发展的新机遇、防范化解金融风险的新利器。
2019年10月央行、市场监管总局发布了《金融科技产品认证目录(第一批)》,其主要内容是第一批目录包括客户端软件、安全芯片、嵌入式应用、可信应用程序、声纹识别系统、云计算平台等。
2020年10月央行发布了《金融科技发展指标》,其主要内容是标准由机构指标、行业指标、区域指标三大指标构成,旨在形成一套科学、全面、可量化的金融科技发展评价标准,适用于不同机构、行业、地区金融科技发展。

文本由@栗栗-皆辛苦 整理发布于三个皮匠报告网站,未经授权禁止转载。
完整版请点击《用友金融-行业“保稳”信创“提速”-210701(20页).pdf》
推荐阅读
浙江AIF:“一带一路”金融科技发展指数研究报告(12页).pdf
【精选】2021年金融科技行业各业务监管与发展趋势分析报告(19页).pdf
【精选】2021年金融科技公司盈利模式和发展趋势分析报告(52页).pdf