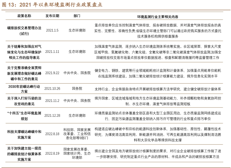
1.2021年1月5日,生态环境部发布了《碳排放权交易管理办法(试行)》,重点排放单位应当控制温室气体排放,报告碳排放数据,并对温室气体排放报告的真实性、完整性、准确性负责;省级生态环境主管部门可以通过政府购买服务的方式委托技术服务机构提供核查服务。
2.2021年1月11日,生态环境部发布了《关于统筹和加强应对气候变化与生态环境保护相关工作的指导意见》,加强温室气体监测,逐步纳入生态环境监测体系统筹实施。在区域层面,探索大尺度区域甲烷、氢氟碳化物、六氟化硫、全氟化碳等非二氧化碳温室气体排放监测;加强全国碳排放权交易市场重点排放单位数据报送、核查和配额清缴履约等监督管理工作。
3.2021年9月12日,中共中央、国务院发布了《关于完整准确全面贯彻新发展理念做好碳达峰碳中和工作的意见》,健全电力、钢铁、建筑等行业领域能耗统计监测和计量体系,加强重点用能单位能耗在线监测系统建设。加强二氧化碳排放统计核算能力建设,提升信息化实测水平。
4.2021年10月26日,国务院发布了《2030年前碳达峰行动方案》,支持行业、企业依据自身特点开展碳排放核算方法学研究,建立健全碳排放计量体系。
5.2021年11月2日,中共中央、国务院发布了《关于深入打好污染防治攻坚战的意见》,提升国家、区域流域海域和地方生态环境监测基础能力,补齐细颗粒物和臭氧协同控制、水生态环境、温室气体排放等监测短板。
6.2021年12月28日,生态环境部发布了《“十四五”生态环境监测规划》,环境质量监测站点总体覆盖全部区县和大型工业园区周边,生态质量监测网络建成运行,固定污染源监测覆盖全部纳入排污许可管理的行业和重点排污单位。
7.2022年8月18日,科技部、国家发展改革委、工业和信息化部等9部门发布了《科技支撑碳达峰碳中和实施方案》,构建适应碳达峰碳中和目标的能源科技创新体系,加强基础性、原创性、颠覆性技术研究,为煤炭清洁高效利用、新能源并网消纳、可再生能源高效利用以及煤制清洁燃料和大宗化学品等提供科技支撑。
8.2022年8月19日,国家发展改革委、国家统计局、生态环境部发布了《关于加快建立统一规范的碳排放统计核算体系实施方案》,提出建立全国及地方碳排放统计核算制度的要求,对行业企业碳排放核算工作做了进一步部署安排,研究制定重点行业产品的原材料、半成品和产品的碳排放核算方法。

以上梳理了2021年以来国家关于环境监测政策,希望对你有所帮助,如果你想了解更多相关内容,敬请关注三个皮匠报告的政策解读栏目。
推荐阅读:
什么是环境检测?什么是环境监测?两者有何不同?
什么是环境会计?与传统会计、绿色会计的异同分析
什么是环境监测?内容包括?环境监测的性质分析