百度的智能驾驶水平如何
三个皮匠报告为您整理了关于百度的智能驾驶水平如何的更多内容分享,帮助您更详细的了解百度的智能驾驶水平如何,内容包括百度的智能驾驶水平如何方面的资讯,以及百度的智能驾驶水平如何方面的互联网报告、券商研究报告、国际英文报告、公司年报、招股说明书、行业精选报告、白皮书等。
1、是人们关注的主要内容,其次是性能价格:配色是用户最关注的外观因素,性能价格系统的关注也相对较高.无论是搜索端还是其他媒体,中端机受关注度均较高:从搜索热度与全网讨论热度来看,中端机与高端机更受人们关注.千元机中端机价位新机日均单机销量相差不。
2、工智能的关注度呈现普遍上升的态势.人工智能人才的市场前景明显看好,企业对人工智能人才的需求更加清晰,人才能力在市场推动下将进一步提升,但人才的进阶呈现明显的层级特点,越往高阶培养难度越大.人工智能人才需求的巨大缺口和具有竞争力的薪酬,将促使。
3、百度全链百度全链AIAI营销营销 刘虎 百度资深商业分析师 . 201808201809201810201811201812201901201902201903201904201905201906201907 百度2018年8月2019年7。
4、期,出现了命令行界面,人机交互的方式变成了问答型,用户通过命令行界面输入指令,计算机收到指令后通过字符给出反馈.这一阶段,用户主要通过手和眼与计算机进行对话,通过敲击键盘进行输入,通过字符获取输出. 图形用户界面交互:20世纪80年代,微软。
5、已经是网站VIP年会员的朋友,请添加小皮匠微信号www3mbangcom,留言VIP会员用户名,审核通过后可免费加入知识星球.知识星球加入请使用微信扫描以下二维码往期回顾:加入知识星球后,可立即免费获得该行业的报告合集打包下载链接新零售79。
6、要强国之基.到 2035 年,我国将基本建成交通强国,形成安全便捷高效绿色经济的现代化综合交通运输体系,基础设施布局完善立体互联,交通装备先进适用完备可控,运输服务便捷舒适经济高效,治理体系科学现代能力完备,为基本实现社会主义现代化提供有力。
7、述何谓智能经济虽然目前还没有对智能经济的内涵进行统一定义,但综合多方观点可知,智能经济是以人工智能AI为核心驱动力,以 5G云计算大数据物联网混合现实MR量子计算区块链边缘计算等新一代信息技术和智能技术为支撑,通过智能技术产业化和传统产业智。
8、科技先锋系列科技先锋系列报告报告148 百度百度Apollo:自动:自动驾驶驾驶amp;车联网生态车联网生态开放者开放者 许英博许英博 首席科技产业分析师首席科技产业分析师 陈俊云陈俊云 科技科技研究研究高级分析师高级分析师 中信证券研究部。
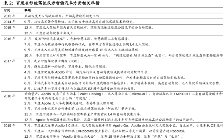
9、联智慧地图以及智慧服务.7月,百度与鸟镇旅游举行战咯签约仪式,宣布双方在景区道路上实现L4无人驾驶.9月,百度无人车获得美国加州政府颁发的全球第15张无人车上路测试牌照.10月,李彦宏首次对外宣布,百度转型成为一家AI公司,构建完整的AI开。
10、刘庆 ezOne.work 2020年12月19日 个人介绍 20201224202012243 刘庆 ezOne.work CEO金山云Devops产品总经理 信通院Devops工具标准制定专家 前百度工程效率部技术经理主导了百度Git工。
11、解放客户端UI兼容性测试双手的利器 Hydra 赵磊 Hydra的象征意义 Hydra 希腊神话中的九头蛇 就像Hydra的每个头能够自如地单独 同时咬住猎物一样,我们的Hydra能够 让你自如地同时操控一台多台手机, 就如同自己的手操控一。
12、AI技术在小程序生态质量保障方向的 落地实践 许喆俊 自我介绍 百度资深测试开发工程师 小程序生态质量保障体系的项目落地 部分核心算法的研究与开发 百度小程序生态质量保障体系建设背景 小程序业务特点 数量多 QAQA扮演角色 n 在快速迭代。
13、人工智能云计算 区块链等新一代智能化信息技术正在快速发展,5G数据中心物联网等新型基础设施也将逐步完善.在新冠疫情 突发中美关系持续紧张的局势下,企业为了在加剧变化的市场环境中保持竞争力,需要提高数字化水平,但面临 外部和内部的双重挑战. 。
14、特斯拉:陪跑7年盈利超10倍 2013年初用8900万美元建立230万股特斯拉头寸,平均持股成本为38.7美元;随后几年Baillie Gifford持续增持,在2017年持有约1400万股的特斯拉股票,此后一直稳居特斯拉前几大投资者席位。
15、发展趋势新动能:数据引领发展新动能智能金融时代,面对来自于互联网的多源异构的超大规模数据,数据处理和应用能力将成为金融机构构建竞争壁垒的核心能力,数据已经成为一种独特的战略资源,重要性愈发凸显,逐渐成为新动能.新数据供给为行业发展孕育了无限。
16、AI技术应用探索在安全基础体验和塔值服务三个方向上,首汽约车在充分发展自身技术力量的同时,积极与百度等大数据人工智能技术企业开展合作,进行了富有成效的尝试.更高效更智能更安全更舒适,是网约车平台提升服务的具体目标更高效首汽约车从供需匹配需求。
17、城市是双碳目标实现的重要组成部分,城市碳排放重点领域成为双碳战略全面展开的强有力抓手.城市集合了能源工业交通住房和城乡建设等领域,是落实双碳目标的主体.为实现绿色城市目标,全球不少城市已提出了可持续发展的规划并陆续实施,如使用可再生能源,提。
18、 1 本报告版权属于安信证券股份有限公司.本报告版权属于安信证券股份有限公司. 各项声明请参见报告尾页.各项声明请参见报告尾页. 科技巨头布局元宇宙系列报告科技巨头布局元宇宙系列报告 1010:百百 度度 谷歌谷歌,元宇宙,元宇宙人工智能人。
19、智能减碳 激发绿色转型动力2021年中国人工智能助力双碳目标达成白皮书开篇语克劳福德德尔普雷特IDC全球总裁兼首席执行官IDC赞赏中国政府为拯救气候保护环境,积极推进双碳目标实现所做出的努力.IDC的愿景是洞悉技术进步下的社会变革,传播技术。
20、微信公众号今日保条搜集版权归原作者微信公众号今日保条搜集版权归原作者医疗知识中台白皮书序近年来,随着经济的快速发展和社会的不断进步,人民群众对医疗服务的质量及精细化程度要求不断提高.与此同时,当前医疗资源在配置方面仍存在着诸如优质医疗资源分。
21、5GAI智能工业视觉解决方案白皮书V1.0发布日期 20200620联合编著华为技术有限公司北京百度网讯科技有限公司5GAI5GAI 智能工业视觉解决方案白皮书 V1.01 工业视觉发展趋势 011.1 工业视觉概述 011.2 工业视觉的。
22、5GAI智能工业视觉解决方案白皮书V1.0发布日期 20200620联合编著华为技术有限公司北京百度网讯科技有限公司5GAI5GAI 智能工业视觉解决方案白皮书 V1.01 工业视觉发展趋势 011.1 工业视觉概述 011.2 工业视觉的。
23、 人工智能硬件安全白皮书 联合出品 人工智能安全白皮书 2 目录 前 言. 3 1范围 . 4 2术语定义与缩略语 . 4 3概述 . 5 4总体安全框架 . 6 5DuerOS 生态安全规范 . 7 6DuerOS 生态的安全问题 . 1。
24、智能音箱酒店行业安全白皮书 百度在线网络技术北京有限公司华住酒店集团 I 智能音箱酒店行业安全白皮书 百度在线网络技术北京有限公司 华住酒店集团 版权所有,翻版必究 智能音箱酒店行业安全白皮书 百度在线网络技术北京有限公司华住酒店集团 II。
【百度的智能驾驶水平如何】相关PDF文档
【百度的智能驾驶水平如何】相关资讯
百度:Apollo智能交通白皮书(附下载地址)
发布时间: 2022-08-20
百度的Apollo是什么?商业模式是怎样的?发展历程一览
发布时间: 2021-12-31
李彦宏:百度智能汽车正在研发当中,什么时候上市?
发布时间: 2021-07-08
昆仑芯片是手机芯片吗?百度昆仑芯片什么水平?
发布时间: 2021-06-28
百度智能汽车投入了多少,具体相关计划分析
发布时间: 2021-04-09
百度AI交互设计院:百度大脑智能对话引擎白皮书(附下载地址)
发布时间: 2019-05-28
百度&清华大学:产业智能化白皮书:人工智能产业化发展地形初见端倪(附下载地址)
发布时间: 2019-04-15
最新报告
中英对照
全文搜索
报告精选
PDF上传翻译
多格式文档互转
入驻&报告售卖
会员权益
机构报告
券商研报
财报库
专题合集
英文报告
数据图表
会议报告
其他资源
新质生产力
DeepSeek
低空经济
大模型
AI Agent
AI Infra
具身智能
自动驾驶
宠物
银发经济
人形机器人
企业出海
算力
微短剧
薪酬
白皮书
创新药
行业分析
个股研究
年报财报
IPO招股书
会议纪要
宏观策略
政策法规
其他
人工智能
信息科技
互联网
消费经济
汽车交通
电商零售
传媒娱乐
医疗健康
投资金融
能源环境
地产建筑
传统产业
英文报告
其它
行业聚焦
芯片产业
热点概念
全球咨询智库
人工智能
500强
新质生产力
会议峰会
新能源汽车
企业年报
互联网
公司研究
行业综观
消费教育
科技通信
医药健康
人力资源
投资金融
汽车产业
物流地产
电子商务
传统产业
传媒营销
其它
2025年养老经济/银发经济/长寿经济/银发族/老龄化报告合集(共50套打包)
2025年商业航天行业报告合集(共41套打包)
AI、科技与通信
广告、传媒与营销
消费、零售与支付
HR、文化与旅游
金融、保险与投资
能源、环境与工业
医疗制药与大健康
物流、地产与建筑
其他行业
AI ▪ 科技 ▪ 通信
数字化
金融财经
智能制造
电商传媒
地产建筑
医疗医学
能源化工
其他行业

收藏
下载
2025-11-19

AI查数
行业数据
政策法规
商业模式
产业链
竞争格局
市场规模
产业概述
其它
2025年
AI读财报
年报
一季报
半年报
三季报
IPO招股书
社会责任报告
A股
IPO申报
港股
美股&全球
新三板
0731-84720580
商务合作:really158d
友链申请 (QQ):1737380874
微信扫码登录
手机快捷登录
账号登录