三个皮匠微信公众号每天给您带来最全最新各类数据研究报告
近两年来,随着国家扶持政策利好不断,区块链产业发展正进入上行周期。作为产业资本,上市公司进击区块链产业的步伐也越来越快。
2017年,区块链概念股数量不过30多个。而发展至今,据互链脉搏最新统计,区块链上市公司的数量已经高达247家,不到3年时间,增加了200余家。
另一方面,从早期风险投资,到如今深度参与产业技术研发、应用落地等,区块链上市公司在产业发展过程中扮演的角色也正发生着巨大的变化。
但与此同时,由于产业发展尚处于早期,大量上市公司扎堆入局区块链,也引发了监管层与不少二级市场投资者的质疑。区块链上市公司成色究竟几何?
在当前2019年上市公司年报披露完成之际,互链脉搏、互链脉搏研究院(IPRI)对246家区块链上市公司进行了梳理统计,通过对其区块链布局方式、深耕细分领域、产出成果以及区块链业务收入等进行详尽分析与深入研究,最终制作出本报告。供区块链产业各界人士参考!
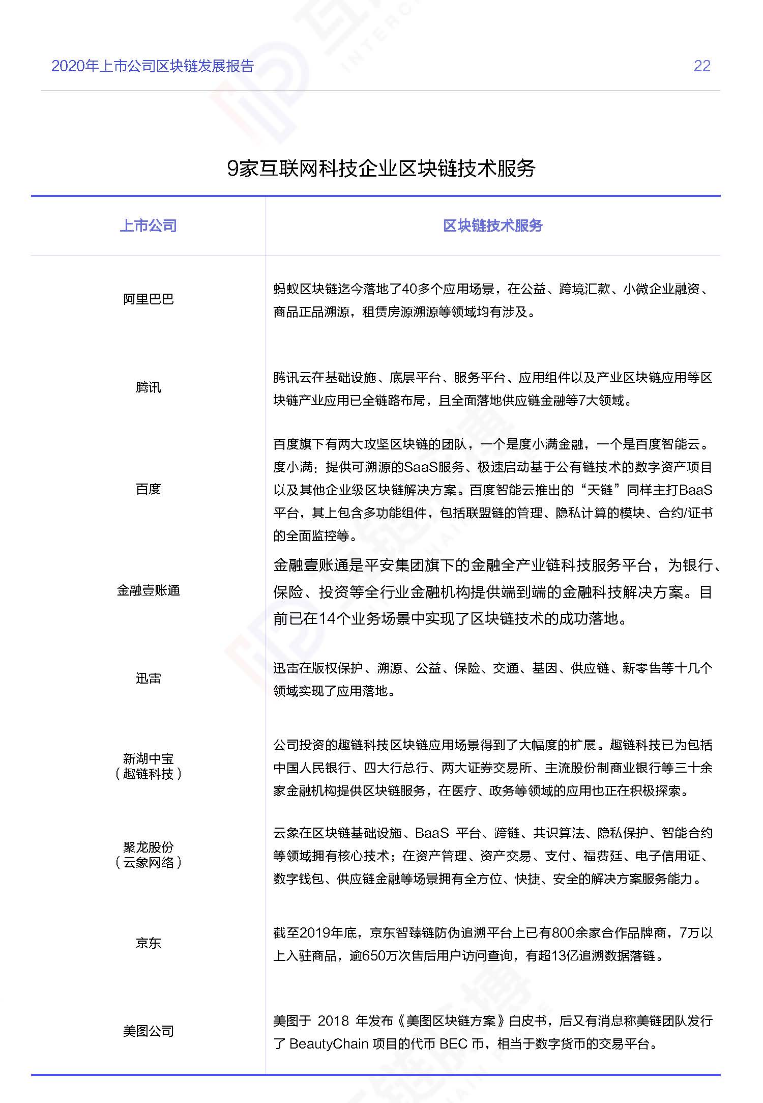
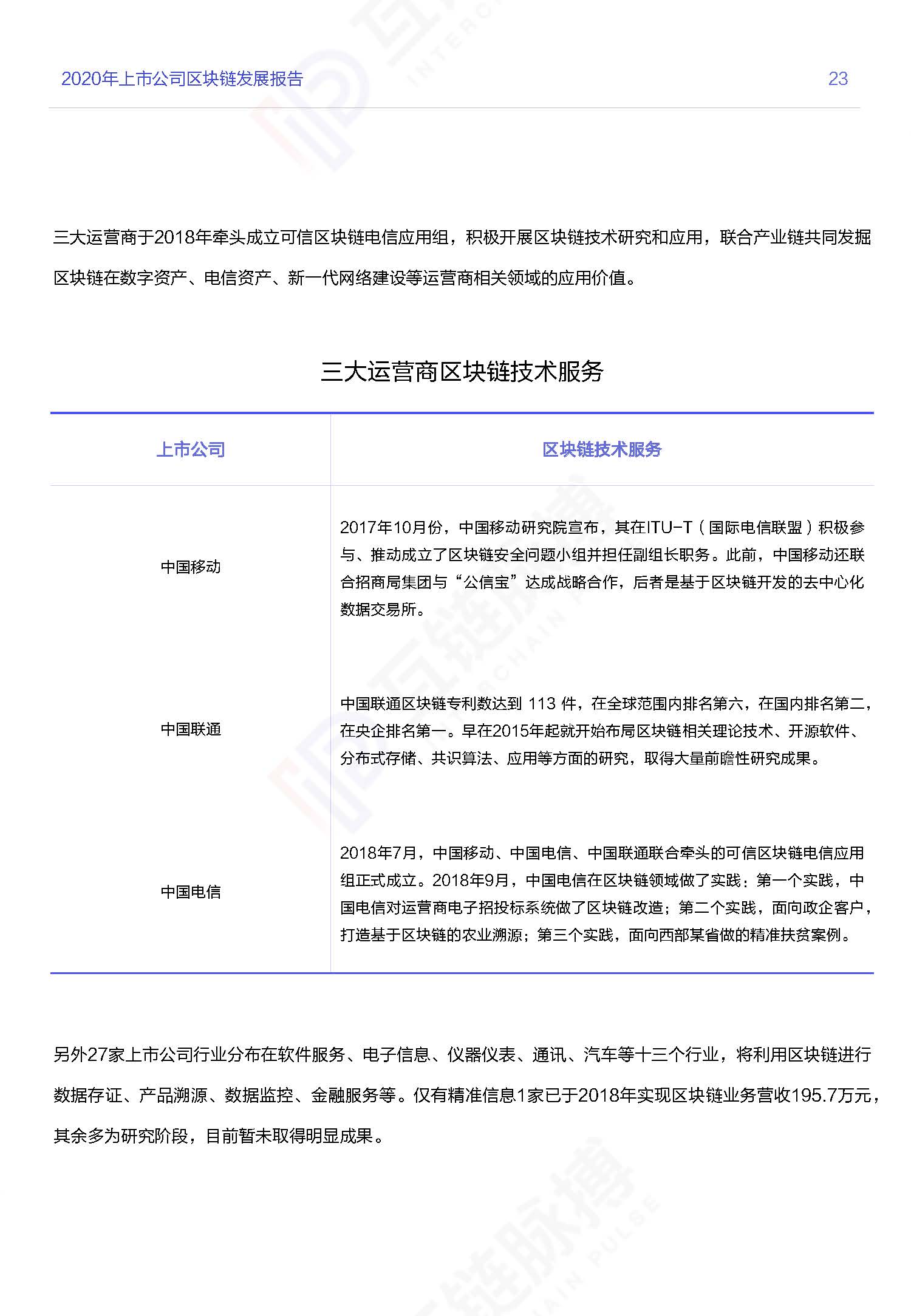
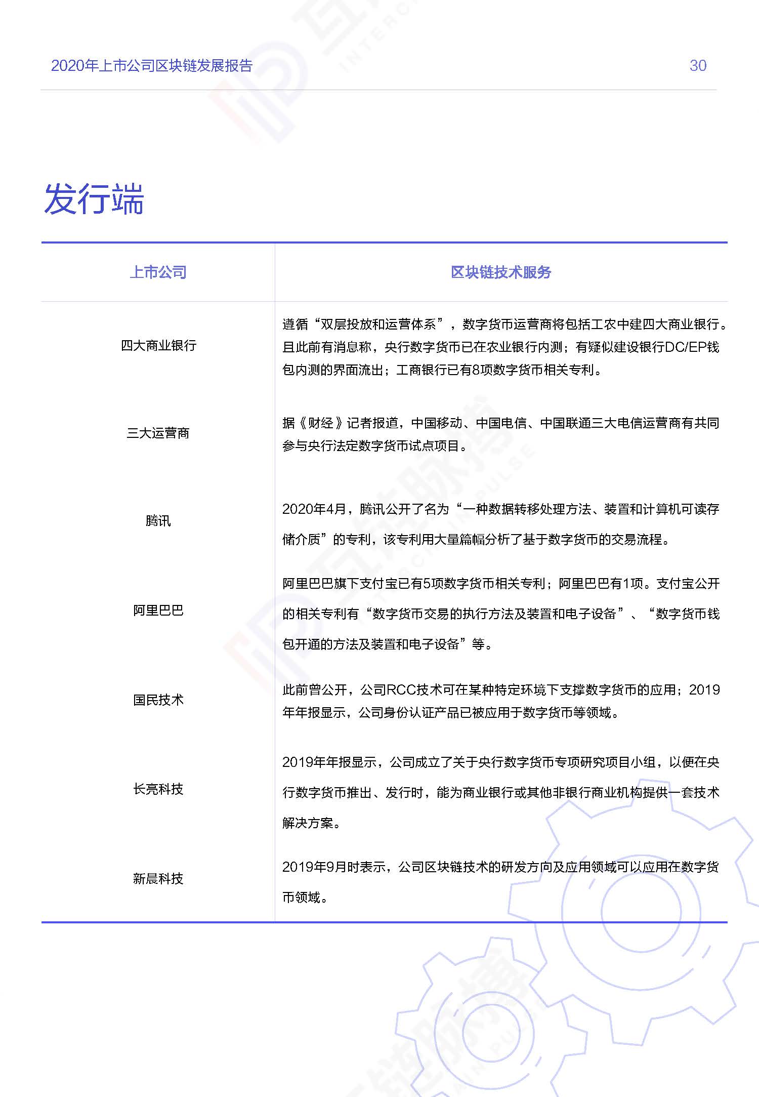
区块链上市公司概况
区块链产业进入上升周期相关概念股达 247 家
近年来,在国家政策持续加码和经济数字化转型驱动下,中国区块链产业发展正进入快速上升期。在此背景下,产业资本也在加快区块链产业布局的步伐。
据互链脉搏研究院(IPRI)统计数据显示,截至2020年5月,包括A股、港股和美股在内,中国区块链上市公司总数量已经达到247家。区块链概念股流通总市值超过5万亿元。
从流通市值来看,当前247家中国区块链上市公司,其中A股区块链公司233家,总值达4.9万亿元,占A股总流通市值的十分之一。
区块链上市公司覆盖 46 个经济行业,互联网、电子信息、金融占比近六成
在247家区块链上市公司中,其主营业务方向共覆盖了包括金融行业、通讯行业、电信运营、国际贸易、汽车行业、农牧饲渔等在内多达46个国民经济行业。
其中,软件服务、电子信息、银行、文化传媒四个领域区块链上市公司数量最多,覆盖占比分别为30%、8%、7%和 5%。
从行业大类别来看,互联网、电子信息/通讯、金融行业的区块链相关上市公司最多,三大领域区块链上市公司总数量合计达141家,占比约57%。
分布在 54 个城市京深杭沪占比超六成
从地域分布来看,区块链相关上市公司覆盖地域范围较广。根据互链脉搏研究院(IPRI)统计数据,247家区块链上市公司分布在26个省级行政区,其中北京市、广东省、浙江省、上海市、江苏省最多,区块链上市公司数量分别为68个、58个、25个、20个和15个,占全国比重的75.2%。
从具体城市分布来看,247家区块链上市公司覆盖了54个大中城市,其中北京、深圳、杭州、上海数量最多,四城区块链上市公司数量多达152家,合计占比超六成。
创业板、沪市主板、中小板数量最多合计占比超八成
从上市公司板块分布来看,深交所创业板、上交所主板与深交所中小板区块链上市公司最多,分别为76家、 68家和62家,三者合计占比超八成。
其次是深交所主板、港股和美股,三者里面中国区块链上市公司分别有24家、7家和7家。另外,上海科创板也有3家区块链相关上市公司。
对比沪深两市来看,深交所区块链上市公司数量占据绝对优势,合计有162家,占比高达65%。(关注公众号“三个皮匠”,获取最新行业报告资讯)































点击下载全文