1 区块链数字藏品是什么
可信区块链推进计划指出:区块链数字藏品是使用区块链技术通过唯一标识确认权益归属的数字作品、艺术品和商品,能够在区块链网络中标记出其所有者,并对后续的流转进行追溯,包括但不限于数字图片、音乐、视频、电子票证、数字纪念品等各种形式。基于区块链的数字藏品是基于联盟区块链技术生成和发行的,只能被通过了实名认证的区块链用户所拥有、具备唯一标识的非同质化数字商品。
2 区块链数字藏品的特性
基于区块链的数字藏品具备唯一性、不可分割、不可篡改、可验证、稀缺性等技术特性:
(1)唯一性:每个数字藏品在特定链上都具备唯一标识,可以代表数字或现实世界中的某个资产对象。
(2)不可分割:每个数字藏品自身都不可分割,可代表特定的数字藏品。
(3)不可篡改:基于区块链不可篡改的特性,使得数字藏品本身属性及所有权信息、历史交易记录等信息在抗篡改的链式数据结构中存储记录。
(4)可验证:区块链上信息公开透明,所有用户均可查询、验证数字藏品的所有权信息。
(5)稀缺性:互联网时代,信息复制门槛低,价值难受到认可。而区块链数字藏品独一无二、权属明确,可永久保存,具备稀缺性,让基于区块链的数字藏品有更强的溢价能力
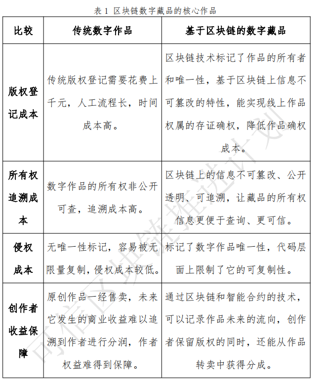
3 区块链数字藏品与传统数字作品的比较
(1)版权登记成本:传统版权登记需要花费上千元,人工流程长,时间成本高。区块链技术标记了作品的所有者和唯一性,基于区块链上信息不可篡改的特性,能实现线上作品权属的存证确权,降低作品确权成本。
(2)所有权追溯成本:数字作品的所有权非公开可查,追溯成本高。区块链上的信息不可篡改、公开透明、可追溯,让藏品的所有权信息更便于查询、更可信。
(3)侵权成本:传统数字作品无唯一性标记,容易被无限量复制,侵权成本较低。区块链数字藏品标记了数字作品唯一性,代码层面上限制了它的可复制性。
(4)创作者收益保障:传统数字作品原创作品一经售卖,未来它发生的商业收益难以追溯到作者进行分润,作者权益难得到保障。区块链数字藏品通过区块链和智能合约的技术,可以记录作品未来的流向,创作者保留版权的同时,还能从作品转卖中获得分成。

4 数字藏品平台
典型的区块链数字藏品领域,包括艺术收藏类数字藏品、音乐类数字藏品、游戏类数字藏品、体育类数字藏品、票务类数字藏品等。对于传统数字藏品,一般只能通过指定机构来鉴定,鉴定成本高昂;在交易渠道方面,以线下拍卖、艺术经纪机构售卖为主,交易渠道和受众有限;另外,数字藏品的价值发现也很困难。而通过区块链技术,可以将数字或者实体的数字藏品制作成“区块链数字藏品”,限量发行,提升数字藏品的价值流转、价值发现和价值储藏能力。
目前,我国的数字藏品有:2021年,腾讯发布了敦煌福卡,限量9999份,发布《十三邀》数字艺术收藏品,限量300枚;支付宝发布了敦煌飞天付款码皮肤数字藏品,限量16000张,发布杭州亚运会数字火炬数字藏品,限量21000份;京东发布“JD
Discovery-京东全球科技探索者大会”数字藏品纪念凭证,每个用户最多获得7枚(款);新华社发布2021年“新闻数字藏品”,首次预发行11张,每张限量10000份

来源:《可信区块链推进计划:基于区块链的数字藏品研究报告(31页).pdf》
推荐阅读:《通信行业区块链系列报告三:数字藏品NFT本土化、合规化的应用探索-220102(18页).pdf》