牙科医疗器械行业市场
三个皮匠报告为您整理了关于牙科医疗器械行业市场的更多内容分享,帮助您更详细的了解牙科医疗器械行业市场,内容包括牙科医疗器械行业市场方面的资讯,以及牙科医疗器械行业市场方面的互联网报告、券商研究报告、国际英文报告、公司年报、招股说明书、行业精选报告、白皮书等。
1、眼科产业链:创新驱动,服务为王眼科产业链:创新驱动,服务为王 证券研究报告证券研究报告创新器械盘点系列报告创新器械盘点系列报告1 20200529 证券分析师:谢长雁证券分析师:谢长雁 075582133263 证券投资咨询执业资格证书编码。
2、2020年年3月月17日日 从医疗器械看未来财政投入的方向从医疗器械看未来财政投入的方向 田加强孙晓晖田加强孙晓晖 中信证券研究部中信证券研究部 目录目录 CONTENTS 1 1.1. 医疗卫生费用的投入会继续加大医疗卫生费用的投入会继续。
3、 1 市场数据市场数据人民币人民币 市场优化平均市盈率 18.90 国金医疗器械指数 7450 沪深 300 指数 3713 上证指数 2764 深证成指 10110 中小板综指 9580 相关报告相关报告 1.对接国际需求,中国医疗器械有。
4、是外资企业一统天下.中国医疗器械产业发展将由过去重数量和产量台逐步向重质量和品牌的转变,市场格局将发生根本平转变,科研能力强品牌影响力大的创新查型企业将会是市场主流.高端医疗器械曙光在前方.一直以来,中国医疗器械高端市场几乎被进口品牌垄断。
5、眼科在全球医疗器械中就有221亿元,占比5;整形在全球医疗器械中就有185亿元,占比4;内镜在全球医疗器械中就有185亿元,占比5;药物传输在全球医疗器械中就有139亿元,占比3;创伤护理在全球医疗器械中就有130亿元,占比3;医疗软件在全。
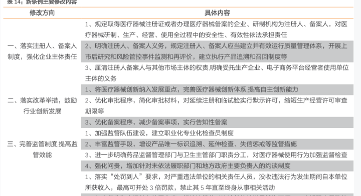
6、任2明确注册人备案人义务,规定注册人备案人应当建立并有效运行质量管理体系,开展上市后研究和风险管控事件监测和再评价,建立执行产品追溯和召回制度等3厘清注册人备案人与其他市场主体的权责,明确受托生产企业电子商务平台经营者使用单位主体的义务二落。
7、试验并经中心管理部门认可的新药和创新医疗器械,给予优先审评审批.2018年5月原国家食品药品监管理总局发布了创新医疗器械特别审批程序修订稿征求意见稿,其主要内容及影响是对同时满足以下3个条件的第二类第三类医疗器械实能特别审批程序:1申请人经。
8、2017年上半年企业并购回顾年上半年企业并购回顾 中国医疗器械行业 2017年8月 普华永道 目录目录 2017年上半年并购回顾 中国医疗器械行业 2 2017年8月 前言前言 概览概览 战略投资者战略投资者 财务投资者财务投资者 中国大陆。
9、监管政策正在发生变化,并影响外资品牌pp在中国,医疗器械按风险程度可分为三个类别:第一类风险最小第二类和第三类风险最大.医疗器械的生产需要取得生产许可,产品需要注册,经营需要取得相应的经营许可.近年来,外国制造商受到的监管越来越严格.20。
10、磁电联合:引领盆底及产后康复市场的新一轮爆发pp盆底疾病人群庞大,产妇中老年妇女盆底健康不容忽视pp女性盆底肌肉损伤发病率高且随年龄增长而提升,我国拥有庞大的产妇人群和中老年女性盆底疾病患者,盆底诊治需求会快速提升.据临床疾病统计结果可知。
11、另外,对于 CGM 传感器及发射器佩戴的舒适性长期性也提出要求,目前趋于小型化方向发展,佩戴时间也从 3 天延长至 7 天甚至 2 周.同时,基于人工智能大数据及云端的发展要求,CGM 信息的无缝接入技术越来越成熟,如德康G6 产品葡萄糖。
12、CGM 市场集中度高玩家数量少,主要由于其技术壁垒高.一般衡量 CGM 产品性能的最直观指标为 MARD 值Mean Absolute Relative Difference.简言之,MARD 值是用来衡量动态血糖仪的准确性的核心指标,通。
13、癌症,即恶性肿瘤一直是全球人类死亡的主要原因,谈癌色变由此而来.根据 世界卫生组织WHO2015 年的估计,在 172 个国家中的 91 个国家,癌症是 70 岁之 前的第一或第二大死因,在另外 22 个国家中,癌症在死因中排名第三或第四。
14、根据标点信息数据显示,2019年关节类植入医疗器械市场规模为92亿元,同比增长22.9,20152019年复合增长率达到20.7.关节类作为骨科植入物中技术难度最高的细分领域,一直由外资占据主导.尽管近年来爱康医疗春立医疗和威高骨科等国产。
15、 1 21 鹿得医疗鹿得医疗832278.OC 2021 年 09 月 06 日 投资评级:投资评级:买入买入首次首次 日期 202196 当前股价元 12.90 一年最高最低元 19.307.61 总市值亿元 22.70 流通市值亿元 7。
16、公司下游渠道目前以境外市场为主要销售区域.公司下游渠道销售模式主要分为 ODM模式自有品牌销售和贸易经营模式,ODM 模式为公司的主要销售模式.截至 2021H1,境外营业收入占比 88.01.ODM 模式帮助打开国际市场.公司具有良好的生。
17、医疗器械是指直接或者间接用于人体的仪器设备器具体外诊断试剂及校准物材料以及其他类似或者相关的物品.医疗器械产品种类繁多,产品之间差异较大,按照产品特性可以分为高值医用耗材低值医用耗材医疗设备体外诊断四个大类,其中医疗设备又可以依据设备用途细。
18、 1 证券研究报告 2022 年 1 月 2 日 行业研究 御风而行,运筹千里 康复医疗器械行业深度报告 医药生物 康复医疗覆盖人群广泛,多种治疗技术改善功能障碍,终端需求旺盛.康复医学与预防医学临床医学保健医学被 WHO 称为四大医学,具。
19、 1 敬请参阅最后一页特别声明 市场数据市场数据人民币人民币 市场优化平均市盈率 18.90 国金医疗器械指数 1878 沪深 300 指数 4629 上证指数 3468 深证成指 13423 中小板综指 13401 相关报告相关报告 1。
20、德勤Deloitte发布了2030年医疗器械行业前景展望报告.医疗器械行业正蓄势待发,全球年销售额预计将以每年5以上的速度增长,到2030年将达到近8000亿美元.尽管前景似乎一片光明,该行业仍笼罩在价格持续下行压力的阴影之下.世界各国政府。
21、这就是强大品牌的力量.正确的品牌信息可以把你的公司提升到一个新的水平.糟糕的品牌决策可能会造成无法弥补的损失.你的品牌应该散发出知识信任和可靠的气息.在医学的世界里,没有失败的余地。
22、工业与分析Iamp;A的工业贸易和经济分析人员设计和实施国际贸易投资和出口促进战略,以加强美国工业的全球竞争力.通过结合ITA的行业关系进行深入的定量和定性分析,这些举措为美国企业打开了出口和投资机会。
【牙科医疗器械行业市场】相关PDF文档
【研报】医疗器械行业日本特色行业、企业巡礼之四:医疗器械对国内集采控费下医疗器械行业发展的借鉴经验日本器械如何突围医保压力-2020201210(84页).pdf
上传时间: 2020-12-11 大小: 2.62MB 页数: 84
广州众成医疗器械产业发展有限公司:2020年国内医疗器械行业融资分析:国产替代步入黄金期AI与机器人或成新风口(23页).pdf
上传时间: 2020-12-01 大小: 1.67MB 页数: 23
【研报】医药生物行业新冠病毒疫情之医疗器械专题报告二:常态化防控下的医疗器械板块投资机会-20200506[15页].pdf
上传时间: 2020-07-31 大小: 1.19MB 页数: 15
【牙科医疗器械行业市场】相关资讯
康复医疗器械有哪些?我国康复医疗器械厂家一览
发布时间: 2023-04-27
2022我国医疗器械行业分析,现状及前景如何?
发布时间: 2023-04-27
康复医疗器械公司有哪些?全球康复医疗器械公司排名
发布时间: 2023-04-27
眼科医疗器械公司有哪些?2022世界十大眼科医疗器械公司介绍
发布时间: 2023-04-27
牙科医疗器械行业前景:相关政策梳理
发布时间: 2022-08-20
医疗器械如何分类?六大销售模式介绍
发布时间: 2022-08-19
家用医疗器械是什么?有哪些产品?中国家用医疗器械市场规模一览
发布时间: 2022-04-22
德勤(Deloitte):2030年医疗器械行业前景展望报告.pdf(附下载)
发布时间: 2022-04-19
国家鼓励手术机器人等高端医疗器械行业政策汇总梳理
发布时间: 2021-12-28
什么是医疗器械?国内医疗器械龙头企业有哪些?
发布时间: 2021-12-10
医疗器械分类有哪些?市场细分和企业介绍
发布时间: 2021-10-14
2021年医疗器械新条例
发布时间: 2021-04-15
近年来部分国家医疗器械文件盘点
发布时间: 2021-04-14
2017年全球医疗器械各细分领域规模,2018我国医疗器械市场现状分析(图表)
发布时间: 2021-04-12
【牙科医疗器械行业市场】相关词条
医疗器械
发布时间: 2022-04-19
【牙科医疗器械行业市场】相关数据
中国医疗器械行业市场规模大不大?(附原数据表)
发布时间: 2022-02-08
中国医疗器械市场规模达到多少?(附原报告)
发布时间: 2021-12-31
中国康复医疗器械市场规模预计2023年达到多少?
发布时间: 2021-12-02
最新报告
中英对照
全文搜索
报告精选
PDF上传翻译
多格式文档互转
入驻&报告售卖
会员权益
机构报告
券商研报
财报库
专题合集
英文报告
数据图表
会议报告
其他资源
新质生产力
DeepSeek
低空经济
大模型
AI Agent
AI Infra
具身智能
自动驾驶
宠物
银发经济
人形机器人
企业出海
算力
微短剧
薪酬
白皮书
创新药
行业分析
个股研究
年报财报
IPO招股书
会议纪要
宏观策略
政策法规
其他
人工智能
信息科技
互联网
消费经济
汽车交通
电商零售
传媒娱乐
医疗健康
投资金融
能源环境
地产建筑
传统产业
英文报告
其它
行业聚焦
芯片产业
热点概念
全球咨询智库
人工智能
500强
新质生产力
会议峰会
新能源汽车
企业年报
互联网
公司研究
行业综观
消费教育
科技通信
医药健康
人力资源
投资金融
汽车产业
物流地产
电子商务
传统产业
传媒营销
其它
2025年养老经济/银发经济/长寿经济/银发族/老龄化报告合集(共50套打包)
2025年商业航天行业报告合集(共41套打包)
AI、科技与通信
广告、传媒与营销
消费、零售与支付
HR、文化与旅游
金融、保险与投资
能源、环境与工业
医疗制药与大健康
物流、地产与建筑
其他行业
AI ▪ 科技 ▪ 通信
数字化
金融财经
智能制造
电商传媒
地产建筑
医疗医学
能源化工
其他行业

收藏
下载
2025-11-19

AI查数
行业数据
政策法规
商业模式
产业链
竞争格局
市场规模
产业概述
其它
2025年
AI读财报
年报
一季报
半年报
三季报
IPO招股书
社会责任报告
A股
IPO申报
港股
美股&全球
新三板
0731-84720580
商务合作:really158d
友链申请 (QQ):1737380874
微信扫码登录
手机快捷登录
账号登录