您的当前位置: 首页 > 新闻中心 > 行业资讯 > 能源开采行业:天然气基础设施建设任重道远,管道建设加速创万亿市场(附下载地址)

能源开采行业:天然气基础设施建设任重道远,管道建设加速创万亿市场(附下载地址)

三个皮匠微信公众号每天给您带来最全最新各类数据研究报告


本篇报告承接天然气专题系列报告的首篇,从天然气储运环节的三个重要部分:管道、LNG 接收站、天然气储气库对天然气储运环节展开全面的介绍。随着国家管网公司的挂牌成立,我国油气市场化改革再进一步。三桶油的“七年行动计划”将大力促进油气勘探开发,但同时也对配套的基础设施提出了更高的要求。受到管道资产剥离预期压抑的天然气管道建设也将恢复,LNG 接收站现投资热潮,为解决冬季气荒问题储气库亦必不可少。 

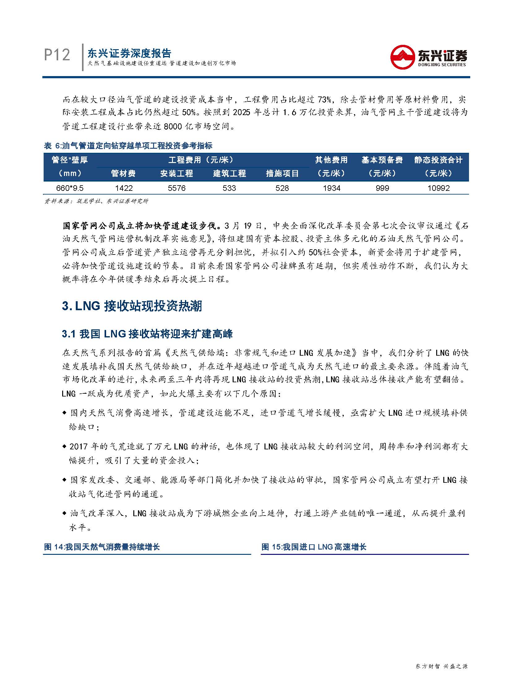
国家管网公司成立促进天然气管道建设,创造万亿市场空间。截止至 2018 年,我国天然气集输管线长度达到 7.7 万公里,城市管道长度达到 69.8 万公里,绝对数值位居全球前五,但是管道密度与发达国家相比仍具有较大差距。美国 2018 年天然气集输管线长度达到 51.38 万公里、城市管道长度达到 361 万公里,位居全球首位,分别是我国的 6.7 倍和 7 倍。根据我国天然气“十三五”规划和《中长期油气管网规划》的指示,19-20 和 20-25 年还分别需要新建管道 2.7 万公里和 5.9 万公里,年复合增速分别达到 16.21%和 9.4%。按照每公里管道建设成本 1500 万元计算,合计总投资将达到 1.6 万亿,为管道工程建设行业带来近 8000 亿市场空间。 

LNG 作为主要天然气供给补充方式,LNG 接收站迎来扩产高峰。LNG 的快速发展填补我国天然气供给缺口,并在近年超越进口管道气成为天然气进口的最主要来源。伴随着油气市场化改革的进行,未来两至三年内将再现 LNG 接收站的投资热潮。我国现阶段投产的 LNG 接受站有 23 个,设计接受能力在 20 万吨/年到 680 万吨/年之间,项目拥有者以中石油、中石化、中海油为主。总计每年接受能力为 8200 万吨/年,换算为体积约为 1132 亿立方米/年。未来 1-2 年内规划建设的 LNG接收站项目有 19 个,预计增加的 LNG 接受站接受能力为 6080 万吨/年,增幅高达 74%;2020 年之后长期规划建设的 LNG接收能力也达到 6200 万吨/年。页岩气产量的快速提升推动全球天然气产量增长,预计未来LNG 供给相对充足,LNG 接收站的盈利能力依然可观。 

储气设施不足导致冬季气荒严重,储气库建设也亟待加快。我国储气库建设严重落后,目前全国共有储气库 25 座,设计总库存 415 亿立方,总工作气量 180 亿方。2017 年全球储气量占比消费量的比值为 11.41%,美国、韩国、俄罗斯等主要国家和地区储气量占比消费量在 15%以上,而我国尚且不足 5%。在保障国家能源安全和天然气保供压力之下,储气库的建设进度必然加快,储气调峰能力的改善也将为未来天然气消费快速增长提供有力保障。 (关注公众号“三个皮匠”,获取最新行业报告资讯)

1_页面_02.jpg

1_页面_03.jpg

1_页面_04.jpg

1_页面_05.jpg

1_页面_06.jpg

1_页面_07.jpg

1_页面_08.jpg

1_页面_09.jpg

1_页面_10.jpg

1_页面_11.jpg

1_页面_12.jpg

1_页面_13.jpg

1_页面_14.jpg

1_页面_15.jpg

1_页面_16.jpg

1_页面_17.jpg

1_页面_18.jpg


本文标签

本文由作者三个皮匠发布,版权归原作者所有,禁止转载。本文仅代表作者个人观点,与本网无关。本文文字的真实性、完整性、及时性本站不作任何保证或承诺,请读者仅作参考,并请自行核实相关内容。

相关报告

【公司研究】贝特瑞-全球锂电负极材料龙头精选层龙头严重低估-20200728[21页].pdf
【公司研究】贝特瑞-全球锂电负极材料龙头精选层龙头严重低估-20200728[21页].pdf

研究源于数据 1 研究创造价值 全球锂电负极材料龙头全球锂电负极材料龙头,精选层龙头严重,精选层龙头严重 低估低估 方正证券研究所证券研究报告方正证券研究所证券研究报告 贝特瑞(835185) 公司研究 电气设备与新能源电气设备与新能源行业行业 公司深度报告 首席电新分析师:首席电新分析师: 申建国 执业证

【公司研究】铂力特-航空航天3D打印领先者下游市场快速放量-20200727[29页].pdf
【公司研究】铂力特-航空航天3D打印领先者下游市场快速放量-20200727[29页].pdf

敬请阅读末页的重要说明 证券证券研究报告研究报告| 公司公司深度报告深度报告 工业工业 | 军工军工 强烈推荐强烈推荐-A(首次首次) 铂力特铂力特 688333.SH 当前股价:68.3 元 2020年年07月月27日日 航空航天航空航天3D打印打印领先者领先者,下游市场快速放量下游市场快速放量 基础数

【公司研究】爱博医疗-眼科器械的创新型企业-20200728[20页].pdf
【公司研究】爱博医疗-眼科器械的创新型企业-20200728[20页].pdf

爱博医疗(688050) 证券研究报告公司研究医疗器械 1 / 20 东吴证券研究所东吴证券研究所 请务必阅读正文之后的免责声明部分请务必阅读正文之后的免责声明部分 眼眼科科器械器械的创新型企业的创新型企业 投资评级:暂无 盈利预测盈利预测与与估值估值 2019A 2020E 2021E 2022E 营业收

【公司研究】弘亚数控-竣工回暖设备需求边际改善精装逻辑开启二次成长-20200727[23页].pdf
【公司研究】弘亚数控-竣工回暖设备需求边际改善精装逻辑开启二次成长-20200727[23页].pdf

敬请参阅末页重要声明及评级说明 证券研究报告 弘亚数控弘亚数控(0 002833.SZ02833.SZ) 公司研究/深度报告 主要观点: 竣工回暖趋势确立,带动家具行业资本开支需求上行。精装房驱动 定制家居行业集中度下降,腰部企业增速更快,国内一线板式家具 设备商,产品具有高性价比优势。公司是国内板式家具设

【公司研究】海尔智家-从私有化方案探讨再审海尔智家(600690.SH)价值:价值明显低估静待扬帆破浪-20200728[39页].pdf
【公司研究】海尔智家-从私有化方案探讨再审海尔智家(600690.SH)价值:价值明显低估静待扬帆破浪-20200728[39页].pdf

敬请参阅最后一页特别声明 -1- 证券研究报告 2020 年 7 月 28 日 海尔智家(600690.SH) 价值明显低估,静待扬帆破浪 从私有化方案探讨再审海尔智家(600690.SH)价值 公司深度 海尔开启吸并探讨,释放治理改善信号。海尔开启吸并探讨,释放治理改善信号。根据公告,海尔智家正在初步

【公司研究】贵州茅台-产能释放新周期量价齐升仍可期-20200728[30页].pdf
【公司研究】贵州茅台-产能释放新周期量价齐升仍可期-20200728[30页].pdf

敬请参阅末页重要声明及评级说明 证券研究报告 贵州茅台贵州茅台(600519) 公司研究/深度报告 主要观点: 摘要:摘要:20202025 年,基酒可支持茅台酒销量年复合增约 46.3%,市 场扩容和份额增长可保障以产定销。 通过涨出厂价、 调产品和渠道结构, 茅台酒均价未来有望年增 510%。假设 20

【公司研究】博汇纸业-APP加持4Q白卡加速提价脱胎换骨的旅程开始-20200727[33页].pdf
【公司研究】博汇纸业-APP加持4Q白卡加速提价脱胎换骨的旅程开始-20200727[33页].pdf

- 1 - 敬请参阅最后一页特别声明 市场价格(人民币) : 11.35 元 目标价格(人民币) :18.19 元 市场数据市场数据( (人民币人民币) ) 总股本(亿股) 13.37 已上市流通 A 股(亿股) 13.37 总市值(亿元) 151.73 年内股价最高最低(元) 11.73/9.78 沪深

【公司研究】科技行业全球SaaS云计算系列报告23:Docusign全球电子签名SaaS龙头持续成长可期-20200728[24页].pdf
【公司研究】科技行业全球SaaS云计算系列报告23:Docusign全球电子签名SaaS龙头持续成长可期-20200728[24页].pdf

证券研究报告 请务必阅读正文之后的免责条款 DocuSign:全球电子签名:全球电子签名 SaaS 龙头,持续龙头,持续 成长可期成长可期 全球 SaaS 云计算系列报告 232020.7.28 中信证券研究部中信证券研究部 核心观点核心观点 许英博许英博 科技产业首席 分析师 S101051012004

客服
商务合作
小程序
服务号
折叠