(一)专精特新小巨人企业
专精特新“小巨人”企业是“专精特新”中小企业中的佼佼者,是专注于细分市场、创新能力强、市场占有率高、掌握关键核心技术、质量效益优的排头兵企业。“专精特新”小巨人企业强调“专精特新”这种企业发展模式,是企业实现单项冠军和隐形冠军这一市场地位的发展路径。政府鼓励和支持这种发展模式,尤其是希望中小企业通过“专精特新”发展之路,不断提高发展质量和水平,增强核心竞争力,最终成长为更多的单项冠军和隐形冠军。专精特新小巨人由工信部认定。2018年开展“专精特新”小巨人培育工作首次提出,政策目标在于在专精特新企业中择优培育“专精特新”小巨人,促进其在创新能力、国际市场开拓、经营管理水平、智能转型等方面得到提升发展。此后,工信部在2019-2021年公布了三批“专精特新”小巨人名单,入选企业数目分别为248、1744及2930个,入选企业数目不断扩大。

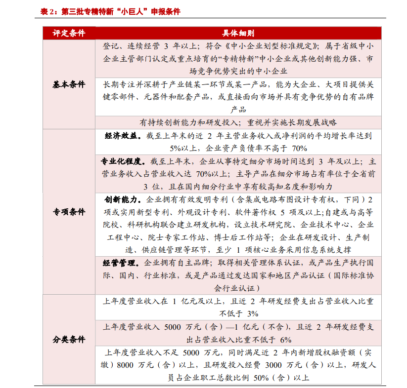
第三批专精特新“小巨人”申报条件
(1)基本条件
登记、连续经营3年以上;符合《中小企业划型标准规定》;属于省级中小企业主管部门认定或重点培育的“专精特新”中小企业或其他创新能力强、市场竞争优势突出的中小企业
长期专注并深耕于产业链某一环节或某一产品,能为大企业、大项目提供关键零部件、元器件和配套产品,或直接面向市场并具有竞争优势的自有品牌产品
有持续创新能力和研发投入;重视并实施长期发展战略
(2)专项条件
经济效益。截至上年末的近2年主营业务收入或净利润的平均增长率达到5%以上,企业资产负债率不高于70%
专业化程度。截至上年末,企业从事特定细分市场时间达到3年及以上;主营业务收入占营业收入达70%以上;主导产品在细分市场占有率位于全省前3位,且在国内细分行业中享有较高知名度和影响力
创新能力。企业拥有有效发明专利(含集成电路布图设计专有权,下同)2项或实用新型专利、外观设计专利、软件著作权5项及以上;自建或与高等院校、科研机构联合建立研发机构,设立技术研究院、企业技术中心、企业工程中心、院士专家工作站、博士后工作站等;企业在研发设计、生产制造、供应链管理等环节,至少1项核心业务采用信息系统支撑
经营管理。企业拥有自主品牌;取得相关管理体系认证,或产品生产执行国际、国内、行业标准,或是产品通过发达国家和地区产品认证(国际标准协会行业认证)
(3)分类条件
上年度营业收入在1亿元及以上,且近2年研发经费支出占营业收入比重不低于3%
上年度营业收入5000万元(含)—1亿元(不含),且近2年研发经费支出占营业收入比重不低于6%
上年度营业收入不足5000万元,同时满足近2年内新增股权融资额(实缴)8000万元(含)以上,且研发投入经费3000万元(含)以上,研发人员占企业职工总数比例50%(含)以上
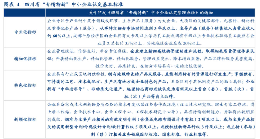
(二)专精特新中小企业
专精特新中小企业:认定更多在省級层面,各省认定方式略有差异。北京实行打分制,综合得分80分以上的中小企业授予“北京市‘专精特新’中小企业”称号。多地实现评审制度,如四川、浙江、上海等,以四川为例,认定程序是:企业提出申请→各市(州)中小企业主管部门进行初审核实,并提出推荐意见,报省经信厅→省经信厅委托第三方机构或组织有关专家对企业申请材料进行评审→省经信厅对评审结果、专家意见等进行综合审查,可根据工作情况组织或委托市(州)进行必要的现场考察,提出核实意见,形成拟定名单→省经信厅按程序发布“四川省专精特新中小企业”名单并授牌。



(三)制造业单项冠军
制造业单项冠军:两部门组织认定
工信部与中国工业经济联合会从2016年开始着手开展制造业单项冠军企业培育提升专项行动。(注:制造业单项冠军包括单项冠军示范企业和单项冠军产品。)已完成六批制造业单项冠军的认定。认定流程:企业自主申报→地方工业和信息化主管部门与中央企业推荐(注:工信部分配各省及央企推荐数目)→行业协会限定性条件论证→专家组论证和网上公示→两部门公布名单。
