1 什么是激光雷达
激光雷达是广义上的机器人的“眼睛”,当前在无人驾驶汽车和机器人领域被广泛应用,激光雷达指的是通过向被测目标发射激光等探测信号来测量相关参数,如反射或散射信号的到达时间、强弱程度等,进而确定目标的距离、方位、运动状态及表面光学特征,实现物体与传感器之间精确距离的主动测量装置,也是一种雷达系统。2018
年4 月《科技日报》在“亟待攻克的核心技术”系列专栏中列举了35 项于中国而言“卡脖子”的核心技术,其中激光雷达位列第十项。
2 激光雷达的优点
(1)具有极高的距离分辨率、角分辨率和速度分辨率:其探测精度在厘米级以内,能够准确的识别出障碍物具体轮廓、距离,不会漏判、误判前方出现的障碍物。
(2)抗干扰能力强:激光很少被自然界中存在的干扰电磁波的信号和物质干扰,因此激光雷达具有较强的抗干扰能力。
(3)获取的信息量丰富,能够直接获取目标的距离、角度、反射强度、速度等信息,生成目标的多维度图像:高频激光在在一秒内获取大约150万个的位置点信息,利用这些有距离信息的点云,能够精确还原周围环境的三维特征。
(4)全天时工作:与毫米波雷达不同的是,激光雷达能够实现对人体的探测,激光雷达比摄像头的探测距离更远。
(5)探测距离远:激光雷达的激光波长在千纳米级别,指向性好,不会拐弯,也不会随着距离的增大而扩散,也不会受到像素和光线的制约。

3 激光雷达的发展历程
(1)1960年-1970年:全球第一台激光器诞生于 1960 年,随着激光器的发明,基于激光的探测技术开始得到发展。
早期激光雷达主要用于科研及测绘项目,进行气象探测以及针对海洋、森林、地表的地形测绘主要应用在科研及测绘项目,标志性事件是1971年阿波罗15号载人登月任务使用激光雷达对月球表面进行测绘。
(2)1980年-1990年:扫描结构的引入扩大了激光雷达的视场范围并拓展了其应用领域,激光雷达商业化技术起步,单线扫描式激光雷达出现。主要应用在工业探测及早期无人驾驶项目
(3)2000年-2010年早期:激光雷达从单线扫描的架构逐渐发展到多线扫描,2004年高线数激光雷达开始用于无人驾驶的避障和导航,其市场主要是国外厂商。DARPA无人驾驶挑战赛推动了高线数激光雷达在无人驾驶中的应用,此后Velodyne深耕高线数激光雷达市场多年。
(4)2016年~2018
年:国内激光雷达厂商入局速度加快,技术水平赶超国外厂商。激光雷达技术方案越来越多样化,无人驾驶车队开始进行小范围商业化试点,高级辅助驾驶、服务机器人等开始有商用化项目落地
(5)2019 年至今,随着激光雷达等技术的持续推进引发上市热潮:激光雷达技术逐渐朝向芯片化、阵列化发展。2020 年,境外激光雷达公司迎来通过 SPAC
的上市热潮,同时有华为、大疆等巨头公司跨界加入激光雷达市场竞争。

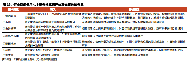
4 激光雷达性能评价
当前,行业内主要用七个指标来衡量一款激光雷达的硬件性能,这七个指标分别是测远距离、点频、角分辨率、视场角范围、测距精度、功耗、集成度
(1)测远能力:指激光雷达对10%低反射率目标物的最远探测距离。一般来说,测远能力越强,距离覆盖范围越广,目标物探测能力越强,留给系统进行感知和决策的时间越长。目标物反射率影响探测距离,相同距离下,反射率越低越难进行探测。
(2)点频:指的是激光雷达每秒完成探测获得的探测点的数目。点频越高那么在同样时间内的探测点数越多,对目标物探测和识别越有利
(3)角分辨率:指的是激光雷达相邻两个探测点之间的角度间隔,可以区分为水平角度分辨率和垂直角度分辨率。一般而言,相邻探测点之间角度间隔越小,对目标物的细节分辨能力越强,目标识别更有利
(4)视场角范围:指的是激光雷达探测覆盖的角度范围,有水平视场角范围和垂直视场角范围。视场角越大那么激光雷达对空间的角度覆盖范围越广
(5)测距精度:指的是激光雷达对同一距离下的物体多次测量所得数据之间的一致程度,精度越高,测量的随机误差越小,对物体形状和位置的描述越准确,更有利于目标物探测
(6)功耗:指的是激光雷达系统工作状态下所消耗的电功率,同样的探测性能,功耗越低系统的能量利用率越高,散热负担更小
(7)集成度:指的是直观体现为产品的体积和重量。类似的探测性能,集成度越高,搭载的灵活性更高

推荐阅读:
《激光雷达行业深度报告:乘智能驾驶东风领略激光雷达的星辰大海-211222(69页).pdf》
《【研报】激光雷达行业专题报告:激光雷达或于2021年迎加速发展-20201229(22页).pdf》
《【精选】2021年激光雷达市场空间与未来趋势分析报告(53页).pdf》