什么是智能水表
智能水表是智慧水务系统的核心,是实现智慧水务的基石。智能水表是在传统水表流量采集和通过机械指针显示水量的基础上,通过电了技术和系统集成,把用水的数据进行传输和结算的新型功能性水表。
相比较于传统水表,智能水表能够实现数据远程采集、传输以及阶梯用水费用控制和用水数据分析等功能,解决了供水单位对用户现场用水管理的问题。大力推广使用智能水表不仅能够给智能水表生产单位以及使用单位带来较大的经济效益,还会给整个社会发展带来较大的社会效益。
窄带物联网技术(NB-IoT)促进了智能水表的发展,其原因主要是NB-IoT技术的明显优势特点,它功耗低、广域网、数据连接全覆盖、超长待机、电池寿命至少提高10年。同时,移动通信产业也在迅速发展。通过通信芯片可以将水表用户的水量使用和水费情况等水表信息通过运营商网络传到智能水表管理系统平台,系统进行处理和操作,解决了自来水抄表员工需要抄表的问题。智能水表和智能水表管理系统平台的结合,极大的提高了工作效率和减少了收费中存在的问题,自来水工作人员只需坐在大厅中管理水表即可。

智能水表种类
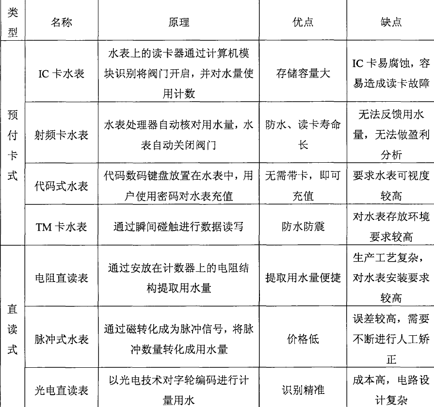
我国智能水表主要以IC卡水表为主,有线远传型和物联网型所占比例较低,但鉴于智能水表的发展方向来看,后两者将会逐渐扩大市场占有率,成为名副其实的智能水表。智能水表分为预付卡式和直读式,各自的优势和细分如表所示:

智能水表产品类型
智能水表的类型可利用计量原理来划分,常见的类型有:
1、智能水表1.0
这种智能水表需要配备电子装置的机械式水表,是以结构完整的机械式水表为基表,以此为基础,安装电子装置的水表,常见的类型包括:预付费IC卡水表、光电直读远传水表、无线远传水表。智能水表1.0已实现无需人工抄表,因此智能水表替代传统水表是大势所趋。
2、智能水表2.0
该版本智能水表是基于电和电子原理的水表,主要类型包括:射流水表、超声波水表、电磁远传水表等。智能电子水表是使用电磁、超声波等先进测流科技实现精确计量水量,与机械原理水表相比,有着较高的精度和较低的始动流量。不过这种水表价格较高,更多应用于精度需求较高的工业过程计量等。
3、智能水表3.0
该版本水表还在商用化研发阶段,除了拥有现有智能水表的全部基本功能外,还能够进行管网综合水参数的测量,为供水企业供给在线一体化的高性价比管网综合大数据感知装置,给智慧供水新业务及水务信息化云平台提供丰厚的数据支撑,让供水企业可以尽早全面的实行并布局管网压力与水量调控及节能降耗、管网漏渗状态监测及准确定位等新型业务。

我国智能水表行业相关政策
智能水表产业的发展得到了国家政策以及各相关部门、协会的支持与鼓励。随着我国经济建设的不断推进和深入,城镇化发展速度较快,国家各方面实力增强,在经济建设基础上,智能水表在各个领域的应用与发展势头迅猛,为智能水表行业的发展带来了新的机遇和巨大的市场空间。
2016.2,中国计量协会水表工作委员会 《我国水表行业“十三五”发展规划纲要 》:“十三五”期间智能水表(含智能应用系统)销售收入占全部水表销售比例要达到40%。
2016.6,国务院办公厅 《关于国有企业职工家属区“三供一业”分离移交工作的指导意见》 :全面推进国有企业(含中央企业和地方国有企业)职工家属区“三供一业”分离移交工作,对相关设备设施进行必要的维修改造,达到城市基础设施的平均水平,分户设表、按户收费,交由专业化企业或机构实行社会化管理。
2017.1,住房城乡建设部 《城镇供水管网分区计量管理工作指南——供水管网漏损管控体系构建(试行)》 :到 2020 年,全国公共供水管网漏损率控制在 10%以内。
2017.6,工业和信息化办公厅 《关于全面推进移动物联网(NB-IoT)建设发展的通知》:2017 年实现基于NB-IoT 的M2M(机器与机器)连接超过2000 万,2020 年总连接数超过6 亿。
2019.1,国家市场监督总局、住房和城乡建设部 《关于加强民用“三表”管理的指导意见》 :对在用的民用“三表”的产品信息、安装和使用时间、是否超期使用、轮换情况等方面进行登记造册,摸清在用民用“三表” 的详细情况,2019 年6 月底前完成此项工作,并报当地市场监管部门备案。同时, 要及时做好计量失准的计量器具的更换工作。
2019.11,44 家单位共同起草 《NB-IoT 水表自动抄表系统现场安装、验收与使用技术指南》:NB-IoT 水表安装验收的全国性标准规范, 主要对NB-IoT 水表在安装以及验收环节提出了规范要求;中国电信结合已有的大量案例经验、实验室测试验证结果,提出了对终端通信性能、网络参数、平台技术等相关方面的建议。
内容来源:《智能水表行业深度报告:迎接智慧水务拥抱智能水表升级3.0(12页).pdf》
推荐阅读:《2021年迈拓股份公司竞争优势与水表行业智能化研究报告(18页).pdf》