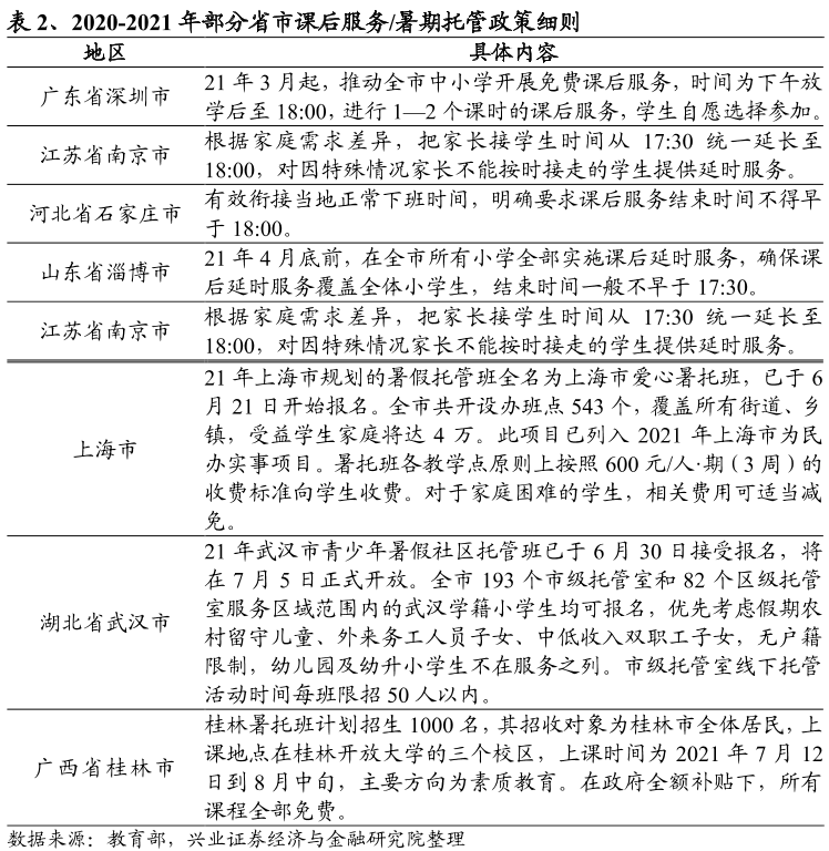
2021年部分省市课后服务暑期托管政策细则一览
1、广东省深圳市
21年3月起,推动全市中小学开展免费课后服务,时间为下午放学后至18:00,进行1—2个课时的课后服务,学生自愿选择参加。
2、江苏省南京市
根据家庭需求差异,把家长接学生时间从17:30 统一延长至18:00,对因特殊情况家长不能按时接走的学生提供延时服务。
3、河北省石家庄市
有效衔接当地正常下班时间,明确要求课后服务结束时间不得早于18:00。
4、山东省淄博市
21年4月底前,在全市所有小学全部实施课后延时服务,确保课后延时服务覆盖全体小学生,结束时间一般不早于17:30。
5、江苏省南京市
根据家庭需求差异,把家长接学生时间从17:30 统一延长至18:00,对因特殊情况家长不能按时接走的学生提供延时服务。
6、上海市
21年上海市规划的暑假托管班全名为上海市爱心暑托班,已于6月21日开始报名。全市共开设办班点543个,覆盖所有街道、乡镇,受益学生家庭将达4万。此项目已列入2021年上海市为民办实事项目。暑托班各教学点原则上按照600元/人·期(
3周)的收费标准向学生收费。对于家庭困难的学生,相关费用可适当减免。
7、湖北省武汉市
21年武汉市青少年暑假社区托管班已于6月30日接受报名,将在7月5日正式开放。全市193个市级托管室和82个区级托管室服务区域范围内的武汉学籍小学生均可报名,优先考虑假期农村留守儿童、外来务工人员子女、中低收入双职工子女,无户籍限制,幼儿园及幼升小学生不在服务之列。市级托管室线下托管活动时间每班限招50人以内。
8、广西省桂林市
桂林署托班计划招生1000
名,其招收对象为桂林市全体居民,上课地点在桂林开放大学的三个校区,上课时间为2021年7月12日到8月中旬,主要方向为素质教育。在政府全额补贴下,所有课程全部免费。

文本由@栗栗-皆辛苦 整理发布于三个皮匠报告网站,未经授权禁止转载。
推荐阅读
【精选】2021年非学历职教培训龙头中公教育公司竞争优势分析报告(46页).pdf
【精选】2021年IT培训龙头传智教育机构研发、就业、口碑优势分析报告(18页).pdf
2021年培训机构上下游产业链及行动教育竞争优势分析报告(25页).pdf