1 存托凭证和中国存托凭证是什么
存托凭证Depository
Receipts,简称DR,指的是能够在一国证券市场流通且能够代表外国公司有价证券的可转让凭证,它是属于公司融资业务范畴之内的一种金融衍生工具,既能代表公司股票也能代表债券。
中国存托凭证(ChineseDepositoryReceipt,CDR)在《上海证券交易所与伦敦证券交易所市场互联互通存托凭证业务监管规定》中规定CDR是指由存托人签发、以境外证券为基础在中国境内发行、代表境外基础证券权益的证券。
2 CDR内涵解析
(1)中国存托凭证的发行必须在中国境内,根据《试点创新企业境内发行股票或存托凭证并上市监管工作实施办法》规定“试点企业发行存托凭证的,相关上市要求,按照拟上市证券交易所的有关规定执行。”换言之,要发行存托凭证,只能是在深圳证券交易所或是上海证券交易所发行。
(2)只有在中国境外注册的红筹企业才能在符合标准,在国内发行CDR,显然,H股和S股的公司已经被排除掉了.
(3)可以发行CDR的科创企业在《实施办法》中提出了明确的要求,试点企业主要是符合国家战略、具备一定规模、行业地位、技术优势、盈利模式的创新型企业,类似BATJ这类优质企业有望通过CDR方式回归A股。

(4)凭证的种类不仅仅是指股票,还包括各类债券等。但也有除外的情况,“沪伦通”是初期DR的基础证券就是仅限于股票“沪伦通”是实现两地证券资本市场互联互通,及基于基础证券与存托凭证之间的跨境转换机制安排。
(5)存托人有三类,分别是经国务院银行业监督管理机构批准的商业银行、中国证券登记结算有限责任公司及其子公司、证券公司。
所以说,对于境外上市的创新性企业而言,想要绕过复杂的法律程序或是借壳等的资本运作,只能是通过 CDR 方式在境内上市,这样,才可以在规则允许的情况下在 A
股市场上市。只有通过 CDR 方式在境内上市,发行成本才可能更低,上市周期也才可能更短,而且可以加快境外上市的创新性企业回归 A 股的速度。
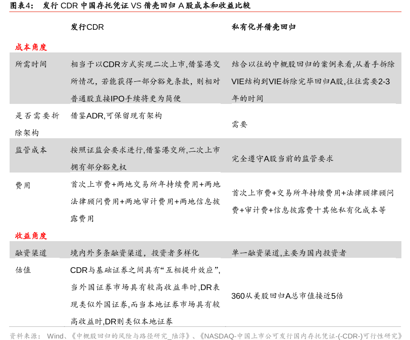
3 发行CDR中国存托凭证和借壳回归A股成本和收益比较
(1)所需时间:前者相当于以CDR的方式二次上市,后者往往需要2-3年时间
(2)是否需要拆除架构:前者借鉴ADR,可保留,后者完全需要拆除
(3)监管成本:借鉴港交所前者二次上市拥有部分豁免权,后者则完全遵守A股当前的监管要求
(4)费用:前者为首次上市费+两地交易所年持续费用+两地法律顾问费用+两地审计费用+两地信息披露费用,后者为首次上市费+交易所年持续费用+法律顾律顾问费+审计费+信息披露费十其他私有化成本等
(5)融资渠道:前者渠道多,后者融资渠道单一

推荐阅读:《2021年独角兽CDR市场数据分析研究专题报告合集(共33套打包)》