您的当前位置: 首页 > 新闻中心 > 行业资讯 > 云计算开源产业联盟:2020年云计算安全责任共担白皮书(附下载地址)

云计算开源产业联盟:2020年云计算安全责任共担白皮书(附下载地址)

三个皮匠微信公众号每天给您带来最全最新各类数据研究报告


云计算作为新型基础设施建设的重要组成,关键作用日益凸显,市场规模呈现持续增长趋势。同时,云计算安全态势日益严峻,安全性成为影响云计算充分发挥其作用的核心要素。与传统 IT 系统架构不同,上云后安全迎来责任共担新时代,建立云计算安全责任共担模型,明确划分云计算相关方的责任成为关键。 

白皮书首先介绍了云计算在市场发展、安全等方面的现状及趋势,分析安全责任承担在云计算安全发展中的必要性,以及安全责任共担模式的应用现状与痛点。重点围绕公有云场景,白皮书建立了更加精细落地、普遍适用的云计算安全责任共担模型,确定责任主体,识别安全责任,对责任主体应承担的责任进行划分,以提升云计算相关方责任共担意识与承担水平。最后,白皮书对云计算安全责任共担未来发展进行了展望,并分享了责任承担优秀案例。 (关注公众号“三个皮匠”,获取最新行业报告资讯)

1_页面_01.jpg

1_页面_05.jpg

1_页面_06.jpg

1_页面_07.jpg

1_页面_08.jpg

1_页面_09.jpg

1_页面_10.jpg

1_页面_11.jpg

1_页面_12.jpg

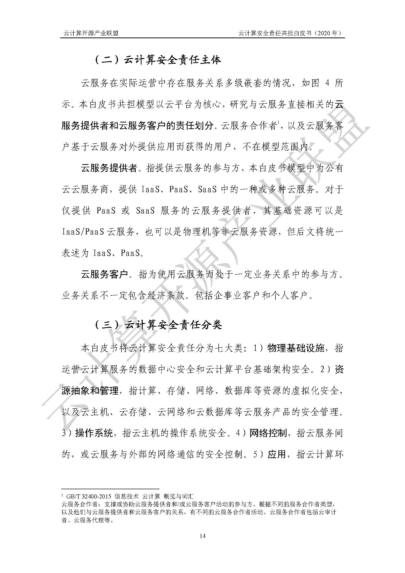
1_页面_13.jpg

1_页面_14.jpg

1_页面_15.jpg

1_页面_16.jpg

1_页面_17.jpg

1_页面_18.jpg

1_页面_19.jpg

1_页面_20.jpg

1_页面_21.jpg

1_页面_22.jpg

1_页面_23.jpg

1_页面_24.jpg

1_页面_25.jpg

1_页面_26.jpg


点击下载全文


本文由作者三个皮匠发布,版权归原作者所有,禁止转载。本文仅代表作者个人观点,与本网无关。本文文字的真实性、完整性、及时性本站不作任何保证或承诺,请读者仅作参考,并请自行核实相关内容。

相关报告

【研报】生物医药行业新冠疫苗专题报告:未来市场空间广阔多技术路径百家争鸣-20200728[49页].pdf
【研报】生物医药行业新冠疫苗专题报告:未来市场空间广阔多技术路径百家争鸣-20200728[49页].pdf

1 本报告版权属于安信证券股份有限公司。本报告版权属于安信证券股份有限公司。 各项声明请参见报告尾页。各项声明请参见报告尾页。 新冠疫苗专题报告:未来市场空间广新冠疫苗专题报告:未来市场空间广 阔,多技术路径百家争鸣阔,多技术路径百家争鸣 历史复盘:历史复盘:SARS 在研疫苗封存,在研疫苗封存,H1N1

【研报】医药行业:“互联网+”医药跨入新的发展时代-20200728[53页].pdf
【研报】医药行业:“互联网+”医药跨入新的发展时代-20200728[53页].pdf

s 1 年月日 , PhD, S1680519040001 +86 21 6015 6850 年月日 2 年月日 3 年月日 4 新冠疫情期间,影像AI技术将新冠CT筛查缩短至20秒 最大限度保证药品、疫苗在流通全链路的安全性,还可以助力新型疫苗及新药等临床试验研究 溯 通过互联网使整个药品流通链路更加清晰

【研报】生物医药行业新冠疫苗研发系列报告8:核酸疫苗技术在COVID~19疫苗研发中的应用及相关产品临床试验1期结果点评-20200728[23页].pdf
【研报】生物医药行业新冠疫苗研发系列报告8:核酸疫苗技术在COVID~19疫苗研发中的应用及相关产品临床试验1期结果点评-20200728[23页].pdf

敬请参阅末页重要声明及评级说明 证券研究报告 生物医药生物医药 行业研究/深度报告 主要观点:主要观点: 总结核酸总结核酸疫苗技术疫苗技术优缺点及优缺点及 D DNANA 和和 R RNANA 疫苗研发疫苗研发概况概况. . 介绍了 DNA/RNA 在机体作用机制,及脂质体辅助下作为疫苗在体内诱导免 疫反应

【研报】医药行业专题策略报告:后疫情时代寻找复苏先行的景气子行业及个股-20200603[63页].pdf
【研报】医药行业专题策略报告:后疫情时代寻找复苏先行的景气子行业及个股-20200603[63页].pdf

医药行业首席分析师:崔文亮医药行业首席分析师:崔文亮 SAC NOSAC NO:S1120519110002S1120519110002 华西医药团队(崔文亮、周平、王帅、谭国超、徐顺利、蔡承霖)华西医药团队(崔文亮、周平、王帅、谭国超、徐顺利、蔡承霖) 【团队荣誉团队荣誉】20152015- -20172

【研报】生物医药行业全景图·血制品篇:行业具稀缺性疫情带来长期机遇-20200421[45页].pdf
【研报】生物医药行业全景图·血制品篇:行业具稀缺性疫情带来长期机遇-20200421[45页].pdf

生物医药行业全景图生物医药行业全景图 血制品篇血制品篇 行业具稀缺性,疫情带来长期机遇行业具稀缺性,疫情带来长期机遇 2020年年04月月21日日 证券分析师证券分析师 倪亦道倪亦道投资咨询资格编号:投资咨询资格编号:S1060518070001S1060518070001 邮箱:邮箱:NIYIDAO242

【研报】医药行业:海外疫情蔓延建议关注原料药、医疗器械及一季报业绩表现较好公司-20200329[17页].pdf
【研报】医药行业:海外疫情蔓延建议关注原料药、医疗器械及一季报业绩表现较好公司-20200329[17页].pdf

1 / 17 请务必阅读正文之后的免责条款部分 2020 年 03 月 29 日 行业研究证券研究报告 医药医药 行业周报行业周报 海外疫情海外疫情蔓延蔓延,建议关注原料药、医疗器械及建议关注原料药、医疗器械及 一季报业绩表现较好一季报业绩表现较好公司公司 投资要点投资要点 短期短期建议关注原料药、医疗器

【研报】医药行业:新冠疫情凸显中国原料药产业链地位未来大有可为-20200312[19页].pdf
【研报】医药行业:新冠疫情凸显中国原料药产业链地位未来大有可为-20200312[19页].pdf

东方财智 兴盛之源 DONGXING SECURITIES 行 业 研 究 东 兴 证 券 股 份 有 限 公 司 证 券 研 究 报 告 医药行业:医药行业: 新冠疫情凸显中国原料药新冠疫情凸显中国原料药 产业链地位产业链地位,未来大有可为,未来大有可为 2020 年 03 月 12 日 看好/维持 医

【研报】医药行业:第三方检验是新冠病毒检测的主力军-20200506[23页].pdf
【研报】医药行业:第三方检验是新冠病毒检测的主力军-20200506[23页].pdf

东方财智 兴盛之源 DONGXING SECURITIES 行 业 研 究 东 兴 证 券 股 份 有 限 公 司 证 券 研 究 报 告 医药医药行业:行业: 第三方检验是新冠病毒检第三方检验是新冠病毒检 测的主力军测的主力军 2020 年 05 月 06 日 看好/维持 医药医药 行业行业报告报告 投

客服
商务合作
小程序
服务号
折叠