三个皮匠微信公众号每天给您带来最全最新各类数据研究报告
疫情影响显现,拨备增加导致盈利下滑
一、净利润负增长,盈利指标下降
2020年上半年,在新冠疫情全球爆发和持续蔓延的环境下,52家中国上市银行实现净利润9,010.52亿元,同比减少9.05%,为史上首次出现整体性负增长。这些银行2019年上半年净利润同比增加6.72%。
52家上市银行中共有28家的净利润同比下滑。其中六家大型商业银行、十家股份制商业银行中的九家均为负增长;36家城农商行中则有13家负增长,且呈现出明显的地域性差异。
大部分上市银行的总资产收益率(ROA)和加权平均净资产收益率(ROE)有所下行。一方面,受利率下行以及拨备增提的影响,净利润下降;另一方面,在适度宽松的货币政策影响下,银行均扩大了资产规模。此外,银行通过增发、发行优先股和永续债等方式补充资本,也使得净资产增长较快。
二、净息差与净利差收窄
2020年上半年,贷款市场报价利率(LPR)下行,同时适逢存量贷款LPR转换,上市银行的贷款及债券投资收益率下降。各上市银行的资产收益率下降的幅度,普遍超过负债端付息率下降的幅度。整体净息差和净利差收窄。
三、手续费及佣金收入增速放缓
2020年上半年,受疫情及减费让利等政策影响,上市银行整体手续费及佣金净收入同比增速放缓。而城农商行同比增速有所上升,主要由代理和理财业务手续费收入拉动。
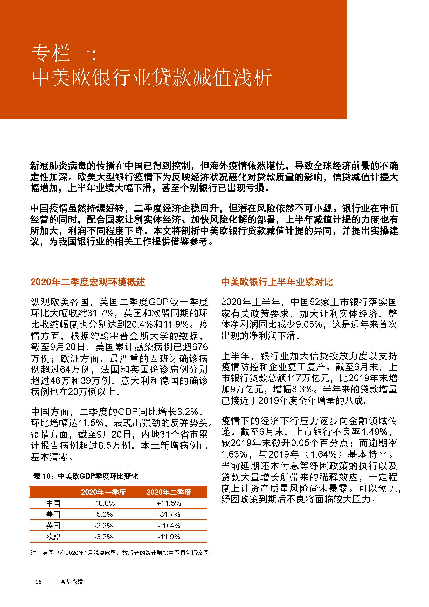
四、资产负债稳定增长
在适度宽松的货币政策环境下,上市银行的资产负债快速增长。截至2020年6月末, 52家上市银行的总资产和总负债分别增加7.65% 和7.74% ,增速较去年同期上升(2019年同期增速分别为5.88%和5.95%),规模分别达212.71万亿元和195.95万亿元。
五、公司贷款占比上升
2020年上半年,上市银行支持实体经济发展,加大基础设施建设、制造业和批发零售业等公司贷款的投放力度。与此同时,零售消费类贷款受疫情冲击较大。
截止至2020年6月末,上市银行整体公司贷款占比56.0%,较2019年末的55.2%上升了0.8个百分点;零售贷款的增速放缓且占比由2019年末的40.4%回落至39.6%。
六、不良率回升,逾期不良剪刀差缩窄
资产质量方面,2020年上半年上市银行不良率明显回升,逾期率维持相对平稳,两者之间的剪刀差有所收窄。
受疫情影响,上市银行的不良贷款和逾期贷款的金额持续增加,且增速较同期明显加快。截至2020年6月末,不良额和逾期额较去年末分别增加了10.19%和4.50%,至1.74万亿元和1.91万亿元。2019年6月末不良额和逾期额较2018年末的增速分别为3.94%和2.29%。
与此同时,银行业加大不良资产处置力度,一定程度上缓解了不良上升的压力。根据银保监会统计,2020年上半年银行业金融机构累计处置不良贷款1.1万亿元,同比多处置1,689亿元。预计今年全年将处置3.4万亿元,较去年2.3万亿元的处置量增长48%或1.1万亿元。
七、拨备计提大幅增加
2020年上半年,随着经济不确定性上升,上市银行加大拨备计提力度,资产减值损失计提同比增加35.74%至9,157亿元,成为影响净利润的主要因素。剔除拨备影响,上市银行利润同比仍上涨6.52%。
为应对不良增加并前瞻性地考虑疫情对宏观经济的影响,上市银行的拨备覆盖率和拨贷比保持较高水平,整体风险防控能力较强。与此同时,少部分银行在受疫情影响不良余额与不良率双升的同时,拨备覆盖率跌破150%,值得关注。
八、存款整体保持稳定,定期化趋势显现
存款仍是2020年上半年上市银行负债增长的主要驱动因素,整体占比呈上升态势,其中股份制商业银行的增幅较为突出。期限结构方面,上市银行整体定期存款占比略高于活期、保持了近年来占比扩大的趋势。城农商行定期存款占比提升幅度较大。
存款定期化与存款市场竞争加剧有关,在活期存款产品获客备受挑战的同时,银行纷纷通过定期存款、大额存单等产品进行营销。这也导致股份制商业银行、城农商行存款付息率较2019年同期相比有所上升,而大型商业银行存款付息成本管控能力较强,付息率较2019年同期相比小幅下降。
九、各级资本充足率下降,仍需补充资本
2020年上半年,上市银行各级资本充足率普遍下降。为缓解资本压力,各家银行通过定向增发、配股、优先股、永续债、可转债和二级资本债等不同渠道发行资本工具,夯实资本。
总结:夯实基础,防疫应变
2020年上半年,面对新冠疫情和复杂严峻的国内外形势,银行业加大对实体经济的支持力度。受降低利率、减少收费等让利措施以及增加拨备计提的影响,上市银行的盈利面临了近十几年来少有的挑战。得益于多年来经营和风险把控能力的提升,这些银行总体运行平稳,资产负债规模稳定增长。然而,受疫情影响,大部分上市银行的不良率上升明显,未来的资产质量压力依然较大。
• 净息差下行,资产负债规模增长实现 “以量补价”,营业收入稳步增长 。上市银行落实货币政策逆周期调节要求,支持企业复工复产和实体经济的发展,贷款利率明显下行,资产负债规模增长实现“以量补价”,利息净收入是营业收入稳步增长的主要动力。
• 加大对实体经济特别是普惠型小微企业支持力度,公司贷款占比略升。上市银行加大对重点领域、重大项目和重点工程以及受疫情影响企业的信贷投放,公司贷款占比略升;上半年普惠型小微企业贷款同比增长近三成,新发放普惠型小微企业贷款平均利率下降,不良率提高,金融风险成本有所上升。
• 不良贷款管控压力增大,为抵御风险拨备计提力度增大,净利润下降。经济下行在金融领域反映有一定时滞,且纾困政策延缓了风险暴露的时间,未来不良贷款管控压力增大。银行需对此类风险提前判断,通过加大拨备计提及不良处置力度,进一步增强抵御风险的能力。
下半年,银行业在做好金融服务“六稳”和 “六保”,推进防范化解重大金融风险攻坚战的过程中,需要关注以下挑战及机遇:
• 宽信贷政策需要精准导向:上半年,企业、住户杠杆率均有所上升,银行需关注宽信贷政策的精准导向,一方面需要支持中小微企业渡过难关,另一方面也需要防止资金空转。
• 中小银行深化改革,多途径增强资本实力:上半年,银保监会等六部委联合印发了《中小银行深化改革和补充资本工作方案》,进一步推动中小银行深化改革,加快中小银行多途径增强资本实力,将补资本与优化公司治理有机结合起来。
• 防范化解重大风险收官之年,监管力度明显趋严:截至目前,2020年银保监系统处罚金额已超过去年全年总额,在包括信贷、资金的业务领域,以及宏观政策落实、公司治理、整改问责等管理领域大额罚单频出,充分体现出监管严防乱象反弹回潮、服务经济社会发展、坚决打赢防范化解重大风险攻坚战的态度。面对内外部环境的变化,加大力度防范化解金融风险仍是央行及银保监会的共识。下半年监管态势或将更加严峻。
• 资管新规过渡期新要求下理财业务转型:资管新规过渡期已延长至2021年底, 2020年是行业落实整改方案、实现全面转型的关键一年。银行在制定和执行转型方案时,应尽可能逐笔评估资产和制定转型方案。采取银行表内承接方式时,建议提前考虑可能对银行拨备、不良率、资本管理等方面带来的影响,前瞻性考虑存量理财产品到期兑付、监管限额指标达标等问题,提前布局应对之策。 2021年理财产品将全面实行新金融工具准则,银行及子公司将面临新的挑战。
• 疫情为加速数字化转型提供契机:疫情既是对银行非接触服务能力的挑战,也是加速推进数字化转型的契机。银行在数字化精准营销、提升线上场景服务能力、线上扩户、健全数字化风控等领域正加速转型步伐,将传统优势(如线下网点渠道覆盖优势、牌照优势等)与金融科技相结合,积极探索形成银行的比较优势,以科技赋能支持实体经济及普惠金融的发展,应对移动互联网时代对银行传统业务的冲击。(关注公众号“三个皮匠”,获取最新行业报告资讯)
































点击下载全文