您的当前位置: 首页 > 新闻中心 > 行业分析 > 限电是怎么回事?近期出台的能耗双控、限电限产政策一览

限电是怎么回事?近期出台的能耗双控、限电限产政策一览

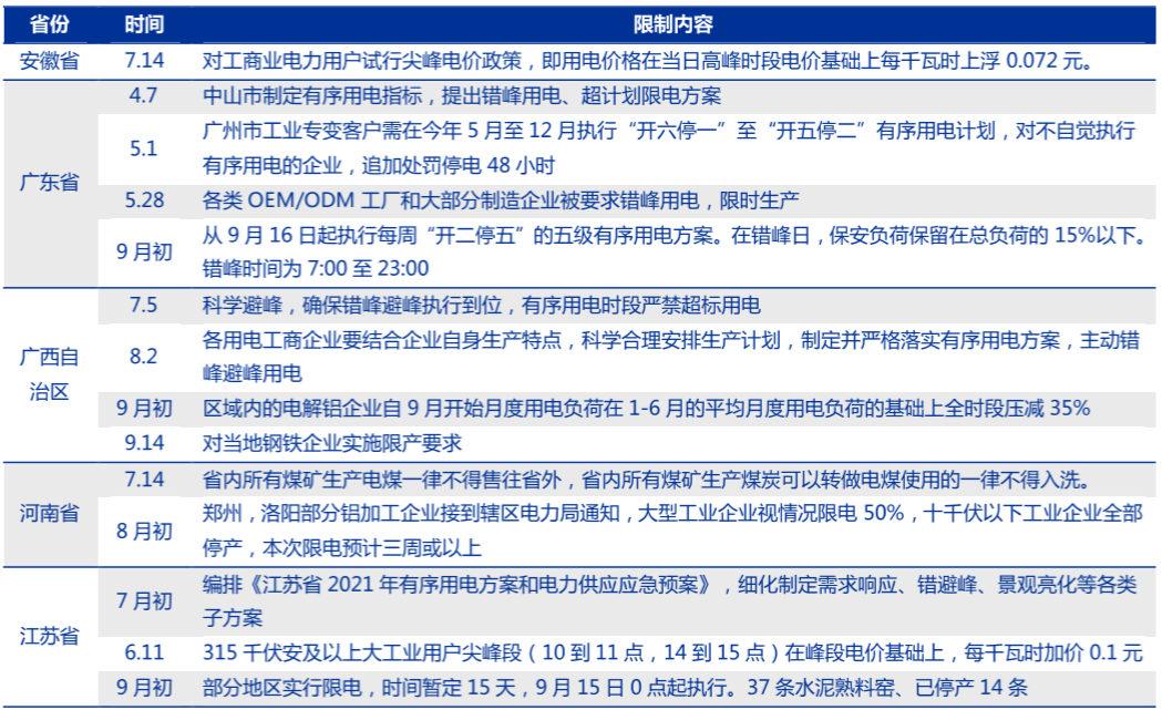
限电政策

近期限电浪潮席卷全国,9月下旬以来呈愈演愈烈趋势。不完全统计,目前已有超过20个省份出现限电现象,个别省份个别城市工业园区甚至出现“开一停六”等极端情况 。

各地限电信息汇总

限电是怎么回事?

限电一方面与能源双控目标有关,更重要的是“煤-电”矛盾的集中爆发。

国家发改委8月发布《2021年上半年各地区能耗双控目标完成情况晴雨表》,我国多个省份能耗双控为红色预警。

2021年上半年各地区能耗双控目标完成情况晴雨表

2021年上半年各地区能耗双控目标完成情况晴雨表

在能耗强度降低方面,九个省(自治区)2021H1的能耗强度不降反升(青海、宁夏、广西、广东、福建、新疆、云南、陕西、江苏)。

发改委要求能耗强度降低预警等级为一级的省(区),对能耗强度不降反升的地区(地级市、州、盟),2021年暂停“两高”项目节能审查;同时强调对上半年严峻的节能形势保持高度警醒,采取有力措施,确保完成全年能耗双控目标特别是能耗强度降低目标任务。

发改委出台进一步方案,完善能耗双控制度。

2021年9月16日,发改委出台《完善能源消费强度和总量双控制度方案》。

方案提出坚决管控高耗能高排放项目并鼓励地方增加可再生能源消费。对各省(自治区、直辖市)新增能耗5万吨标准煤及以上的“两高”项目的能效水平、环保要求、产业政策、相关规划等加强窗口指导;对各省(自治区、直辖市)新增能耗5万吨标准煤以下的 “两高”项目的能耗双控目标任务及逆行严格把关。

能耗双控政策

双限双控政策跟踪

推荐阅读

《化工行业:云南限电影响持续农化景气度继续上行-20210530(27页).pdf 》

《化工行业:限电收缩供给看好黄磷-草甘膦和工业硅-20210523(23页).pdf 》

《【研报】有色金属行业:碳中和政策加速贯彻能耗双控扰动内蒙古电解铝供给-210314(22页).pdf 》

《索通发展-“双控双碳”开启铝产业新机遇预焙阳极龙头有望受益产业变革-210924(31页).pdf 》

本文由作者-YANYI发布,版权归原作者所有,禁止转载。本文仅代表作者个人观点,与本网无关。本文文字的真实性、完整性、及时性本站不作任何保证或承诺,请读者仅作参考,并请自行核实相关内容。

相关报告

【研报】宏观政策梳理:针对新冠疫情的中央和地方扶持政策梳理-20200303[30页].pdf
【研报】宏观政策梳理:针对新冠疫情的中央和地方扶持政策梳理-20200303[30页].pdf

证券 请务必阅读正文之后的免责条款 针对针对新冠疫情新冠疫情的的中央和地方扶持中央和地方扶持政策政策梳理梳理 宏观政策梳理2020.3.3 中信证券研究部中信证券研究部 核心观点核心观点 诸建芳诸建芳 首席经济学家 S1010510120003 联系人:吴宇晨联系人:吴宇晨 针对此次新冠肺炎疫情对经济社会造

【研报】疫情冲击下的宏观经济、政策与市场展望:新风险、新政策与新平衡-20200331[38页].pdf
【研报】疫情冲击下的宏观经济、政策与市场展望:新风险、新政策与新平衡-20200331[38页].pdf

GDPGDP实际增速实际增速 资料来源:资料来源:WindWind,中信建投证券研究发展部,中信建投证券研究发展部 资料来源:资料来源:WindWind,中信建投证券研究发展部,中信建投证券研究发展部    一、长期:老十年与新十年 未来十年,人口抚养比上升会导致资本形成率下降,劳动力的

2019年一季度教育相关政策速览—互联网教育行业政策风向解读(11页).pdf
2019年一季度教育相关政策速览—互联网教育行业政策风向解读(11页).pdf

互联网教育行业政策风向解读2019年一季度教育相关政策速览2019/3/292数据驱动精益成长INSTRUCTIONS分析说明数据来源分析范畴 本分析主要是对2019年教育相关政策进行分析解读,包括一季度、“两会”教育相关政策内容、提案等多个方面; 本分析涉及的关键字:教育政策、在线教育; 本分析内容所分析

【研报】汽车行业:详细梳理可能的政策及影响车市潜在刺激政策梳理-20200323[28页].pdf
【研报】汽车行业:详细梳理可能的政策及影响车市潜在刺激政策梳理-20200323[28页].pdf

1 1 行 业 及 产 业 行 业 研 究 / 行 业 深 度 证 券 研 究 报 告 汽车 2020 年 03 月 23 日 车市潜在刺激政策梳理 看好 详细梳理可能的政策及影响 相关研究 终端边际回暖迹象渐显,结构加速分化 关注强势品牌- 2020/3/9-2020/3/15汽车周报 2020 年 3

【研报】IDC行业政策解读:上海能耗指标向IDC适当倾斜IDC再获政策支持-20200507[17页].pdf
【研报】IDC行业政策解读:上海能耗指标向IDC适当倾斜IDC再获政策支持-20200507[17页].pdf

证券证券研究报告研究报告 | 行业行业深度报告深度报告 通信通信 | 通信通信 推荐推荐(维持维持) 上海能耗指标向上海能耗指标向I IDCDC适当倾斜适当倾斜, IDCIDC再获政策支持再获政策支持 2020年年05月月07日日 I IDCDC行业政策解读行业政策解读 上证指数上证指数 2872 行业规

【研报】水泥行业:华东价格大幅下调以期转移库存大部分产线正停产限产-20200216[36页].pdf
【研报】水泥行业:华东价格大幅下调以期转移库存大部分产线正停产限产-20200216[36页].pdf

中信证券研究部 罗鼎,联系人:杨畅 2020年02月16日 华东价格大幅下调以期转移库存,大部分产线正停产限产 (2020年02月10日-2020年02月16日) 水泥行业 评级强于大市(维持) 核心观点 2 本周价格动态: 上涨区域(0) 持平区域(29) 下跌区域(2):杭州 (-60元/吨,高标号)、

【研报】基于历史回顾的政策展望:立体式宽松政策在路上-20200217[16页].pdf
【研报】基于历史回顾的政策展望:立体式宽松政策在路上-20200217[16页].pdf

1/16 请务必阅读正文之后的免责条款部分 宏 观 研 究 报告日期:2020 年 2 月 17 日 立体式宽松政策在路上立体式宽松政策在路上 基于历史回顾的政策展望 报告导读报告导读 本报告回顾金融危机、非典时期政策,梳理当前政策并作分析展望。 投资要点投资要点 受疫情影响,受疫情影响,2020 年一季

【研报】钢铁行业:关注环保限产实施力度-20200829(15页).pdf
【研报】钢铁行业:关注环保限产实施力度-20200829(15页).pdf

请务必阅读正文之后的请务必阅读正文之后的重要声明重要声明部分部分 证券研究报告证券研究报告/ /行业行业周周报报 20202020 年年 0 08 8 月月 2 29 9 日日 钢铁 关注环保限产实施力度关注环保限产实施力度 评级:中性(维持)评级:中性(维持) 分析师:笃慧分析师:笃慧 执业证书编号:执

客服
商务合作
小程序
服务号
折叠