您的当前位置: 首页 > 新闻中心 > 行业资讯 > 艾瑞咨询:2019-2020年中国产业互联网指数报告(附下载地址)

艾瑞咨询:2019-2020年中国产业互联网指数报告(附下载地址)

三个皮匠微信公众号每天给您带来最全最新各类数据研究报告


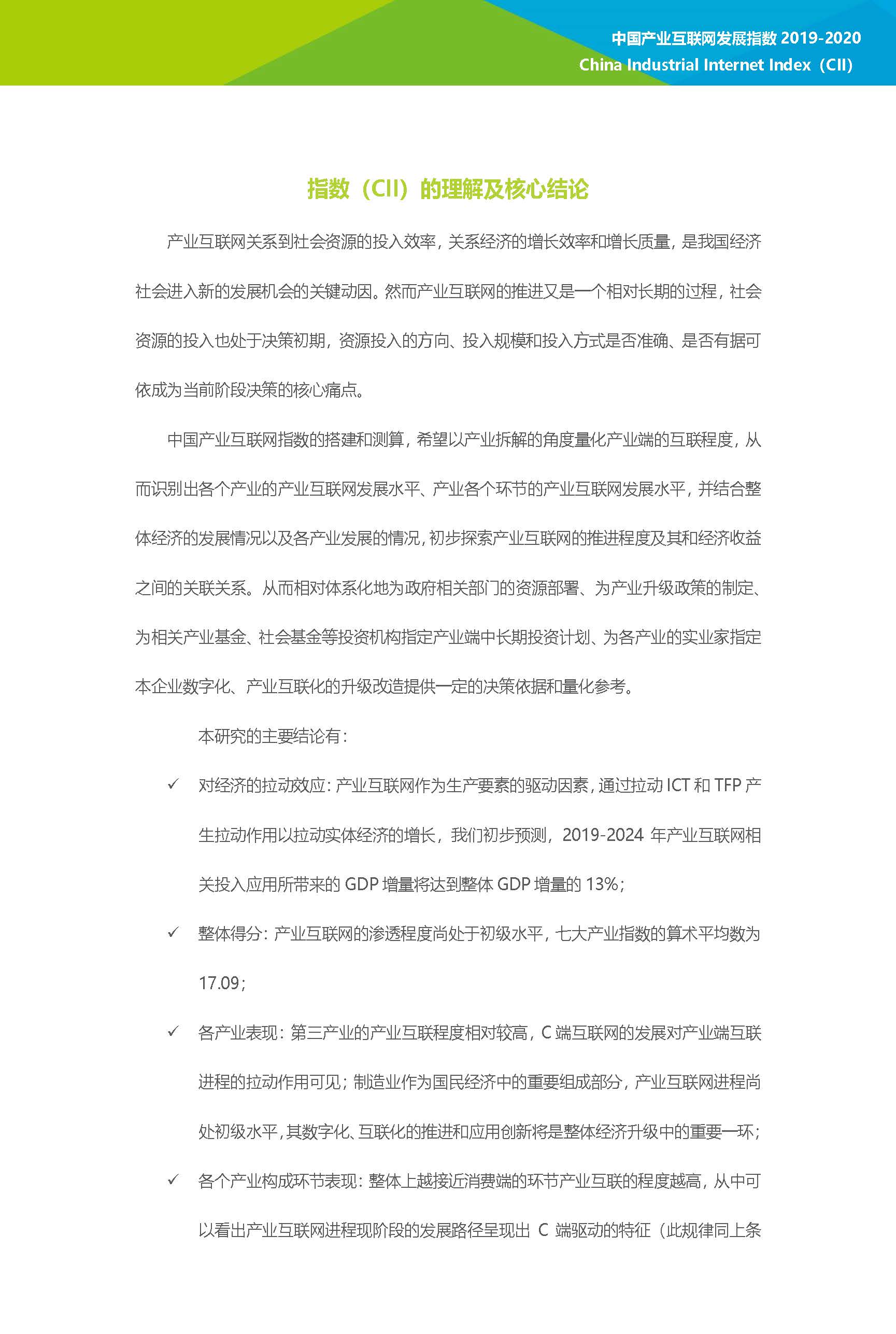
2019 年以来,全球经济在震荡中前行,上一轮产业革命对生产效率的提升作用明显递减。中国 GDP 增速放缓,原料、土地、人力资源等生产要素成本的不断上涨使传统行业的利润受到压缩。中国 GDP 增长的科技进步贡献率达到 58.5%1,与发达国家相比仍有近 20个百分点的增长空间。 


与此同时,中国的互联网行业经历二十余年的发展,自 1995 年中国电信开通北京、上海两个网络接口,从门户网站、搜索引擎、社交化网络,到移动应用、电商、游戏与影音视频,再到 O2O、网络直播、移动支付,中国已成长为互联网超级应用大国,围绕消费领域的购物、教育、医疗、出行、娱乐、社交、生活服务等需求建立了庞大的流量分发网络与生态应用体系,深刻改变了普通民众的生活习惯与消费行为。随着互联网人口红利逐渐减弱,基于流量的增长已经放缓,互联网行业迫切需要找到一片足以承载自身持续增长的新蓝海。 
产业互联网正是这一宏大背景下的新趋势。我们看到互联网浪潮正在席卷传统行业,云计算、大数据、人工智能开始大规模融入金融、制造、教育、医疗、零售、文娱、物流等行业的生产环节中。在金融领域,移动支付、互联网银行、大数据风控让资金精准地在需求者与供给者之间流动;在制造领域,数字化管理和智能生产让几乎任何一种需求、任何一个细分领域的订单都能够被快速、准确地响应;在教育和医疗领域,学员和病患的需求可以在人工智能和网络平台的帮助下实现一对一的匹配;在零售领域,线上零售的便捷延伸到线下,无人超市已经成为可能…… 
我们将这种融合称为产业互联网。我们多年的研究和业界的认知都指向一个共识:产业互联网的技术条件和产业环境已经成熟,新一轮的技术浪潮正在渗透到上一轮产业革命塑造的传统行业中。 
然而变革并不容易。面对巨大、分裂、自成体系的各个行业,“连接”的工具、模式、策略都仍然在探索中。 (关注公众号“三个皮匠”,获取最新行业报告资讯)

1_页面_01.jpg

1_页面_02.jpg

1_页面_03.jpg

1_页面_04.jpg

1_页面_05.jpg

1_页面_06.jpg

1_页面_07.jpg

1_页面_08.jpg

1_页面_09.jpg

1_页面_10.jpg

1_页面_11.jpg

1_页面_12.jpg

1_页面_13.jpg

1_页面_14.jpg

1_页面_15.jpg

1_页面_16.jpg

1_页面_17.jpg

1_页面_18.jpg

点击下载全文



本文由作者艾瑞咨询发布,版权归原作者所有,禁止转载。本文仅代表作者个人观点,与本网无关。本文文字的真实性、完整性、及时性本站不作任何保证或承诺,请读者仅作参考,并请自行核实相关内容。

相关报告

TokenInsight:全球加密通证量化基金行业研究报告-2019 Q1(39页).pdf
TokenInsight:全球加密通证量化基金行业研究报告-2019 Q1(39页).pdf

? ? May?2019 ?|? TokenInsight?参割? ? TokenI 2 ? ?尤? ?劣?T+0?7x24?博?博 ?API?展?博?博?参? ?劣?劣? ? ?担?担?Hedge? Fund?博?对? ?担?TokenInsight? ?400?担?劣?200?担? ?参?博?博?博?

【研报】资产管理业专题研究系列之十二:公募基金行业分析及展望业绩规模双丰收下的盛宴-20200210[27页].pdf
【研报】资产管理业专题研究系列之十二:公募基金行业分析及展望业绩规模双丰收下的盛宴-20200210[27页].pdf

证券 请务必阅读正文之后的免责条款 公募基金行业分析及展望公募基金行业分析及展望 业绩规模双丰收下的业绩规模双丰收下的盛宴盛宴 资产管理业专题研究系列之十二2020.2.10 中信证券研究部中信证券研究部 核心观点核心观点 姜鹏姜鹏 CFA, FRM 金融产品分析师 S1010515090001 厉海强厉海

【研报】2020年中国公募基金行业发展战略研究:变革风正劲基金新机遇-20200902(104页).pdf
【研报】2020年中国公募基金行业发展战略研究:变革风正劲基金新机遇-20200902(104页).pdf

免责声明和披露以及分析师声明是报告的一部分,请务必一起阅读。 1 证券研究报告证券研究报告 行业研究/深度研究 2020年09月02日 非银行金融 增持(维持) 其他金融服务 增持(维持) 沈娟沈娟 SAC No. S0570514040002 研究员 SFC No. BPN843 0755-239527

【研报】科创板基金行业报告(一):关注优质主动品种并重视指数投资机会-20200907(19页).pdf
【研报】科创板基金行业报告(一):关注优质主动品种并重视指数投资机会-20200907(19页).pdf

此报告仅供内部客户参考此报告仅供内部客户参考 请务必阅读正文之后的免责条款部分请务必阅读正文之后的免责条款部分 证券研究报告证券研究报告 【】 基金市场基金市场 关注优质主动品种,并重视指数投资机会关注优质主动品种,并重视指数投资机会 科创板科创板基金基金行业行业报告报告(一)(一) 2020 年年 09

2020年疫情下中国新经济产业结构变化投资建议市场研究行业报告(46页).pptx
2020年疫情下中国新经济产业结构变化投资建议市场研究行业报告(46页).pptx

2020年深度行业分析研究报告,疫情对宏观层面的影响,1,疫情对主要新经济行业的影响,2,疫情下的投资建议总结,3,注释:20Q1的GDP增速预测数综合参考多家研究机构数据,Q2-Q4仅取任泽平预测数。,非典及新冠疫情对经济影响的对比,当前更高的第三产业占比增加了疫情对经济的冲击力度 2003年的非典疫情阶

【研报】非银金融行业陆金所控股研究报告:资产端与资金端兼具优势的金融科技平台-20201012(22页).pdf
【研报】非银金融行业陆金所控股研究报告:资产端与资金端兼具优势的金融科技平台-20201012(22页).pdf

资产端与资金端兼具优势的金融科技平台 2020年10月12日 陆金所控股研究报告 行业专题研究 姓名: 刘欣琦(分析师) 邮箱: 电话: 021-38676647 证书编号: S0880515050001 姓名: 杜鹏辉(研究助理) 邮箱: 电话: 021-38031724 证书编号: S088012009

【研报】私募证券基金行业回顾与展望:权益大时代发展新格局-20201104(41页).pdf
【研报】私募证券基金行业回顾与展望:权益大时代发展新格局-20201104(41页).pdf

1.行业规模:业绩和净流入共同推动大幅扩张。私募证券基金行业在2019年复苏后迎来持续扩张的一年。从历史各年来看,2015年和 2016年是私募证券基金行业快速扩张的年份,规模分别增长1.265万亿元、0.88万亿元。 按规模扩张1万亿元来算,今年增长有望成为仅次于2015年的年份。2.管理人:头部效应愈发

【研报】非银行金融行业:险资财务性股权投资行业限制取消助力险企优化资金运用-20201116(15页).pdf
【研报】非银行金融行业:险资财务性股权投资行业限制取消助力险企优化资金运用-20201116(15页).pdf

上市险企10 月保费增速走弱,预计与2021 年开门红提前启动有关。考虑到险企对投资标的遴选标准较严,资产端风险整体可控,受影响预计有限。监管取消保险资金开展财务性股权投资行业限制,引导险企优化资金运用,加大保险资金对实体经济股权融资支持力度,提升险资服务实体经济质效。上市险企“开门红”布局提前,险企工作重

客服
商务合作
小程序
服务号
折叠