一、各地区支持灵活就业政策(除工伤保险相关)
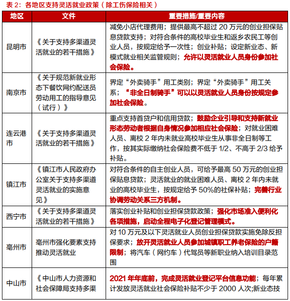
昆明市《关于支持多渠道灵活就业的若干措施》减免小店代理费用;提供最高不超过20万元的创业担保贴息贷款支持;对符合条件的高校毕业生和返乡农民工等创业人员,按规定给予一次性;创业补贴;设定新业态、新模式就业相关监管规则;允许以灵活就业人员身份参加社会保险。
南京市《关于规范新就业形态下餐饮网约配送员劳动用工的指导意见(试行)》界定“外卖骑手”用工类别;界定“外卖骑手”用工关系;“非全日制骑手”可以以灵活就业人员身份按规定参加社会保险。
连云港市《关于支持多渠道灵活就业的若干措施》重点支持首贷户和信用贷款;鼓励企业引导和支持新就业形态劳动者根据自身情况参加相应社会保险;对就业困难人员、离校2年内未就业高校毕业生从事非全日制等工作,按其实际缴纳社会保险费不低于1/2、不高于2/3给予补贴。
镇江市《镇江市人民政府办公室关于支持多渠道灵活就业的实施意见》对符合条件的自主创业人员,可给予最高50万元的创业担保贴息贷款;灵活就业的就业困难人员、离校2年内未就业的高校毕业生,按规定给予50%的社保补贴;完善行业协调劳动关系三方机制。
西宁市《关于支持多渠道灵活就业的若干措施》落实创业补贴和创业担保贷款政策;强化市场准入便利化各项措施,启动全程电子化登记管理模式。
亳州市,亳州市强化要素支持推动灵活就业对10万元及以下灵活就业人员创业担保贷款实施免除反担保要求;放开灵活就业人员参加城镇职工养老保险的户籍限制;将汽车(网约车)代驾员等新职业纳入培训目录范围。
中山市《中山市人力资源和社会保障局支持多渠道灵活就业专项行动方案》2021年年底前,完成灵活就业登记平台信息功能;每年累计发放灵活就业社会保险补贴不少于2000人次;新业态技能培训不少于1000人次;推动符合条件的新业态灵活就业人员单项参加工伤保险工作

二、《关于支持多渠道灵活就业的意见》具体举措如下:
1、鼓励个体经营发展。对下岗失业人员、高校毕业生、农民工、就业困难人员等重点群体从事个体经营的,按规给予创业担保贷款、税收优惠、创业补贴等政策支持。
2、支持非全日制就业。对就业困难人员、离校2年内未就业高校毕业生从事非全日制等工作的,按规定给予社会保险补贴。
3、实施包容审慎监管,加快推动网络零售、移动出行、线上教育培训、互联网医疗、在线娱乐等行业发展,为劳动者居家就业、远程办公、兼职就业创造条件。
4、在政府指定的场所和时间内销售农副产品、日常生活用品,或者个人利用自己的技能从事依法无须取得许可的便民劳务活动,无须办理营业执照。
5、取消涉及灵活就业的行政事业性收费,对经批准占道经营的免征城市道路占用费。建立公开投诉举报渠道,依法查处违规收费行为。
6、落实阶段性减免国有房产租金政策,鼓励各类业主减免或缓收房租,帮助个体经营者等灵活就业人员减轻房租负担。
7、动态发布社会需要的新职业、更新职业分类、引导直播销售、网约配送、社群健康等更多新就业形态发展。
8、开展针对性培训,按规定落实职业培训补贴和培训期间生活费补贴,增强劳动者就业能力。
9、优化人力资源服务,把灵活就业岗位供求信息纳入公共就业服务范围。有条件的城市可选择交通便利、人员求职集中的地点设立劳务市场和零工市场。
10、维护劳动保障权益,依法纠正拖欠劳动报酬等违法违规行为。
11、2020年缴纳基本养老保险费确有困难的灵活就业人员,可按规定资源暂缓缴费。对符合条件的灵活就业人员,及时按规定纳入最低生活保障、临时救助范围。

文本由@-YANYI 整理发布于三个皮匠报告网站,未经授权禁止转载。
推荐阅读
《58同城:中国灵活用工市场研究报告(62页).pdf》
《亿欧智库:2021灵活用工数字化研究报告(44页).pdf》
《赛迪译丛:未来就业:新经济时代的就业机会(28页).pdf》
90后为何越来越愿意接受灵活就业?原因是?什么是灵活就业?