您的当前位置: 首页 > 新闻中心 > 行业资讯 > 前瞻产业研究院:2019年人工智能行业现状与发展趋势报告(附下载地址)

前瞻产业研究院:2019年人工智能行业现状与发展趋势报告(附下载地址)

三个皮匠微信公众号每天给您带来最全最新各类数据研究报告


人工智能(Artificial Intelligence),英文缩写为AI。“人工智能”一词最初是在1956年美国计算机协会组织的达特矛斯(Dartmouth)学会上提出的,至今已有60多年历史。人工智能是一门综合了计算机科学、生理学、哲学的交叉学科,是研究、开发用于模拟、延伸和扩展人的智能的理论、方法、技术及应用系统的一门新的技术科学。


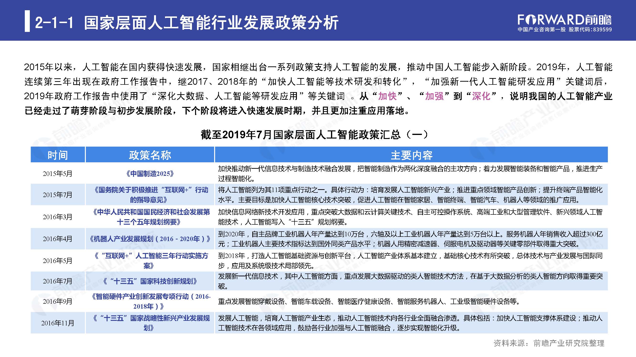
2015年以来,人工智能在中国国内获得快速发展,中国政府相继出台一系列政策支持人工智能的发展,推动中国人工智能步入新阶段。2017-2019年,人工智能连续三年被政府工作报告提及,人工智能迅速从国家层面上升至战略高度。这说明,中国的人工智能产业已经走过了萌芽阶段与初步发展阶段,将进入快速发展阶段,并且更加注重应用落地。经过近几年的快速发展,国内人工智能产业上中下游格局也逐渐清晰。其中,上游提供基础能力,中游将基础能力转化成人工智能技术,下游则将人工智能技术应用到特定行业中。
中国人工智能产业链结构
人工智能产业链包括三层:基础层、技术层和应用层。其中,基础层是人工智能产业的基础,主要是研发硬件及软件,如AI芯片、数据资源、云计算平台等,为人工智能提供数据及算力支撑;技术层是人工智能产业的核心,以模拟人的智能相关特征为出发点,构建技术路径;应用层是人工智能产业的延伸,集成一类或多类人工智能基础应用技术,面向特定应用场景需求而形成软硬件产品或解决方案。
中国人工智能基础层分析


基础层是人工智能产业的基础,主要是研发硬件及软件,如AI芯片、数据资源、云计算平台等,为人工智能提供数据及算力支撑。主要包括计算硬件(AI芯片、传感器)、计算系统技术(大数据、云计算和5G通信)和数据(数据采集、标注和分析)。


中国人工智能技术层分析
技术层是人工智能产业的核心,以模拟人的智能相关特征为出发点,构建技术路径。主要包括算法理论(机器学习)、开发平台(基础开源框架、技术开放平台)和应用技术(计算机视觉、机器视觉、智能语音、自然语言理解)。
中国人工智能应用层分析
应用层是人工智能产业的延伸,集成一类或多类人工智能基础应用技术,面向特定应用场景需求而形成软硬件产品或解决方案。主要包括医疗、金融、教育、交通、家居、零售、制造、安防、政务等领域。

1_页面_01.jpg

1_页面_02.jpg

1_页面_03.jpg

1_页面_04.jpg

1_页面_05.jpg

1_页面_06.jpg

1_页面_07.jpg

1_页面_08.jpg

1_页面_09.jpg

1_页面_10.jpg

1_页面_11.jpg

1_页面_12.jpg

1_页面_13.jpg

1_页面_14.jpg

1_页面_15.jpg

1_页面_16.jpg

1_页面_17.jpg

1_页面_18.jpg

1_页面_19.jpg

1_页面_20.jpg



本文标签

本文由作者前瞻产业研究院发布,版权归原作者所有,禁止转载。本文仅代表作者个人观点,与本网无关。本文文字的真实性、完整性、及时性本站不作任何保证或承诺,请读者仅作参考,并请自行核实相关内容。

相关报告

罗兰贝格&地平线:智能座舱发展趋势白皮书(29页).pdf
罗兰贝格&地平线:智能座舱发展趋势白皮书(29页).pdf

2019年11月 智能座舱发展趋势白皮书 2 前言介绍 报告背景和目的概要 报告背景 近年来,汽车行业高速发展的主要驱动力已经由过去供给端的产品和技术驱动逐 步转换为不断提高的客户需求驱动 消费者对汽车的认知也逐渐从 “单一的交通工具”向“第三空间”转变,而座舱 则是实现空间塑造的核心载体 同时,5G、AI

赛迪:智能制造发展趋势研判(23页).pptx
赛迪:智能制造发展趋势研判(23页).pptx

智能制造发展趋势研判,顾问股份有限公司 (上海)先进制造业研究院 2020.11,1,2,目录,智能制造的理解,智能制造发展趋势,3,智能制造发展建议,4,智能制造能力,智能制造的定义,智能制造是基于新一代信息通信技术与先进制造技术深度融合,贯穿于设计、生产、管理、服务等制造活动的各个环节,具有自感知、自学

2021年中科创达智能网联车业务及IOT行业发展趋势分析报告(25页).pdf
2021年中科创达智能网联车业务及IOT行业发展趋势分析报告(25页).pdf

公司对自主研发的高度重视为其带来丰厚技术成果,搭建起行业护城河。截止2020 年,公司共拥有超过 1000 项自主研发的技术专利及软件著作权,核心技术全面覆盖智能操作系统技术领域,是国内外少数能够提供从芯片层、系统层、应用层到云端全面技术覆盖的操作系统技术厂商。公司依托自身技术优势,下游应用已覆盖智能视觉引

2021年食品包装龙头永创智能业务发展趋势及市场需求状况分析报告(15页).pdf
2021年食品包装龙头永创智能业务发展趋势及市场需求状况分析报告(15页).pdf

对比同行业其他规模较大的包装设备上市公司,永创智能亦表现突出。我们将包装设备行业中的其他4家上市公司与永创智能进行对比,无论是近4年还是近8年收入规模的年均复合增速,永创智能均领先于其他同行上市公司。且从永创智能不同时段收入规模的增速可以看出,2015-2019公司收入规模复合增速为20.1%,而2011-

2021年风电行业发展趋势及明阳智能业务核心优势分析报告(29页).pdf
2021年风电行业发展趋势及明阳智能业务核心优势分析报告(29页).pdf

资料来源:首创证券世界主要经济体相继明确碳中和目标。就在气候雄心峰会后的几周,日本、韩国、加拿大等国相继做出 2050 年实现碳净零排放的承诺。欧盟方面,欧洲理事会已经批准了欧盟到 2030 年减排 55%的目标,英国承诺到 2030 年在 1990 年的水平上至少减排68%。美国方面,拜登当选后宣布重返巴

2021年各品牌智能汽车竞争力对比及行业发展趋势分析报告(45页).pdf
2021年各品牌智能汽车竞争力对比及行业发展趋势分析报告(45页).pdf

定位:智能电动汽车的普及者,注重性价比,量产上市车型的价位为14.98-29.88万元,目标受众是中国新青年。(集团发展“三步走”战略:第一步,做智能电动汽车的普及者;第二步,成为数据驱动的智能硬件公司;第三步,成长为智慧出行新生态的服务商)车型发布及规划:EX5/EX6偏中低端,注重性价比,其在2020年

2021年厨房电器行业亿田智能竞争优势及发展趋势分析报告(35页).pdf
2021年厨房电器行业亿田智能竞争优势及发展趋势分析报告(35页).pdf

3.2. 产能稳步扩张,充分享受行业发展红利海内外持续布局,开拓全球市场。公司产品以自主生产为主,软包电芯生产由全资子公司扬州派能负责,电池系统组装由全资子公司昆山派能和黄石派能负责,形成完整产业链,少量非核心工序采用外协加工方式。 公司稳步提升储能产能。2017年起,公司先后启动了储能系统生产基地扬州一期

2021年信达通信公司”智能网联“系统助推产业发展趋势分析报告.pdf
2021年信达通信公司”智能网联“系统助推产业发展趋势分析报告.pdf

1)收入端有望重回增长轨道:目前三大运营商用户基数庞大,5G时代运营商有望在产业互联网等2B端发力,策略将由用户数的提升向ARPU值的提升转换;其次,运营商面临较为缓和的外部价格管制环境和竞争环境;随着5G用户渗透率的增加,5G ARPU值有望带动整体ARPU值的提升。参考韩国情况,根据发表在Mobile

客服
商务合作
小程序
服务号
折叠