您的当前位置: 首页 > 新闻中心 > 行业资讯 > 罗兰贝格:疫情对中国交运物流行业的影响及启示(附下载地址)

罗兰贝格:疫情对中国交运物流行业的影响及启示(附下载地址)

三个皮匠微信公众号每天给您带来最全最新各类数据研究报告


自2019年12月中上旬武汉发现首例新型冠状病毒感染患者以来,病患确诊规模不断增加,波及区域从武汉扩散到全国,且世界卫生组织已经将新型冠状病毒疫情列为国际关注的突发公共卫生事件。目前,中国仍处于防疫抗疫的关键时期,相关防疫抗疫举措亦快速升级及落实,疫情已经对诸多行业带来了相当影响。因此,罗兰贝格在本文中将从疫情对交运物流行业的影响切入,并尝试探讨黑天鹅事件对交运物流企业未来强化风险管理能力的启示。(关注公众号“三个皮匠”,获取最新行业报告资讯)

1_页面_01.jpg

1_页面_02.jpg

1_页面_03.jpg

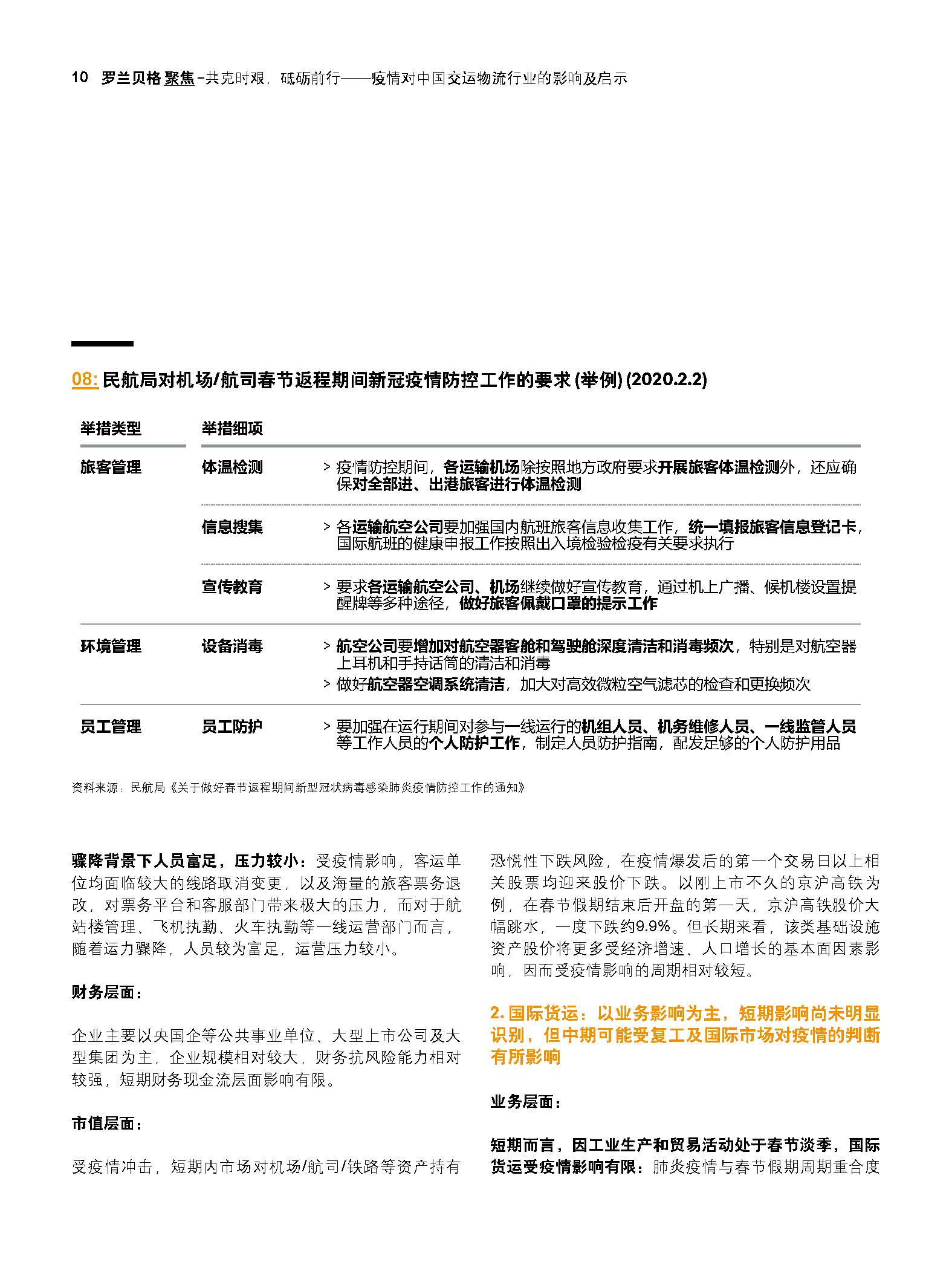
1_页面_04.jpg

1_页面_05.jpg

1_页面_06.jpg

1_页面_07.jpg

1_页面_08.jpg

1_页面_09.jpg

1_页面_10.jpg

1_页面_11.jpg

1_页面_12.jpg

1_页面_13.jpg

1_页面_14.jpg

1_页面_15.jpg

1_页面_16.jpg

1_页面_17.jpg

1_页面_18.jpg

本文标签

本文由作者罗兰贝格发布,版权归原作者所有,禁止转载。本文仅代表作者个人观点,与本网无关。本文文字的真实性、完整性、及时性本站不作任何保证或承诺,请读者仅作参考,并请自行核实相关内容。

相关报告

【研报】物流行业快递物流系列研究笔记之七:菜鸟的物流江湖-20200407[23页].pdf
【研报】物流行业快递物流系列研究笔记之七:菜鸟的物流江湖-20200407[23页].pdf

1 快递物流系列研究笔记之七: 菜鸟的物快递物流系列研究笔记之七: 菜鸟的物 流江湖流江湖 前言:菜鸟网络从前言:菜鸟网络从 20132013 年成立至今,其一举一动备受市场关注,回顾年成立至今,其一举一动备受市场关注,回顾 菜鸟近菜鸟近 7 7 年的发展历程,我们试图通过本篇报告回答年的发展历程,我们试

【研报】快递物流行业系列研究笔记之八:京东物流的星辰大海-20200419[23页].pdf
【研报】快递物流行业系列研究笔记之八:京东物流的星辰大海-20200419[23页].pdf

1 快递物流系列研究笔记之八: 京东物流快递物流系列研究笔记之八: 京东物流 的星辰大海的星辰大海 前言:前言:京东物流作为电商平台自建物流的代表,其京东物流作为电商平台自建物流的代表,其重资产模式在重资产模式在成立成立 之初一直受到市场质疑,而经历了近十三年的发展,京东物流实现了之初一直受到市场质疑,而

【研报】物流行业:京东物流打造千亿规模的物流科技服务商-20200302[35页].pdf
【研报】物流行业:京东物流打造千亿规模的物流科技服务商-20200302[35页].pdf

证券证券研究报告研究报告行业深度报告行业深度报告 京东物流京东物流:打造千亿规模的打造千亿规模的 物流科技服务商物流科技服务商 京东电商增长遭遇瓶颈,物流业务加速开放京东电商增长遭遇瓶颈,物流业务加速开放 自 2014 年以来京东的 GMV 增速和活跃用户个数增速持续下行。 2018 年京东 GMV 增速

【研报】物流行业深度报告:快递行业何去何从?-20200410[17页].pdf
【研报】物流行业深度报告:快递行业何去何从?-20200410[17页].pdf

证券证券研究报告研究报告行业深度报告行业深度报告 快递行业快递行业何去何从?何去何从? 未来未来 3 年快递行业的增速或将维持在年快递行业的增速或将维持在 15-20%中高速增长区间内中高速增长区间内 我们认为主流电商平台未来 3 年内仍将集中在下沉市场,叠加新 冠疫情影响, “宅”经济下,电商平台的用户

德勤:物流行业专题报告(40页).pdf
德勤:物流行业专题报告(40页).pdf

物业行业专题报告 中国高管薪酬研究中心, 管理咨询 (上海) 有限公司 2020年6月 2 Brochure / report title goes here | Section title goes here 版权及免责声明 2 报告导读 3 一、中国物业行业发展态势 4 二、中国物业行业组织发展趋势 1

【研报】物流行业:供应链“大时代”之物流篇(上)产业趋势的起点-20200715[23页].pdf
【研报】物流行业:供应链“大时代”之物流篇(上)产业趋势的起点-20200715[23页].pdf

1 证券研究报告证券研究报告 行业研究/深度研究 2020年07月15日 交通运输 中性(维持) 物流 增持(维持) 沈晓峰沈晓峰 执业证书编号:S0570516110001 研究员 021-28972088 袁钉袁钉 执业证书编号:S0570519040005 研究员 021-28972077 1德邦股

【研报】物流行业:快递行业何去何从?-20200410[17页].pdf
【研报】物流行业:快递行业何去何从?-20200410[17页].pdf

证券证券研究报告研究报告行业深度报告行业深度报告 快递行业快递行业何去何从?何去何从? 未来未来 3 年快递行业的增速或将维持在年快递行业的增速或将维持在 15-20%中高速增长区间内中高速增长区间内 我们认为主流电商平台未来 3 年内仍将集中在下沉市场,叠加新 冠疫情影响, “宅”经济下,电商平台的用户

【研报】物流行业同城即时物流市场解析:快递物流系列研究笔记之九未来“同城为王”?-20200517[21页].pdf
【研报】物流行业同城即时物流市场解析:快递物流系列研究笔记之九未来“同城为王”?-20200517[21页].pdf

1 快递物流系列研究笔记之九:未来“同城快递物流系列研究笔记之九:未来“同城 为王”?为王”?同城即时物流市场解析同城即时物流市场解析 前言:前言:我们前期在疫情后,中国快递业十大猜想报告中预测“疫我们前期在疫情后,中国快递业十大猜想报告中预测“疫 情将推动同城即时物流市场发展” ,情将推动同城即时物流市

客服
商务合作
小程序
服务号
折叠