您的当前位置: 首页 > 新闻中心 > 行业资讯 > 人工智能产业发展联盟:中国人工智能产业知识产权白皮书(2019)(附下载地址)

人工智能产业发展联盟:中国人工智能产业知识产权白皮书(2019)(附下载地址)

三个皮匠微信公众号每天给您带来最全最新各类数据研究报告


2017 年7 月 8 日印发实施的《新一代人工智能发展规划》中提及,“人工智能发展进入新阶段……特别是在移动互联网、大数据、超级计算、传感网、脑科学等新理论新技术以及经济社会发展强烈需求的共同驱动下,人工智能加速发展,呈现出深度学习、跨界融合、人机协同、群智开放、自主操控等新特征。”现如今,深度学习、大数据等相关技术的发展和应用,为人工智能向着更高层次的深入探索创造了极具可能的空间,人工智能技术必将成为新一轮科技革命和产业变革的重要的驱动力量。然而作为一项颠覆性的技术,人工智能对人类社会的各方面尤其是知识产权制度提出了新的挑战。 

 针对这些挑战,由中国人工智能产业发展联盟(Artificial Intelligence Industry Alliance,AIIA)学术与知识产权工作组组织,在上海交通大学苏州人工智能研究院的牵头下,联合各会员单位、法学界、人工智能产业界、知识产权服务机构等在内的专业团队组建了人工智能产业知识产权研究课题组。课题组对人工智能产业的知识产权保护现状进行跟踪分析,对人工智能产业的知识产权热点问题进行深入的研究探讨,并以系列报告的形式于每年持续发布人工智能产业相关白皮书,以期引导、鼓励、并保护人工智能企业技术创新,促进成果转化和产业化,为人工智能产业的整体发展提供智库和智力支持,为我国人工智能产业的发展保驾护航。  

课题组于 2018 年发布了 《2018 人工智能产业知识产权与数据白皮书》(以下简称“2018 白皮书”),从基本法律概况(保护端)、专利分析(创新端)和专利价值评估(运营端)三个具体角度,呈现了 AI 领域的知识产权现状,并通过既有争议和案例的展示,对数据相关权利的几个主要问题进行了梳理。2018 白皮书一经发布,就在社会各界引起了强烈反响,在此基础上,2019 年,课题组征集更多单位参与,扩大研究范围,加大讨论力度,提供了更多详实的数据,形成了《人工智能产业知识产权白皮书 2019》(以下简称“2019 白皮书”)。 

2019 白皮书系统性的讨论了人工智能产业的知识产权问题:第一章确定了人工智能的定义和分类标准;第二章和第三章以第一章确定的定义和标准,进行了专利检索,根据检索结果,分别对人工智能产业的整体和重点领域的专利申请趋势进行分析,展现了人工智能产业的知识产权布局现状;第四章结合知识产权布局现状对人工智能企事业单位面临的知识产权实务问题进行了分析和探讨,以期为业界同仁提供借鉴。 

我们希望白皮书的发布,可以开各界对人工智能产业知识产权问题系统探讨之门,集全行业之力共同为我国人工智能产业做出贡献。 (关注公众号“三个皮匠”,获取最新行业报告资讯)

1_页面_001.jpg

1_页面_002.jpg

1_页面_003.jpg

1_页面_004.jpg

1_页面_005.jpg

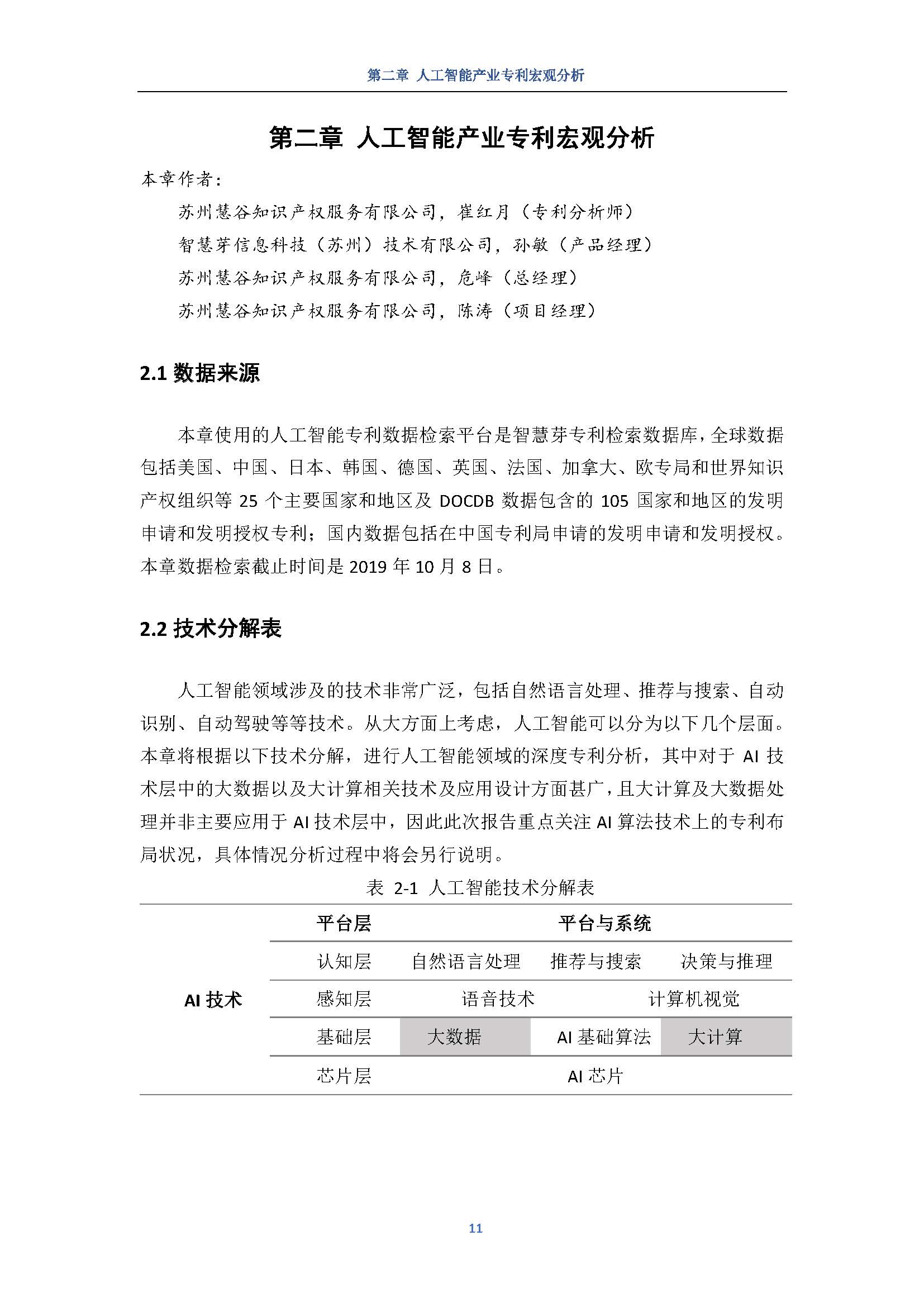
1_页面_013.jpg

1_页面_014.jpg

1_页面_015.jpg

1_页面_016.jpg

1_页面_017.jpg

1_页面_018.jpg

1_页面_019.jpg

1_页面_020.jpg

1_页面_021.jpg

1_页面_022.jpg

1_页面_023.jpg

1_页面_024.jpg

1_页面_025.jpg

1_页面_026.jpg




本文标签

本文由作者三个皮匠发布,版权归原作者所有,禁止转载。本文仅代表作者个人观点,与本网无关。本文文字的真实性、完整性、及时性本站不作任何保证或承诺,请读者仅作参考,并请自行核实相关内容。

相关报告

德勤:人工智能行业《企业人工智能应用现状分析(第二版》)报告洞察:悬而未决的AI竞赛全球企业人工智能发展现状[24页].pdf
德勤:人工智能行业《企业人工智能应用现状分析(第二版》)报告洞察:悬而未决的AI竞赛全球企业人工智能发展现状[24页].pdf

悬而未决的AI竞赛 全球企业人工智能发展现状 企业人工智能应用现状分析(第二版)报告洞察 本报告由科技、 传媒和电信行业中心编制 分析不仅为世界一流企业带来卓越洞察力, 还致力于成就高效。 不止于快, 是我们一贯 秉承的宗旨。 我们的分析实践基于客户的广泛需求, 我们在全球范围内部署了大量顶尖人才, 包括数

凯捷:情商–人工智能时代的基本技能(36页).pdf
凯捷:情商–人工智能时代的基本技能(36页).pdf

Emotional intelligence the essential skillset for the age of AI Key Findings 74% of executives and 58% of non-supervisory employees believe that EI will b

清华大学:人工智能之机器学习2020年第1期[50页].pdf
清华大学:人工智能之机器学习2020年第1期[50页].pdf

人工智能报告之机器学习 Artificial Intelligence Report of Machine Learning 2020 年第 1 期 顾问:唐杰 2020 年 1 月 II rQqPrRmQmRqOnPmNxPpOpM6M8Q7NsQnNsQmMiNoOrMiNpOpPbRpPzRvPtQ

【研报】智能经济:人工智能时代的经济增长、产业格局与大国博弈-20200428[40页].pdf
【研报】智能经济:人工智能时代的经济增长、产业格局与大国博弈-20200428[40页].pdf

请务必阅读正文后免责条款部分 2020 年年 04 月月 28 日日 深度深度研究研究 宏观研究宏观研究 研究所 证券分析师: 樊磊 S0350517120001 021-60338120 智能经济智能经济 人工智能时代人工智能时代的经济增长、产业格局的经济增长、产业格局与大国博弈与大国博弈 相关报告 近

KEG-人工智能行业:浅谈人工智能下一个十年[45页].pdf
KEG-人工智能行业:浅谈人工智能下一个十年[45页].pdf

1 浅谈人工智能的下个十年 Jie Tang Computer Science Tsinghua University 2 人工智能的第三次浪潮 pOtMmMrNmRoQnPqRyQmNsR8OaO6MoMmMoMnNiNnNqMkPtRqQ8OnNvMuOsQrPwMqNpQ 3 人工智能历史人工智能历史

人工智能产业发展联盟:中国人工智能产业知识产权白皮书(2019)(173页).pdf
人工智能产业发展联盟:中国人工智能产业知识产权白皮书(2019)(173页).pdf

中国人工智能产业中国人工智能产业 知识产权白皮书知识产权白皮书 (2 20 01919) 中国人工智能产业发展联盟中国人工智能产业发展联盟(A AIIAIIA) 2012019 9 年年 1 12 2 月月 I 中国人工智能产业知识产权白皮书中国人工智能产业知识产权白皮书 2 20 01919 编写单位编

清华大学:人工智能全球最具影响力女性学者报告(30页).pdf
清华大学:人工智能全球最具影响力女性学者报告(30页).pdf

本章节主要对“AI 2000 人工智能全球最具影响力学者榜单”及其评选规则、 涉及领域、数据来源等进行说明介绍

清华大学:人工智能之认知图谱(239页).pdf
清华大学:人工智能之认知图谱(239页).pdf

人工智能之认知图谱人工智能之认知图谱 Research Report of Cognitive Graph 2020 年第 6 期 清华大学人工智能研究院 北京智源人工智能研究院 清华中国工程院知识智能联合研究中心 阿里集团新零售智能引擎事业群 2020 年 08 月 人工智能之认知图谱人工智能之认知图谱

客服
商务合作
小程序
服务号
折叠