三个皮匠微信公众号每天给您带来最全最新各类数据研究报告
复盘 2019 年,因科技巨头与大国政府入局,区块链产业关注度持续提升,比特币矿机第一股成功上市,但区块链应用仍属早期阶段。展望 2020年,我们预计,公链赛道将继续转型、出清,在应用上或与联盟链融合;区块链在应用中将与云、AIoT 融合,探索全新商业模式;比特币区块奖励将减半,挖矿受冲击,竞争格局恐生变;中国政府将深入探索区块链应用,出台相关标准;美国或将放行 Libra;中国央行数字货币或将推出,区块链竞争将升级至全新维度。
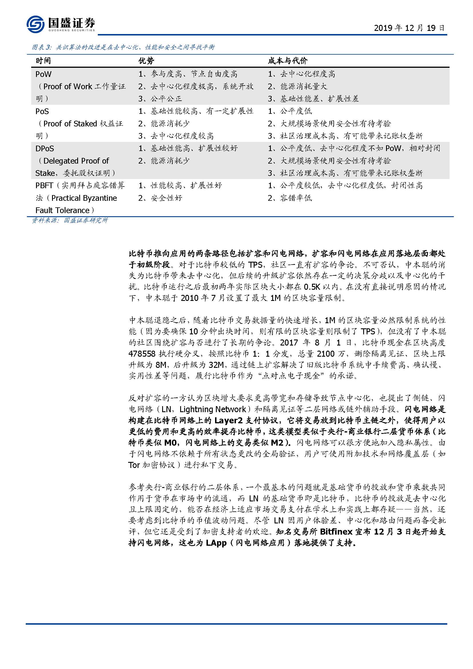
技术:扩容、可信计算、与 5G 和 AIoT 的融合继续受关注。1)一些更细致的共识算法改进包括分片、闪电网络、VRF 新型共识算法等得到了社区和行业的较大关注。2)可信计算可以理解为在保护数据隐私的前提下,对数据进行安全计算和处理,其与区块链结合有望变革互联网商业模式。 3)涉及线下场景应用时,必须将区块链与 AI、物联网、5G 等技术结合。
生态:算力突破 100EH/s,Dapp 持续发展,DeFi 是行业焦点;币市行情起伏大,ICO 融资骤减。1)截至 2019 年 12 月,全网共有约 4009 个Dapp(链上应用),日活跃用户数超过 6 万,日交易超过 1 亿元人民币,相关智能合约数为 15000 多个。2)一级市场方面,2019 年,比特币矿工挖矿热情空前高涨,全网算力突破 100EH/s,创下历史新高。3)交易方面,全网共有 4930 个数字货币,20561 个数字货币交易所,数字货币市值接近 2 万亿美元,日交易量为 613 亿美元,比特币市值占 66.6%,比特币单价为 7264 美元,年内比特币最高价曾突破 13000 美元。4)融资方面, 2019 年全球 ICO 数量同比下降了 70%,仅为 372 个,寒意阵阵。
应用:Facebook 入局,中国央行与政府机构积极触“链”。6 月,Facebook联合多家机构发布基于区块链的加密货币 Libra 的白皮书,引发全球对区块链的巨大关注。中国央行、商业银行、外汇管理局等机构也对区块链应用进行了多种探索,BATJH 等中国科技公司亦纷纷发布区块链应用进展。我们认为,区块链应用还处在早期阶段,尚未出现面向个人的“杀手级” 应用。我们预计,由于联盟链的监管友好特点,在一些切合实体经济需求的场景,企业将会积极上链,尤其是供应链金融、社会治理与民生领域。
监管:中共政治局集体学习远超市场预期,比特币矿机第一股成功在美上市。各国监管政策的不同主要体现在:是否允许 ICO、挖矿;是否允许数字货币交易所运营;数字货币交易是否需缴税。2019 年,美国、香港、新加坡、瑞士、韩国、日本和中国内地等地区的监管政策均取得了进一步发展。美国批准比特币矿机第一股嘉楠科技上市,进一步连接了比特币与传统资本市场。香港进一步明确了数字货币交易所获得牌照的条件。10 月24 日,中共中央政治局集体学习区块链,将之视为核心技术自主创新突破口,大超市场预期,此后地方政府及企业不断跟进,我们认为在 2020年有望开放众多区块链试验性场景,“区块链+”应用快速渗透,与 5G、物联网、AI 的结合也将更接地气。 (关注公众号“三个皮匠”,获取最新行业报告资讯)
















