次生环境问题是
三个皮匠报告为您整理了关于次生环境问题是的更多内容分享,帮助您更详细的了解次生环境问题是,内容包括次生环境问题是方面的资讯,以及次生环境问题是方面的互联网报告、券商研究报告、国际英文报告、公司年报、招股说明书、行业精选报告、白皮书等。
1、 1210 号 未经许可,禁止转载未经许可,禁止转载 证 券 研 究证 券 研 究 报 告报 告 建筑行业深度研究报告 推荐推荐维持维持 逆周期调节持续加码,水资源环境是专项债亮点逆周期调节持续加码,水资源环境是专项债亮点 2020 年专项。
2、住宿部门的失业率高达38.2.近三分之二65的酒店仍然保持或低于50 的入住率:这个数字低于大多数酒店收支平衡的门槛: 尽管休闲旅行者的酒店平均入住率自4月份24.5的历史低点以来有所上升,但由于酒店入住率持续低迷,数以千计的酒店面临倒闭的。
3、工作.由于利率降低等原因,各大银行对公业务利润空间缩小.据数据显示2020年H1对公业务收入贡献占比都有所下降建设银行和交通银行对公业务收入环比增长7和4,但其对公业务税前利润环比下降35和18,并且从对公业务收入金额分析,工商银行农业银行。
4、从2008年的三聚氰胺奶粉到2012年的白酒塑化剂等,食品安全得到每一位居民的高度关注,同时对食品饮料行业带来许多负面影响,至今日,我国出现过食品安全的产业任然面临信任危机,而建立这个信任度需要漫长的时间.3. 需求走弱催生消费升级和降级之。
5、碳达峰是政策轴心,生态环境人居环境是工作重心 20210124 证券研究报告:环保行业2021年策略 1 请务必阅读正文之后的免责条款部分守正 出奇 宁静 致远 投资策略:围绕碳减排环卫垃圾分类大固废产业链挖掘高景气板块及个股 环保政策是驱。
6、尽管COVID19大流行具有破坏性,但它提供了一个重要的教训,因为欧洲期待着经济复苏,尤其是现在大规模接种疫苗的势头正在增强.pp健康与经济密不可分.虽然最终的健康和经济损失仍不得而知,但在流感大流行的第一年,欧洲有50多万人丧生,欧洲的。
7、在这一组中,我们讨论了家庭护理领域的关键辩论即家庭保健临终关怀个人护理和私人护理,并讨论了影响2021年迄今股价表现不佳的股票的各种因素.我们还研究了行业估值.我们还讨论了我们覆盖范围内的家庭护理公司的关键催化剂,包括AMEDLHCG和AV。
8、控制蒙东东北晋北晋中晋东云贵宁东大型煤炭基地的生产规模.内蒙古东部生态环境脆弱,水资源短缺,需控制褐煤生产规模,限制远距离外运,主要满足锡盟煤电基地的用煤需要.东部地区煤质较差,退出煤矿规模大,人员安置任务重,应适度建设接续矿井,逐步降低生。
9、AMD 数据中心业务快速增长,佐证客户需求景气度.1根据 AMD 2021Q1 财报,其计算和图形板块实现收入 21 亿美元,同比增长 46,其中所有业务的收入同比增长都较为显著,数据中心收入增长超过 100.2根据 2021Q2 给出的后。
10、在接受调查的 28 个国家中,平均 63 的人表示他们国家的事情在错误的轨道上,而 37 的人认为他们正朝着正确的方向前进. 与lasl月份相比,这已向更积极的方向移动了2点.秘鲁连续第二个月成为受访者表示该国正朝着错误方向前进的比例最高的。
11、 行业及产业 行业研究行业深度 证券研究报告 房地产 2022 年 03 月 18 日 融资调控思路转变时,长久期融资是解题关键 看好 房地产行业资金问题分析专题 2:融资复盘与展望 相关研究 三部委积极表态维稳,将提防风险应对方案国务院金。
【次生环境问题是】相关PDF文档
【次生环境问题是】相关资讯
企业筹资管理的核心是?存在的问题有哪些?
发布时间: 2023-04-27
什么是环境风险?有哪些?
发布时间: 2022-08-03
什么是环境风险管理?内容是?过程梳理
发布时间: 2022-08-03
什么是环境风险评价?内容包括?分类有哪些?
发布时间: 2022-08-03
什么是次生环境问题?分类有哪些?
发布时间: 2022-08-03
什么是尾矿?种类有哪些?造成的问题分析
发布时间: 2022-08-01
什么是环境监测?内容包括?环境监测的性质分析
发布时间: 2022-08-01
什么是环境检测?什么是环境监测?两者有何不同?
发布时间: 2022-07-25
什么是数据存储?如何解决数据存储问题?
发布时间: 2022-07-07
环境会计信息披露现状及存在的问题分析
发布时间: 2022-06-02
什么是环境会计信息披露?形式有哪些?
发布时间: 2022-06-02
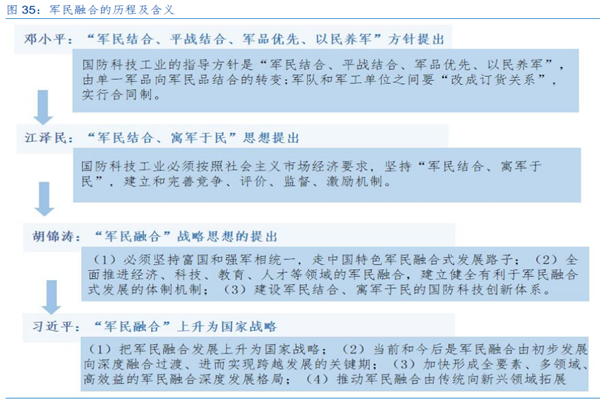
什么是军民融合?核心要义是?存在哪些问题?
发布时间: 2022-05-15
什么是末端配送?模式有哪些?存在问题分析
发布时间: 2022-03-09
什么是公有云?优势与存在问题分析
发布时间: 2022-02-18
什么是低碳物流?特点是?发展存在哪些问题?
发布时间: 2022-01-28
中国菜市场有多少?零售规模有多大?现存问题是什么?
发布时间: 2021-12-08
碳交易市场开市!十大问题是什么?
发布时间: 2021-07-16
食品饮料所面临问题是什么?如何解决?
发布时间: 2021-03-19
2021年银行业发展面临的问题是什么?银行业发展趋势分析
发布时间: 2021-03-01
【次生环境问题是】相关数据
疫情后当今酒店业面临的五个关键问题是什么
发布时间: 2021-02-23
最新报告
中英对照
全文搜索
报告精选
PDF上传翻译
多格式文档互转
入驻&报告售卖
会员权益
机构报告
券商研报
财报库
专题合集
英文报告
数据图表
会议报告
其他资源
新质生产力
DeepSeek
低空经济
大模型
AI Agent
AI Infra
具身智能
自动驾驶
宠物
银发经济
人形机器人
企业出海
算力
微短剧
薪酬
白皮书
创新药
行业分析
个股研究
年报财报
IPO招股书
会议纪要
宏观策略
政策法规
其他
人工智能
信息科技
互联网
消费经济
汽车交通
电商零售
传媒娱乐
医疗健康
投资金融
能源环境
地产建筑
传统产业
英文报告
其它
行业聚焦
芯片产业
热点概念
全球咨询智库
人工智能
500强
新质生产力
会议峰会
新能源汽车
企业年报
互联网
公司研究
行业综观
消费教育
科技通信
医药健康
人力资源
投资金融
汽车产业
物流地产
电子商务
传统产业
传媒营销
其它
2025年养老经济/银发经济/长寿经济/银发族/老龄化报告合集(共50套打包)
2025年商业航天行业报告合集(共41套打包)
AI、科技与通信
广告、传媒与营销
消费、零售与支付
HR、文化与旅游
金融、保险与投资
能源、环境与工业
医疗制药与大健康
物流、地产与建筑
其他行业
AI ▪ 科技 ▪ 通信
数字化
金融财经
智能制造
电商传媒
地产建筑
医疗医学
能源化工
其他行业

收藏
下载
2025-11-19

AI查数
行业数据
政策法规
商业模式
产业链
竞争格局
市场规模
产业概述
其它
2025年
AI读财报
年报
一季报
半年报
三季报
IPO招股书
社会责任报告
A股
IPO申报
港股
美股&全球
新三板
0731-84720580
商务合作:really158d
友链申请 (QQ):1737380874
微信扫码登录
手机快捷登录
账号登录