扩大生产者责任(EPR)计划为废物管理提供急需的资金,并可成为提高废物收集和回收率的有效手段。然而,与在线销售快速增长相关的“搭便车”行为正在损害这些计划的可行性,这使得人们意识到到需要采取额外措施来支持其运营。
互联网的出现,以及由此带来的网上零售的增长,改善了市场准入,为消费者带来了重要的利益。与此同时,在线零售——尤其是与跨境销售同时存在的情况下——已开始对传统监管框架的运作产生不利影响。
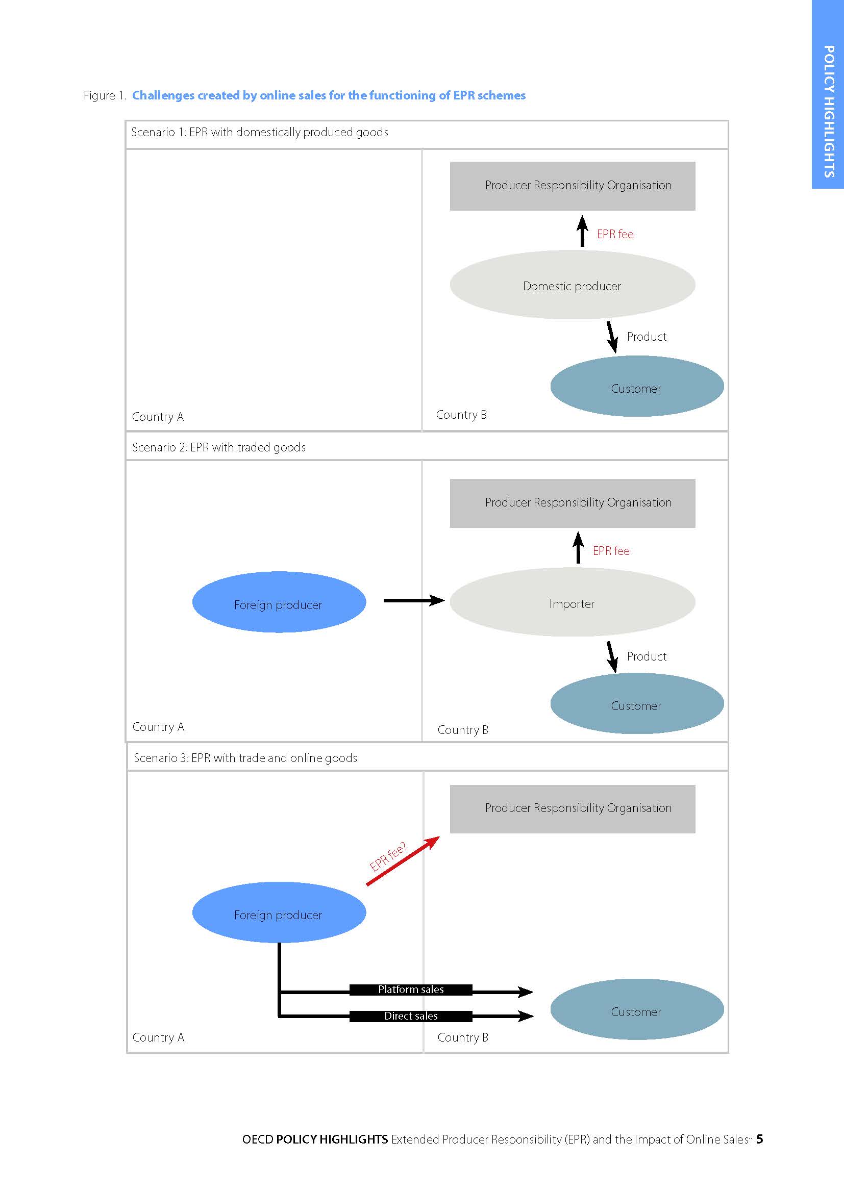
“生产者责任延伸计划”(EPR)的搭便车就是这样一个例子,即产品投放市场时不附带或部分附带所需的EPR费用。现在,消费者与国外销售者的接触有了很大的改善,但在许多情况下,这些销售者不遵守销售国的EPR规定。这就产生了几个问题:
•不承担实际的“回收”义务,从而导致终端产品的回收率较低。
•不支付EPR费用的“搭便车”行为导致了废物管理活动的融资问题。
•由于低估投放市场的产品数量而搭便车,可能导致对销售过回收率的高估。
搭便车现象可能在以高值重比为特征的产品类别中最为普遍,比如电气和电子设备(EEE)。现有信息表明,目前经合组织国家市场上的电子设备价值的5%-10%未支付电子设备回收费用。随着在线销售的持续增长,搭便车现象只会增加而不太可能消失。
在电子环保政策和在线销售背景下,政府可以通过以下方式解决“搭便车”问题:
•提高意识:在线卖家缺乏意识似乎是问题的一部分。这可以通过各种方式来解决,包括制定自愿的电子商务行为守则,或通过生产者责任组织(PRO)和在线市场增加推广。
•改善执法:故意回避EPR义务也是一个问题。为每个司法管辖区建立单一的生产者电子登记册,以及建立一个可举报“搭便车”行为的简单机制,将有助于执法。在超国际层面,更好地协调执法活动将提高成本效益。
•监管措施:EPR法规仍然很复杂,在很多情况下,对卖家来说可能是模棱两可的。从中期来看,制定统一的 EPR
注册框架将简化跨辖区的行政程序并降低生产商的合规成本。从长远来看,以自己的名义出售电气和电子设备的网站可能会被要求在线显示其PRO注册的详细信息。











数据来源 《经济合作与发展组织(OECD):生产者责任延伸(EPR)及其对在线销售的影响(英文版)(12页)》