1、粉笔科技
北京粉笔蓝天科技有限公司简称“粉笔科技”,成立于2015年,是中国领先的非学历职业教育培训服务供应商,致力于通过技术及创新普及高质量非学历职业教育培训服务。粉笔科技的业务可追溯至2013年,张先生加入了中国领先的在线教育服务供应商YUAN
Inc,开展在线职业考试培训业务。鉴于互联网基础设施和技术的发展,认识到在线教育的机会后,张先生和魏亮先生与包含盛海燕女士在内的创始团队共同创立了在线职业考试培训业务。
2、粉笔科技发展历程
2013年12月,根据弗若斯特沙利文报告,推出了首款「粉笔」手机应用程序,亦是中国招录类考试培训行业的首个综合在线培训手机应用程序。
2014年9月,根据同一资料来源,推出了标誌性在线公职人员考试培训课程,该课程是国内首创。
2014年12月,推出了由内部开发的RTC互动直播系统。
2015年3月,根据弗若斯特沙利文报告,推出了中国招录类考试培训行业首个大型在线模拟考试产品。
2015年6月,根据弗若斯特沙利文报告,推出了中国招录类考试培训行业的首个综合在线题库。
2018年12月,利用行业领先的数据分析及人工智能技术,推出了「挑战练习」产品。
2020年5月,大範围启动线下课程服务,实现OMO协同效益。
2020年6月,推出了个性化培训服务的线上精品班。
2020年12月,年度付费註册用户首次超过9.6百万。
2021年12月,设立了广泛的线下网络,涵盖中国31个省、自治区及直辖市的260多个城市。

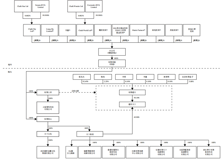
3、粉笔科技股权结构
IPO前,粉笔科技CEO张小龙及其一致行动人一共持有35.33%的股权。此外,腾讯持股为14.13%,IDG持股为11.95%,经纬持股为7.21%,高瓴持股为6.02%。

4、粉笔科技营收
根据招股书,粉笔科技主营业务为成人职业教育服务,在线培训、线下培训以及教材、教辅材料是其核心收益来源,2019年、2020年收益分别为11.6亿、21.3亿,2021年1-9月收益为26.3亿,较上年同期的14.66亿元增长约80%;其中,2019年净利润1.75亿元,2020年开始亏损,净利润为-3.63亿;2021年1-9月,亏损持续扩大,净利润为-7.82亿元。
5、粉笔科技创始人及管理层
张小龙先生,39岁,2005年7月取得贵州大学哲学学士学位,粉笔科技创始人,执行董事、首席执行官兼董事会主席。主要负责本集团整体策略计划以及业务发展及营运,以及整体技术及课程开发。张先生于2015年2月开展本集团业务,自此一直担任粉笔蓝天的董事兼首席执行官。张先生亦担任我们若干子公司的董事及总经理,包括自2016年11月起担任天下教育的董事会主席兼总经理,以及2016年3月至2019年4月担任天下文化的执行董事兼总经理。
魏亮先生,37岁,于2005年6月取得武汉大学计算机科学学士学位,并于2008年1月取得北京航空航天大学软件工程学硕士学位,执行董事、总裁兼首席技术官。主要负责集团线上及线下培训业务及技术事务的整体管理。魏先生于2015年2月与张先生共同创立本集团,自此一直担任粉笔蓝天的总裁兼首席技术官。
盛海燕女士,36岁,副总裁,2007年6月取得山东师范大学工商管理学士学位,并于2010年7月取得中国人民大学经济学硕士学位。盛女士负责本集团图书发行及销售的整体管理。盛女士于2015年2月加入本集团,曾担任我们若干子公司的董事或高级管理层,包括自2015年2月起担任粉笔蓝天的副总裁;自2016年3月起担任天下文化的副总裁;自2019年4月起担任天下文化的执行董事兼总经理;自2016年11月起担任天下教育的董事;自2020年9月起担任北京盛世金图文化传播有限公司的执行董事兼总经理;自2020年10月起担任蓝彩天下的副总裁。
李妍女士,45岁,副总裁,于2004年1月取得北京邮电大学计算机科学学士学位,负责本集团品牌、公关及人力资源的整体管理。李女士于2017年11月加入本集团,自此一直担任粉笔蓝天的副总裁。
冉栋先生,36岁,首席财务官兼副总裁,于2008年6月取得香港大学经济金融学学士学位,并且自2019年8月成为全球风险专业人士协会认可的註册金融风险管理员。主要负责本集团的整体财务管理及投资。冉先生于2020年9月加入本集团,2020年11月起一直担任粉笔蓝天的副总裁。
推荐阅读:《【研报】在线教育行业专题研究:在线教育打破时空限制加速渗透-20200210[45页].pdf》
《【研报】在线教育行业:纵览一二级市场盘点在线教育板块的几个核心变化?》
《【研报】在线教育行业系列专题:“短视频+教育”意味着什么?》