1.汽车电子检测是什么
汽车电子检测是在模拟、仿真测试基础上,实现车辆问题处理。而在问题发现过程中,以通过车辆CAN总线发送各种模拟报文信号,将信息发送到ECU控制系统,促使车辆就按照相应操作或实现相应预期结果,实现车辆状况电子检测。

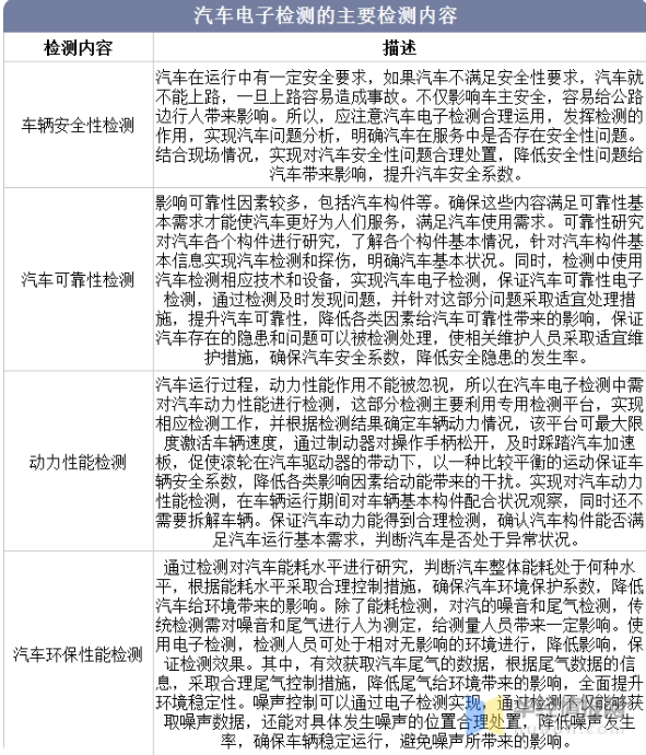
2.汽车电子检测的内容
(1)车辆安全性检测:汽车在运行中有一-定安全要求,如果汽车不满足安全性要求,汽车就不能上路,一旦上路容易造成事故。不仅影响车主安全,容易给公路边行人带来影响。所以,应注意汽车电子检测合理运用,发挥检测的作用,实现汽车问题分析,明确汽车在服务中是否存在安全性问题。结合现场情况,实现对汽车安全性问题合理处置,降低安全性问题给汽车带来影响,提升汽车安全系数。
(2)汽车可靠性检测:影响可靠性因素较多,包括汽车构件等。确保这些内容满足可靠性基本需求才能使汽车更好为人们服务,满足汽车使用需求。可靠性研究对汽车各个构件进行研究,了
解各个构件基本情况,针对汽车构件基本信息实现汽车检测和探伤,明确汽车基本状况。同时,检测中使用汽车检测相应技术和设备,实现汽车电子检测,保证汽车可靠性电子检测,通过检测及时发现问题,并针对这部分问题采取适宜处理措施,提升汽车可靠性,降低各类因素给汽车可靠性带来的影响,保证汽车存在的隐患和问题可以被检测处理,使相关维护人员采取适宜维护措施,确保汽车安全系数,降低安全隐患的发生率。
(3)动力性能检测:汽车运行过程,动力性能作用不能被忽视,所以在汽车电子检测中需对汽车动力性能进行检测,这部分检测主要利用专用检测平台,实现相应检测工作,并根据检测结果确定车辆动力情况,该平台可最大限度激活车辆速度,通过制动器对操作手柄松开,及时踩踏汽车加速板,促使滚轮在汽车驱动器的带动下,以一种比较平衡的运动保证车辆安全系数,降低各类影响因素给动能带来的干扰。实现对汽车动力性能检测,在车辆运行期间对车辆基本构件配合状况观察,同时还不需要拆解车辆。保证汽车动力能得到合理检测,确认汽车构件能否满足汽车运行基本需求,判断汽车是否处于异常状况。
(4)汽车环保性能检测:通过检测对汽车能耗水平进行研究,判断汽车整体能耗处于何种水平,根据能耗水平采取合理控制措施,确保汽车环境保护系数,降低汽车给环境带来的影响。除了能耗检测,对汽的噪音和尾气检测,传统检测需对噪音和尾气气进行人为测定,给测量人员带来一定影响。使用电子检测,检测人员可处于相对无影响的环境进行,降低影响,保证检测效果。其中,有效获取汽车尾气的数据,根据尾气数据的信息,采取合理尾气控制措施,降低尾气带来的影响,全面提升环境稳定性。噪声控制可以通过电子检测实现,通过检测不仅能够获取噪声数据,还能对具体发生噪声的位置合理处置,降低噪声发生率,确保车辆稳定运行,避免噪声所带来的影响。

以上就是有关于汇率操纵国的定义、标准及影响的全部介绍,如果还想了解更多金融行业的相关内容,敬请关注三个皮匠报告网站。
推荐阅读
变速箱是汽车的什么?种类及优缺点介绍
什么是汽车esp?有哪些性能?优点一览
《中国汽研-汽车检测稀缺标的新能源智能化释放增长弹性-220714(38页).pdf》
《汽车之家:2022年汽车之家搜索指数洞察(24页).pdf》