您的当前位置: 首页 > 新闻中心 > 行业分析 > 黄酒相关产业政策梳理,技术创新持续加强!

黄酒相关产业政策梳理,技术创新持续加强!

黄酒是世界上最古老的一种酒,我国为了传承黄酒,以创新为线,大力发展传承黄酒,以下是一些关于如何发展传承黄酒的一些政策,具体分析如下。

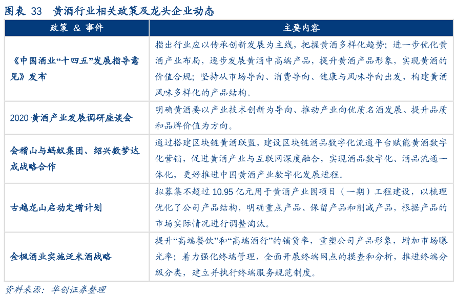
《中国酒业“十四五”发展指导意见》发布,其主要内容是指出行业应以传承创新发展为主线,把握黄酒多样化趋势;进一步优化黄酒产业布局,逐步发展黄酒中高端产品,提升黄酒产品形象,实现黄酒的价值合规;坚持从市场导向、消费导向、健康与风味导向出发,构建黄酒风味多样化的产品结构。

2020黄酒产业发展调研座谈会,其主要内容是明确黄酒要以产业技术创新为导向、推动产业向优质名酒发展、提升品质和品牌价值为方向。

会稽山与蚂蚁集团、绍兴数梦达成战略合作,其主要内容是通过搭建区块链黄酒联盟,建设区块链酒品数字化流通平台赋能黄酒数字化营销,促进黄酒产业与互联网深度融合,实现酒品数字化、酒品流通一体化,更好推进中国黄酒产业数字化发展进程。

古越龙山启动定增计划,其主要内容是拟募集不超过10.95亿元用于黄酒产业园项目(一期)工程建设,以梳理优化了公司产品结构,明确重点产品、保留产品和削减产品,根据产品的市场实际情况进行调整淘汰。

金枫酒业实施泛米酒战略,其主要内容是提升“高端餐饮”和“高端酒行”的铺货率,重塑公司产品形象,增加市场曝光率;着力强化终端管理,全面开展终端网点的摸查和分析,推进终端分级分类,建立并执行终端服务规范制度。

黄酒行业相关政策及龙头企业动态

文本由@栗栗-皆辛苦 原创发布于三个皮匠报告网站,未经授权禁止转载。
数据来源《食品饮料行业2021年投资策略:拥抱需求复苏,紧盯成本推动

本文由作者X-iao发布,版权归原作者所有,禁止转载。本文仅代表作者个人观点,与本网无关。本文文字的真实性、完整性、及时性本站不作任何保证或承诺,请读者仅作参考,并请自行核实相关内容。

相关报告

【公司研究】贝特瑞-全球锂电负极材料龙头精选层龙头严重低估-20200728[21页].pdf
【公司研究】贝特瑞-全球锂电负极材料龙头精选层龙头严重低估-20200728[21页].pdf

研究源于数据 1 研究创造价值 全球锂电负极材料龙头全球锂电负极材料龙头,精选层龙头严重,精选层龙头严重 低估低估 方正证券研究所证券研究报告方正证券研究所证券研究报告 贝特瑞(835185) 公司研究 电气设备与新能源电气设备与新能源行业行业 公司深度报告 首席电新分析师:首席电新分析师: 申建国 执业证

【公司研究】铂力特-航空航天3D打印领先者下游市场快速放量-20200727[29页].pdf
【公司研究】铂力特-航空航天3D打印领先者下游市场快速放量-20200727[29页].pdf

敬请阅读末页的重要说明 证券证券研究报告研究报告| 公司公司深度报告深度报告 工业工业 | 军工军工 强烈推荐强烈推荐-A(首次首次) 铂力特铂力特 688333.SH 当前股价:68.3 元 2020年年07月月27日日 航空航天航空航天3D打印打印领先者领先者,下游市场快速放量下游市场快速放量 基础数

【公司研究】爱博医疗-眼科器械的创新型企业-20200728[20页].pdf
【公司研究】爱博医疗-眼科器械的创新型企业-20200728[20页].pdf

爱博医疗(688050) 证券研究报告公司研究医疗器械 1 / 20 东吴证券研究所东吴证券研究所 请务必阅读正文之后的免责声明部分请务必阅读正文之后的免责声明部分 眼眼科科器械器械的创新型企业的创新型企业 投资评级:暂无 盈利预测盈利预测与与估值估值 2019A 2020E 2021E 2022E 营业收

【公司研究】弘亚数控-竣工回暖设备需求边际改善精装逻辑开启二次成长-20200727[23页].pdf
【公司研究】弘亚数控-竣工回暖设备需求边际改善精装逻辑开启二次成长-20200727[23页].pdf

敬请参阅末页重要声明及评级说明 证券研究报告 弘亚数控弘亚数控(0 002833.SZ02833.SZ) 公司研究/深度报告 主要观点: 竣工回暖趋势确立,带动家具行业资本开支需求上行。精装房驱动 定制家居行业集中度下降,腰部企业增速更快,国内一线板式家具 设备商,产品具有高性价比优势。公司是国内板式家具设

【公司研究】海尔智家-从私有化方案探讨再审海尔智家(600690.SH)价值:价值明显低估静待扬帆破浪-20200728[39页].pdf
【公司研究】海尔智家-从私有化方案探讨再审海尔智家(600690.SH)价值:价值明显低估静待扬帆破浪-20200728[39页].pdf

敬请参阅最后一页特别声明 -1- 证券研究报告 2020 年 7 月 28 日 海尔智家(600690.SH) 价值明显低估,静待扬帆破浪 从私有化方案探讨再审海尔智家(600690.SH)价值 公司深度 海尔开启吸并探讨,释放治理改善信号。海尔开启吸并探讨,释放治理改善信号。根据公告,海尔智家正在初步

【公司研究】贵州茅台-产能释放新周期量价齐升仍可期-20200728[30页].pdf
【公司研究】贵州茅台-产能释放新周期量价齐升仍可期-20200728[30页].pdf

敬请参阅末页重要声明及评级说明 证券研究报告 贵州茅台贵州茅台(600519) 公司研究/深度报告 主要观点: 摘要:摘要:20202025 年,基酒可支持茅台酒销量年复合增约 46.3%,市 场扩容和份额增长可保障以产定销。 通过涨出厂价、 调产品和渠道结构, 茅台酒均价未来有望年增 510%。假设 20

【公司研究】博汇纸业-APP加持4Q白卡加速提价脱胎换骨的旅程开始-20200727[33页].pdf
【公司研究】博汇纸业-APP加持4Q白卡加速提价脱胎换骨的旅程开始-20200727[33页].pdf

- 1 - 敬请参阅最后一页特别声明 市场价格(人民币) : 11.35 元 目标价格(人民币) :18.19 元 市场数据市场数据( (人民币人民币) ) 总股本(亿股) 13.37 已上市流通 A 股(亿股) 13.37 总市值(亿元) 151.73 年内股价最高最低(元) 11.73/9.78 沪深

【公司研究】科技行业全球SaaS云计算系列报告23:Docusign全球电子签名SaaS龙头持续成长可期-20200728[24页].pdf
【公司研究】科技行业全球SaaS云计算系列报告23:Docusign全球电子签名SaaS龙头持续成长可期-20200728[24页].pdf

证券研究报告 请务必阅读正文之后的免责条款 DocuSign:全球电子签名:全球电子签名 SaaS 龙头,持续龙头,持续 成长可期成长可期 全球 SaaS 云计算系列报告 232020.7.28 中信证券研究部中信证券研究部 核心观点核心观点 许英博许英博 科技产业首席 分析师 S101051012004

客服
商务合作
小程序
服务号
折叠