港交所5月30日消息,普洱澜沧古茶股份有限公司递交上市申请,欲冲击“普洱茶第一股”。本文将梳理澜沧古茶招股书重点信息,希望对你有所帮助。
1.澜沧古茶
澜沧古茶,品牌历史可追溯至1966年。是一家以景迈山古茶园为依托,集研发、生产和销售于体的综合性茶叶企业。
2.澜沧古茶发展历程
1966年,澜沧古茶起源于景迈山。
1972年,首次手工压制边销紧压茶(澜沧砖茶)。
1978年,开始渥堆发酵普洱茶,由云南省进出口公司经销。
1983年,生产的普洱茶获国家外经贸颁发“普洱茶优质产品”证书。
1998年,筹建成立“澜沧县古茶有限公司”。
1999年,开始创立拳头产品001和0085。
2007年,茶妈妈杜春峄获誉“全球普洱茶十大杰出人物”。
2009年,广州成立全国营销中心,首届“回家之旅活动启动。
2010年,首次发起“保护古茶林”号召,供养景迈古茶林。
2011年,全国建立终端店体系。
2012年,荣获“云南省农业产业化经营与农产品加工省级重点龙头企业”称号。
2013年,荣获“普洱茶十大品牌称号。
2014年,启动“澜沧古茶.大师在中国”系列活动,牵手杨丽萍、吕思清、萨顶顶、郎朗、马艳丽等艺术家。
2015年,茶妈妈陈皮普洱开创食养茶品新时代。
2016年,荣获“普洱市重点龙头企业”称号;北京人民大会堂发布乌金;启动“春億古茶会”,养护景迈山4000多株古茶树。
2017年,获誉成为“普洱景迈山古茶林普洱茶诚信联盟”企业代表。
2018年,“回家之旅”荣获“中国茶事样板+佳”称号;“茶妈妈陈皮普洱航天级食品标准制定合作协议签约;茶妈妈获誉“普洱茶传承工艺大师”;“春億金瓜(生茶)"荣获“云南十大名茶”。
2019年,澜沧古茶入选“中国茶业百强企业”荣获“云南老字号”,被认定为“农业产业化国家重点龙头企业”,荣获“世界茶业金奖赛冠军”称号;茶妈妈当选“全国三八红旗手”,获评“云南省优秀中国特色社会主义事业建设者”、云南省“社会扶贫模范”;001大饼荣获云南省“十大名茶称号;“茶妈妈陈皮普洱”成为《航天级食品新会小青柑皮普洱茶》标准制定者。
2020年,成为中国女排官方茶品牌;获中国工商联、国务院扶贫办联合颁发的2020年全国“万企帮万村”精准扶贫行动先进民营企业;荣获中国红十字会博爱奖章;茶妈妈杜春峄荣获'杰出中华茶人”称号。
2021年,再获云南省“10大名茶”第一名中国茶业百强企业、年度茶业畅销品牌。茶妈妈杜春峄获誉“中国制茶大师”。001和0081系列代表产品作为云南省档案馆品牌普洱茶实物档案被永久收藏。
3.澜沧古茶主营产品及营收
公司主营产品主要包括1966及茶妈妈系列。
收益由2019年的人民幣3.77亿元元增至2020年的4.06亿元,再增至2021年的5.59亿元。2019-2021年,公司毛利分别为2.21亿元、2.85亿元和3.68亿元,同期毛利率依次是58.7%、70.4%及65.9%。2019-2021年间,公司净利润分别是0.81亿元、1.23亿元及1.29亿元。

其中,1966所产生的收益由2019年的2.71亿元增加至2020年的2.99亿元,2021年进一步增加值4.14亿元,年复合增长率为23.6%;2014年创立的茶妈妈产品线的收益由2019年的0.92亿元增加至2020年的0.95亿元,2021年进一步增加值1.27亿元,年复合增长率为17.7%。

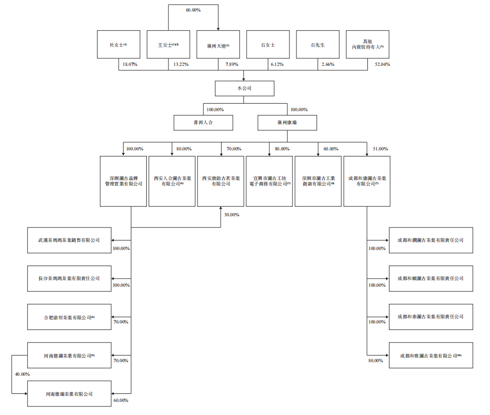
4.澜沧古茶股权结构
根据招股书,IPO前,杜女士及王女士控制47.96%表决权,杜女士直接实益拥有18.07%;石跃先生(杜女士的丈夫)及石艾灵女士(杜女士的女儿)分别实益拥有2.66%及6.12%;王女士直接实益拥有13.22%;此外,王女士作为其控股股东所控制的广州天速实益拥有7.89%。

更多相关内容,敬请关注三个皮匠报告的公司研究栏目。
本文由@2200 发布于三个皮匠报告网站,未经授权禁止转载。
推荐阅读:
特斯拉创始人及高管简介
泡泡玛特创始人及高管团队介绍
老乡鸡简介,企业发展历程、门店数量、净利润一览