近年来,随着科学技术的发展,对半导体激光器的需求日益增多,除在军事、医疗、工业等领域发挥着重要作用外,日常生活中也逐渐能看到半导体激光器的应用。那么,什么是半导体激光器呢?有哪些类型?工作原理是怎样的?本文将具体介绍。
1.半导体激光器
半导体激光器(semiconductor laser,SL)也被称为半导体激光二极管(LD,Laser Diode),是指以半导体材料为工作物质,利用半导体中的电子跃迁引起光子受激发射而产生的光振荡和光放大,从而产生激光,起源于上世纪60年代。

2.半导体激光器工作原理
半导体激光器作为一种相干辐射光源,与其他激光器一样,也必须具备三个基本条件才能使其产生相干辐射,即:
(1)有源区内载流子的反转分布
(2)有一个合适的谐振腔使受激辐射可以得到多次反馈形成激光振荡
(3)电流注入必须满足一定的阈值条件
其以半导体材料(砷化镓、磷化铟等)作为激光工作物质,通过一定的激励方式使半导体增益介质的能带或杂质能级之间实现粒子数反转,处于粒子数反转状态的大量电子与空穴复合时便产生受激发射作用,并利用半导体晶体的解理面形成的反射镜组成谐振腔,光在谐振腔内来回反射,不断被放大而产生振荡,最终实现光的辐射放大和激光输出。

3.半导体激光器分类
根据发射方式,半导体激光器可分为面发射半导体激光器与变发射半导体激光器;根据调制方式,半导体激光器可分为直接调制半导体激光器和外调制半导体激光器。

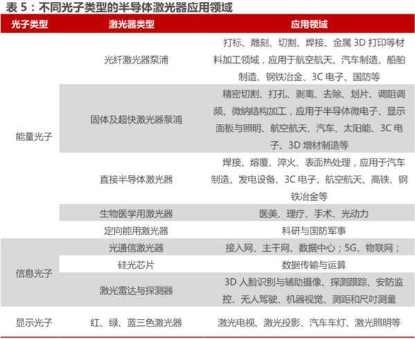
根据光子类型不同,半导体激光器可分为能量光子、信息光子和显示光子,具体子分类及应用领域如下:

4.半导体激光器的特点
(1)自动发光
导体宽带和电子价率在其中都有一定量的放射性气体电子和辐射空穴源,它们都是在热平衡的激发条件下(或者说是在其中一定量的电子注入源和电流源的激发条件下)被占据。导带中拥有着大量的电子,价带中拥有着空穴,它们会在后者中进行叠加,这种叠加存在着一定的随机性,也就是说不定期不定时的进行结合,结合后会产生较高的能量,这种能量会以光子的方式进行释放,这一过程被统称为自发射传输。特别是在某些情况下,由于半导体正常处于被激发状态且其导带的电子密度非常大,自发地发射而产生光子的可能性也非常大。它是研究半导体发光二极管工作原理的重要依据。
(2)促进光吸收
在光子携带着能量与半导体接触的情况下,这份光能就会进行传递,若在传递的过程中与电子相遇,就会加快电子的运动,让电子更迅速的与空穴配对,配对成功也就意味着对输入的这份光能进行了完全的吸收。
(3)通过激光发射
如果合适的高能量的入射光子通过激发使得价带电子中的一个电子和在价带电子中的一个空穴电子结合,这将直接导致价带上的电子发射另外一个入射光子,则这个释放出来的光子就可能会具有与入射光相同的许多物理化学特性(包括例如发射频率,相位,极化等),这种转换的过渡叫做激光辐射。例如,当外部给出一种共振状态条件,它就会进行放大入射光或者成为一种能进行自发射的激光仪。
以上梳理了半导体激光器的定义、分类、工作原理及特点等,希望对你有所帮助,如果你想了解更多相关内容,敬请关注三个皮匠报告的行业知识栏目。
本文由@2200 发布于三个皮匠报告网站,未经授权禁止转载。
推荐阅读:
什么是固体激光器?工作原理是?与光纤激光器区别是?
激光器有哪些种类?国内外激光器厂家介绍
2022功率半导体市场规模有多大?最新数据一览
为什么半导体存储器发展慢?半导体存储器发展的困难及趋势介绍
半导体存储器发展历程如何?产业链是什么样的?