三个皮匠微信公众号每天给您带来最全最新各类数据研究报告
经历了喧嚣,区块链行业终于再次回归平静。相比喧嚣时的鱼龙混杂,平静时“区块链正规军”大规模入场。在全球科技公司中,亿欧智库选取15家行业领军企业,分析其对区块链的技术探索和商业应用。
科技公司争相入局区块链,可以快速推动区块链行业健康发展,也可以促进区块链技术应用落地。总体来看,其布局主要分为三个方向:To B底层平台、To C行业应用以及区块链+物联网。
To B底层平台,BaaS服务的逐鹿之战
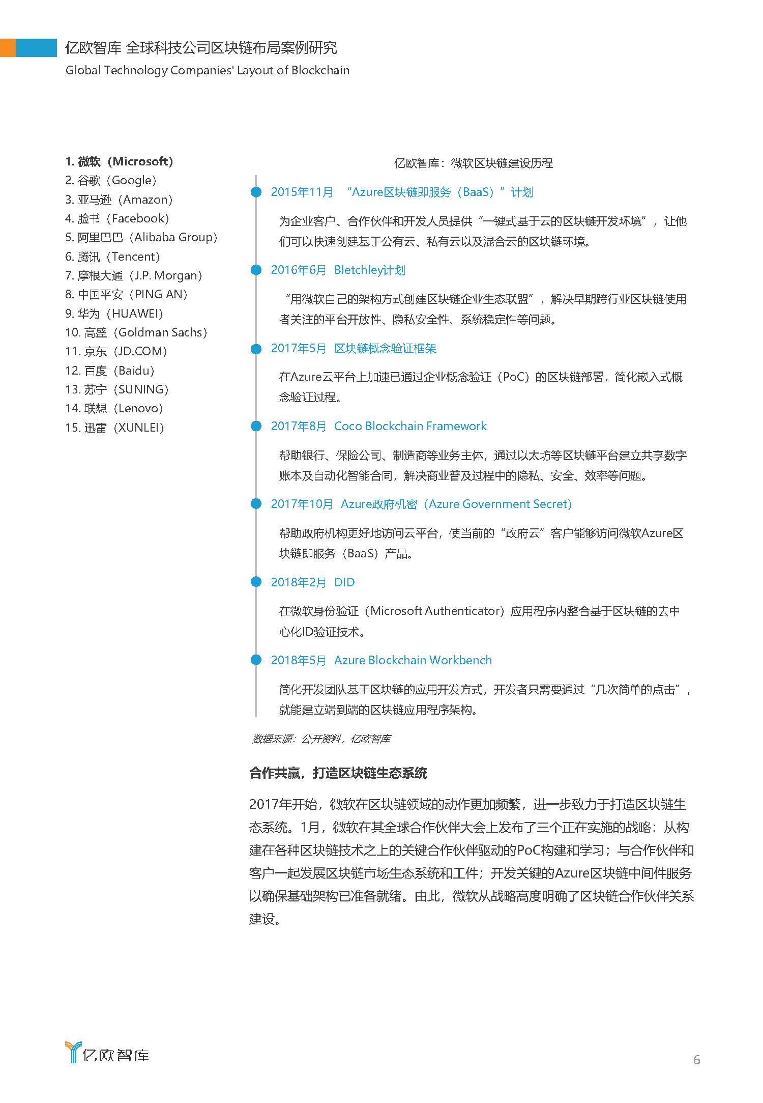
BaaS是Blockchain as a Service的缩写,中文译为“区块链即服务”,最开始是由微软与IBM提出。微软2015年11月宣布在Azure云平台中提供BaaS服务,IBM在2016年2月宣布推出区块链服务平台。之后,越来越多的互联网巨头公司以及区块链垂直领域公司加入BaaS研发中。
2019年3月30日,国家互联网信息办公室发布第一批境内区块链信息服务备案清单,其中不乏一些耳熟能详的企业,例如百度超级链平台、蚂蚁区块链BaaS平台、腾讯云TBaaS区块链服务平台、京东区块链BaaS平台等。
据Zion Market Research数据显示,2017年全球BaaS市场的总价值为4.4亿美元,预计到2024年其价值将达到305.9亿美元,2018年至2024年全球区块链即服务市场的复合增长率将为85.09%。
对全球科技公司而言,区块链之争更是平台之争。拥有安全性更高、可扩展性更强的BaaS平台,是未来在区块链之战中更具主动权的关键。
To C行业应用,自有场景的建设之道
在C端的区块链应用中,大企业侧重于自有场景问题的解决方案,使其变得透明、安全、可靠。其应用主要集中于金融、溯源、公益等领域。
在金融领域,区块链应用主要集中于供应链金融和跨境支付;在溯源领域,区块链主要解决了中心化数据存储、信息孤岛、恶意窜货等痛点;在公益领域,巨头公司布局较早,区块链主要用于解决公信力较低、缺乏信任、组织信息不够公开、公益组织费用支出较高、行政性倾向严重等难题。
目前,全球科技公司虽然已经在C端进行了大量的区块链应用,但仍然以完善自有场景为主,其商业化还处于起步阶段,未能构建起可实施性强的商业模式。
区块链+物联网,未来布局的创新之舵
区块链+物联网是未来科技公司布局的重点。2018年,巨头陆续提出向AIoT转型。2018年3月28日,在深圳开幕的2018云栖大会·深圳峰会上,阿里提出了万物智联的三驾马车:IoT、AI和云计算。2018年4月,百度与硬蛋签订AIoT领域框架合作协议,百度作为AI端,硬蛋作为IoT硬件端,将吸纳20-30家方案商,双方共同筛选一些合作伙伴。2018年11月28日,雷军在小米AIoT开发者大会上宣布:AI+IoT是小米的核心战略,而且未来5年、10年不会动摇,未来五年耗资100亿All in AIoT......
随着全球科技公司的布局,区块链行业的战争才刚刚开始,其布局战略和业务逻辑也会为区块链创业企业、布局区块链的传统企业、投资机构提供一定的借鉴意义。(关注公众号“三个皮匠”,获取最新行业报告资讯)
















