1 什么是商业物管
商业物管指的是给各种类型商业物业及其附属设施设备提供物业管理运营服务。内容涵盖批发、零售、餐饮、娱乐、健身、休闲等经营用途的房地产形式和以办公为主要用途的房地产形式。商业物业主要类型有购物中心和写字楼。商业物管覆盖物业开发管理全流程,包括前期咨询、招商,后期管理、运营,服务对象涉及业主及租户,纵向横向可挖掘潜力充足。
2 商业物管的基本模式
商管企业主要通过委托管理模式、品牌及管理输出模式、整租服务模式三种轻资产模式提供服务,不同模式下商管企业参与程度不同,并向不同客群提供不同组合服务。对比来看,住宅物管当前主要受业主委托全权管理社区物业,类似委托管理服务,模式相对单一。
(1)委托管理服务:获业主委托全权管理商用物业。提供的服务包括定位、建筑咨询及租户招揽服务、运营管理服务以及增值服务,收入来源有就定位、建筑咨询及租户招揽服务向业主收取固定费用、就运营管理服务向业主收取收入或利润的预定百分比或固定费用、就运营管理服务向租户收取管理费、就增值服务向相关客户收取公共空间使用费。
(2)品牌及管理输出模式:公司作为专业管理人为业主管理商用物业,公司仅委聘项目的核心管理团队。提供的服务有定位、建筑咨询及租户招揽服务、运营管理服务;收入来源包括就定位、建筑咨询及租户招揽服务向业主收取固定费用、就运营管理服务向业主收取收入或利润的预定百分比或固定费用、向业主收取品牌授权费用
(3)整租服务:租赁物业并向租户分租,公司全权负责商用物业管理及经营。提供的服务有物业租赁服务、运营管理服务、增值服务;收入来源有向租戶收取租金、向租户收取管理费、就增值服务向相关客户收取公共空间使用费。

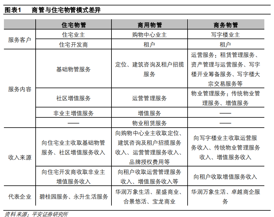
3 商业物管与住宅物管的区别
(1)服务客户:商业物管的客户以购物中心业主为主,面向的是单一企业客户,提供的是定位、建筑咨询及租户招揽服务,运营管理服务、增值服务,住宅物管主要面向个人客户,同时向住宅开发商等企业客户提供非业主增值服务。
(2)服务内容:商业物管服务内容更广,提供的是定位、建筑咨询及租户招揽服务,运营管理服务、增值服务,而住宅物管提供的是基础物管服务、社区增值服务、以及非业主增值服务
(3)商业物管专业化程度更高,一方面项目运营要求物管公司兼具服务能力与经营者意识,另一方面由于服务空间多为购物中心、写字楼或商业综合体,丰富的综合设施管理经验同样不可或缺。
(4)收入来源:商业物管向购物中心业主收取定位、 建筑咨询及租户招揽服务 收入、运营管理服务收入、 品牌授权费用等,以及与运营效果强关联的运营管理服务收入,住宅物管收入则主要包括基础物管服务收入、增值服务收入。
(5)代表企业:商业物管的代表企业有华润万象生活、星盛商业、合景悠活、宝龙商业,住宅物管的代表企业有碧桂园服务、永升生活服务。

推荐阅读:《2021年商业物管行业发展空间与数字化精细化管理分析报告(21页).pdf》
《【研报】物管行业系列报告之四:从九千万户微观数据看住宅物管行业空间-20200616[39页].pdf》
《上海物管协会:2020上海市物业管理行业发展报告[66页].pdf》