您的当前位置: 首页 > 新闻中心 > 行业资讯 > 5G芯片:2020年底我国5G基站数可达65万个,5G用户数约2亿人,手机出货量超1.3亿台(附下载)

5G芯片:2020年底我国5G基站数可达65万个,5G用户数约2亿人,手机出货量超1.3亿台(附下载)

三个皮匠微信公众号每天给您带来最全最新各类数据研究报告


5G芯片行业发展历程


2008年NASA最早提出5G概念,并于2014年发展全球的5G项目,带动了对5G芯片的需求。5G芯片经历了2016年之前的早期研发阶段, 2016-2018年逐步推进试用,并于2019年开启商用,目前已经进入商用发展阶段。
5G芯片行业发展背景综述
基于第五代移动通信技术,5G芯片是用来合成即将发射的基带信号,或对接收到的基带信号进行解码,是5G发展上游产业链的核心环节。
近年来,国家及地方政府频繁出台政策,并提供大规模的资金支持,且在消费者5G消费热情的促进下,多因素推动5G商用化发展,增加了对5G芯片核心产品的需求。
截至2020年底我国5G基站数可达65万个,5G用户数约2亿人,手机出货量超1.3亿台,5G芯片下游应用领域的发展增加了对产品的需求。
目前,我国高端芯片多依赖进口,2018年以来中美贸易摩擦持续升级,美国通过切断核心领域5G芯片的供应,遏制中国5G行业的发展,为5G芯片国产化的发展敲响警钟,推动芯片国产化进程。
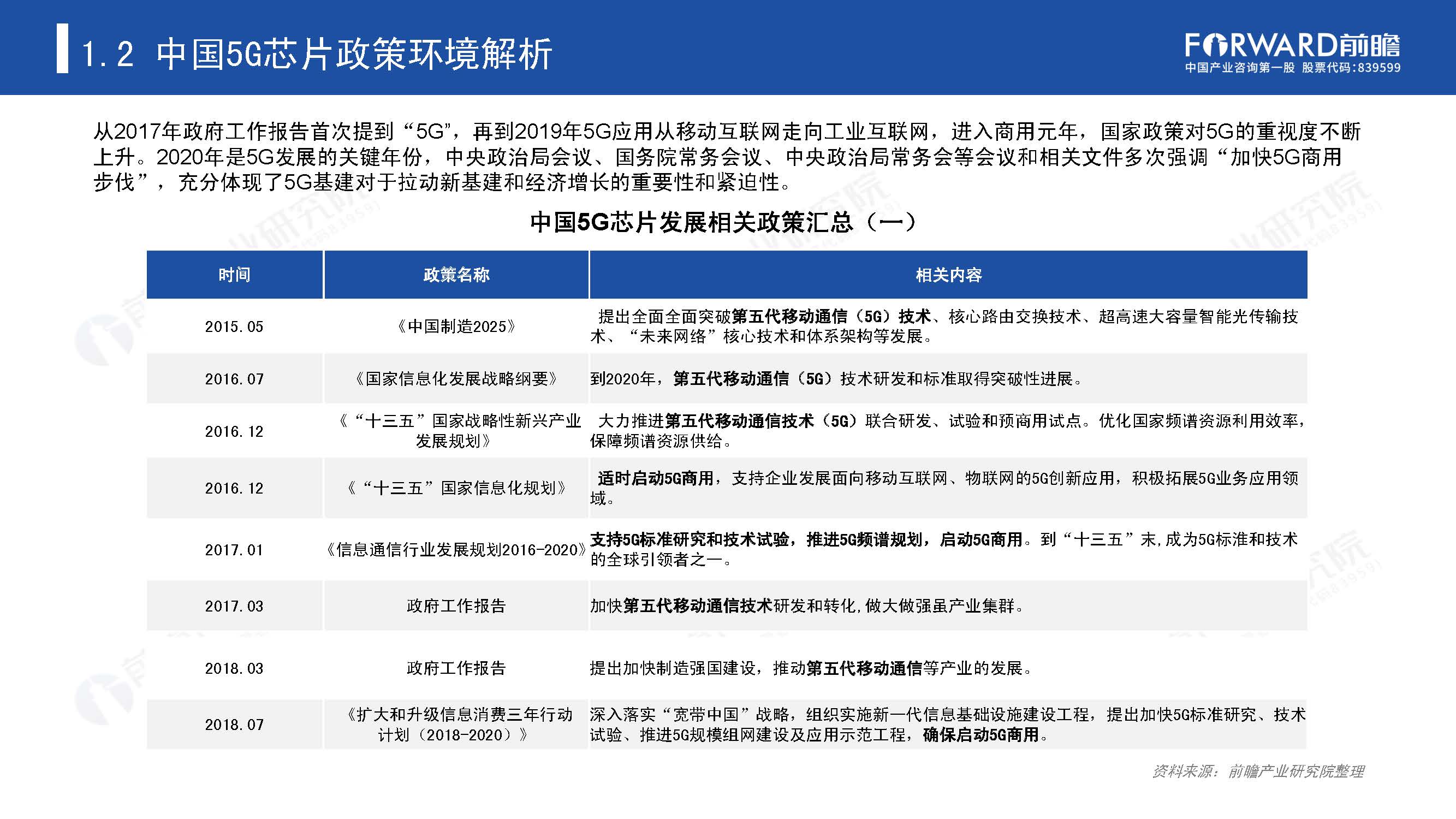
中国5G芯片政策环境解析
从2017年政府工作报告首次提到“5G”,再到2019年5G应用从移动互联网走向工业互联网,进入商用元年,国家政策对5G的重视度不断上升。2020年是5G发展的关键年份,中央政治局会议、国务院常务会议、中央政治局常务会等会议和相关文件多次强调“加快5G商用步伐”,充分体现了5G基建对于拉动新基建和经济增长的重要性和紧迫性。
5G芯片技术发展现状分析
2015年以来,我国积极出台政策推进5G发展,迎来了5G的快速发展期,5G芯片技术获得关注,2017年申请专利10个,2019年5G芯片专利申请数最多达到了33个。主要受美国对中国5G芯片及企业发展的贸易制裁,增加了国内企业对5G芯片研发的投入及重视。
从专利的分类看,主要以发明申请专利和实用新型专利为主,分别占比50%和48%。
5G芯片产业链分析
5G芯片产业链分为电路设计、芯片制造以及封装与测试三个环节,在芯片制造及封装领域我国竞争优势明显。
5G芯片企业发展模式对比分析
芯片行业的企业分两种模式,分别为IDM模式和Fabless模式。IDM模式生产步骤包括芯片的设计、生产、封装和检测所有流程。而Fabless模式就是无精圆厂的芯片设计企业,专注于芯片的设计研发和销售,而实物产品的晶圆制造、封装测试等环节外包给代工厂完成。目前全球只有英特尔、三星等少数几家企业可以独立完成设计、制造和封测所有程序。
以华为、高通、联发科(中国台湾)为代表的大部分芯片企业均为Fabless模式运营。
5G芯片行业发展特征分析
5G芯片由外需转为内需
全球5G通信的发展,加速了各国在该领域的布局。中美贸易摩擦持续正极,美遏制对中国5G芯片供应,产品由外需转内需。
核心技术不断获得突破
提升半导体制程优化,降低产品功耗,多采用7NM制程,同时加大技术投入,对更优化的5NM制程的芯片产品提前布局研发。
竞争加剧,国内企业竞争力提升
目前,5G芯片生产企业国外以高通、三星为代表,国内以华为、联发科、紫光展锐为代表,呈现五强争霸的局面。
5G芯片需求大幅增加
5G商用化的发展,推进了5G基站建设,在此基础上5G手机、互联网汽车等商用化的普及,芯片作为核心部件,需求大幅提升。
芯片产品供给不足
为提升产品竞争力,7纳米第一个EUV(极紫外光刻)量产的节点拥堵,各大厂商订单排队,产品供给不足。
芯片价格呈下降趋势变动
目前芯片厂商的价格战已提前打响。高通骁龙765芯片降价,作为安卓机的主流芯片供应商,也将价格压力抛给了例如联发科在内的其他厂商。(关注公众号“三个皮匠”,获取最新行业报告资讯)

1_页面_01.jpg

1_页面_02.jpg

1_页面_03.jpg

1_页面_04.jpg

1_页面_05.jpg

1_页面_06.jpg

1_页面_07.jpg

1_页面_08.jpg

1_页面_09.jpg

1_页面_10.jpg

1_页面_11.jpg

1_页面_12.jpg

1_页面_13.jpg

1_页面_14.jpg

1_页面_15.jpg

1_页面_16.jpg

1_页面_17.jpg

1_页面_18.jpg

1_页面_19.jpg

1_页面_20.jpg

1_页面_21.jpg

1_页面_22.jpg

1_页面_23.jpg

1_页面_24.jpg

1_页面_25.jpg

1_页面_26.jpg

1_页面_27.jpg

1_页面_28.jpg

1_页面_29.jpg

1_页面_30.jpg

1_页面_31.jpg

1_页面_32.jpg



点击下载全文

本文由作者三个皮匠发布,版权归原作者所有,禁止转载。本文仅代表作者个人观点,与本网无关。本文文字的真实性、完整性、及时性本站不作任何保证或承诺,请读者仅作参考,并请自行核实相关内容。

相关报告

【研报】电商行业:直播电商全产业链梳理&成长持续性分析直播电商是昙花一现还是星火燎原?-20200322[74页].pdf
【研报】电商行业:直播电商全产业链梳理&成长持续性分析直播电商是昙花一现还是星火燎原?-20200322[74页].pdf

证券研究报告 光大纺织服装&化妆品研究团队 2020年3月22日 直播电商:是昙花一现,还是星火燎原? 直播电商全产业链梳理&成长持续性分析 直播电商指的是KOL通过视频等形式推荐卖货并最终成交的电商渠道,2016年淘宝率先试水开启直播 卖货,此后快手、抖音、苏宁等平台纷纷加入,2019年直播电商行业快速成

微播易:2020直播电商行业研究报告:直播电商生态进化论[68页].pdf
微播易:2020直播电商行业研究报告:直播电商生态进化论[68页].pdf

2020年6月 微播易出品 直播电商生态进化论 2020直播电商行业研究报告 研究背景 2019年超级带货主播薇娅和李佳琦创造一个又一个 销售神话,让直播带货的销售模式迅速发展。2020年疫 情爆发和超长假期的叠加影响,直播和短视频用户数和 使用时长激增,企业神速转型,品牌线上渗透率提升, 直播电商作为快速

【研报】家用电器行业:家电直播电商专题借力扬帆直播风口下的家电行业-20200227[25页].pdf
【研报】家用电器行业:家电直播电商专题借力扬帆直播风口下的家电行业-20200227[25页].pdf

识别风险,发现价值 请务必阅读末页的免责声明 1 1 / 2525 本报告联系人: 黄涛 0755-82771936 Table_Page 行业专题研究|家用电器 2020 年 2 月 27 日 证券研究报告 家用电器行业家用电器行业 家电直播电商专题:家电直播电商专题:借力扬帆,直播风口下的家电借力扬帆

2019年中国娱乐直播市场年度综合分析(42页).pdf
2019年中国娱乐直播市场年度综合分析(42页).pdf

中国娱乐直播市场年度综合分析 Confidential and Protected by Copyright Laws 本产品保密并受到版权法保护 2019年8月 2019-8-302数据驱动精益成长 分析定义和分析方法 l 本分析内容主要分析对象是中国娱乐直 播市场,主要分析中国娱乐直播行业近年 发展历程

2019中国音频直播市场专题分析(37页).pdf
2019中国音频直播市场专题分析(37页).pdf

数字化浪潮下的广阔蓝海 Confidential and Protected by Copyright Laws 本产品保密并受到版权法保护 中国音频直播市场专题分析2019 2019/11/42数据驱动精益成长 CONTENTS 目录 背景:欣欣向荣的中国直播产业 01 中国音频直播产业发展现状:环境,价

中国音频直播市场专题分析2019(37页).pdf
中国音频直播市场专题分析2019(37页).pdf

数字化浪潮下的广阔蓝海 Confidential and Protected by Copyright Laws 本产品保密并受到版权法保护 中国音频直播市场专题分析2019 2019/11/72数据驱动精益成长 CONTENTS 目录 背景:欣欣向荣的中国直播产业 01 中国音频直播产业发展现状:环境,价

中国直播+市场专题分析 2020(26页).pdf
中国直播+市场专题分析 2020(26页).pdf

Confidential and Protected by Copyright Laws 本产品保密并受到版权法保护 2020/3/243 2020/3/245 2020/3/246 数据来源:国家市场监督管理总局 市场公开资料 易观整理 Analysys 易观 2020/3/247 2020/3/248

【研报】电商行业:数列天下~淘宝直播带货另类数据分析直播带货是怎样一种“江湖”?-20200428[46页].pdf
【研报】电商行业:数列天下~淘宝直播带货另类数据分析直播带货是怎样一种“江湖”?-20200428[46页].pdf

数列天下数列天下淘宝直播带货另类数据分析淘宝直播带货另类数据分析 直播带货是怎样一直播带货是怎样一种“江湖”?种“江湖”? 中信证券研究部中信证券研究部 张若海(张若海(数据数据科技首席分析师科技首席分析师 ) 2020年4月28日 1 1 核心观点核心观点 资本与政策瞩目资本与政策瞩目,直播电直播电商商“

客服
商务合作
小程序
服务号
折叠