2022年3月国务院发布2021年政府工作报告主要内容:确保粮食能源安全.保障粮食等重要农产品供应,保障民生和企业正常生产经营用电。实施全面节约战略。增强国内资源生产保障能力,加快油气、矿产等资源勘探开发,完善国家战略物资储备制度,保障初级产品供给。保持物价水平基本稳定。
近几年来我国陆续出台城投相关政策,下面是2013-2022年城投相关政策的详细梳理。2022.4.18关于做好疫情防控和经济社会发展金融服务的通知(“23条”)要在风险可控、依法合规的前提下,按市场化原则保障融资平台公司合理融资需求,不得盲目抽贷、压贷或停贷,保障在建项目顺利实施。
近几年来,我国不断出台煤矿智能化发展鼓励政策,下面就是这些政策的详细汇总梳理。2022年1月国务院发布“十四五”数字经济发展规划要求加快推动智慧能源建设应用,促进能源生产、运输、消费等各环节智能化升级,推动能源行业低碳转型。
下面是2011-2021年杭州历年楼市调控政策的汇总梳理。2011/2/28关于进一步做好房地产市场调控工作的实施意见(杭政函201122号):有1套房本地居民限购1套,三类人群(2套及以上本地家庭、1套及以上外地家庭、2年内1年社保外地家庭)暂停购房。
下面是2018-2022年我国互联网医疗政策汇总梳理。2018年4月25日国务院关于促进“互联网+医疗健康”发展的意见:适应“互联网+医疗健康”发展,进一步完善医保支付政策。逐步将符合条件的互联网诊疗服务纳入医保支付范围,建立费用分担机制,方便群众就近就医,促进优质医疗资源有效利用。健全互联网诊疗收费政策,
近年来,美国对外贸易政策是怎样的呢?实行了哪些政策?下面是近年来及2022年美国对外贸易政策的汇总梳理。
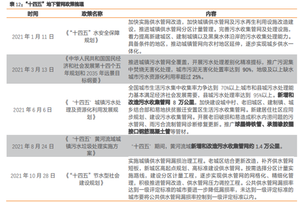
地下管网涉及城市供水、供热、电力、通信、排水等多个方面,是城市正常运行的生命线,近年来,国家层面不断为稳增长政策加码,推动城市地下管网建设。本文将梳理当前最新地下管网相关政策,希望对您有所帮助。
近年来,国家方面密集出台相关政策,支持计算机产业发展。本文将梳理2020-2022年最新国家关于计算机行业政策,以供参考。
0731-84720580
商务合作:really158d
友链申请 (QQ):1737380874
微信扫码登录









