您的当前位置: 首页 > 新闻中心 > 行业资讯 > TokenInsight:区块链技术赋能银行风险管理研究报告(附下载地址)

TokenInsight:区块链技术赋能银行风险管理研究报告(附下载地址)

三个皮匠微信公众号每天给您带来最全最新各类数据研究报告


银行风险的分类和定义


根据国际清算银行的常设监督机构巴塞尔委员会发布的《巴塞尔协议III》,银行风险可以划归为以下几类:信用风险、市场风险、操作风险、流动性风险、国家风险、声誉风险、系统性风险、战略风险、道德风险。其中属于可以通过管理来降低发生可能性的风险为:信用风险、操作风险及流动性风险。本文将主要探讨这三种风险。
关于三种可控制的风险定义取自巴塞尔协议,概念看起来过于理论化不利于进一步关于风险管理方法以及痛点阐述,因此TokenInsight在后文中会将每个风险对应的相关业务进行整理和展示,以便更清晰的从业务角度分析风险、以及各个风险对应的解决方案,这里先对概念进行简单的介绍。
根据巴塞尔协议相关内容,信用风险是指银行借款人或交易对手无法按照约定条款履行其义务的可能性,一般分为两种:结算风险和违约风险。狭义的信用风险仅指交易对手或债务人到期不能履行合约义务的违约风险。广义的信用风险还包括交易对手或债务人信用品质变化的不确定性所引起的信用价差风险。
操作风险是指由不完善或有问题的内部程序、员工和信息科技系统,以及外部因素(包括合规风险)所造成财务损失或影响银行声誉、客户和员工的操作事件。具体事件包括:内部欺诈,外部欺诈,就业制度和工作场所安全,客户、产品和业务活动,实物资产的损坏,营业中断和信息技术系统瘫痪,执行、交割和流程管理七种类型。
流动性风险是商业银行面临的重要风险之一,是指银行虽然有清偿能力,但无法及时获得充足资金或无法以合理成本及时获得充足资金以应对资产增长或支付到期的债务的风险。自金融系统产生以来,流动性风险一直伴随在商业银行的整个经营过程中,成为商业银行最主要的风险之一。
区块链与银行风险管理结合
应用区块链的金融场景大致有三种一需要多方机构参 与的场景、中心化系统的场景和需要第三方机构增信的场景。第一类场景的痛点在于交易环节多、耗时耗力,如跨境金融;第二类场景的痛点在于“牵一发而动全身”,中心系统出问题,所有节点都会瘫痪,如供应链金融;第三类场景的痛点是信用验证需要耗费额外的时间和金钱,如第三方支付和供应链金融中的信贷环节。而区块链的应用,因为其具有具有数据存储、点对点传输、共识机制、加密算法等特点,理论上是可以解决上述问题的。
目前,区块链在银行领域已经开始尝试应用于一些场景,包括支付结算、贸易融资、征信辅助查询等。未来,随着央行、国家金融监管部门进一步加强金融监管力度,若能从顶层配套设计制订区块链技术的指引及规范,区块链或有机会成为KYC、KYB、反洗钱等领域的技术标配,成为银行降低合规风险、监管风险的必备武器。
区块链+银行应用最新动态
①星展银行推区块链贸易平台,启动首笔中非交易。
②工行四川分行副行长周玥:“中欧e单通”跨境区块链平台助力“一带一路”建设。
③渣打银行加入企业以太坊联盟,将区块链视为“ 数字时代对银行和商业的核心,可以实时验证,保护和处理交易”。
④光大银行南宁分行成功落地首笔跨境金融区块链服务平台业务,为民营企业办理出口应收账款融资800万元。
⑤浙商银行获得区块链密钥管理系统相关国家专利。
⑥纽约梅隆银行(BNY Mellon) 宣布加入运行在R3的Corda平台之上的区块链贸易融资平台马可波罗(Marco Polo)。
⑦汇丰银行计划将旗下管理的200亿美元私募资产迁移到区块链托管平台Digital Vault。
⑧中国建设银行推出区块链再保理业务平台。
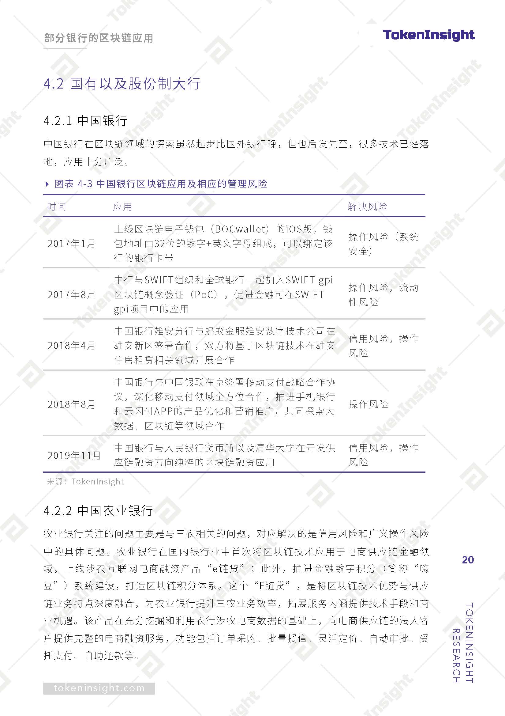
⑨中国银行首次用区块链债券发行系统发行200亿元小微贷款。(关注公众号“三个皮匠”,获取最新行业报告资讯)

1_页面_03.jpg

1_页面_04.jpg

1_页面_05.jpg

1_页面_06.jpg

1_页面_07.jpg

1_页面_08.jpg

1_页面_09.jpg

1_页面_10.jpg

1_页面_11.jpg

1_页面_12.jpg

1_页面_13.jpg

1_页面_14.jpg

1_页面_15.jpg

1_页面_16.jpg

1_页面_17.jpg

1_页面_18.jpg

1_页面_19.jpg

1_页面_20.jpg

1_页面_21.jpg

1_页面_22.jpg

1_页面_23.jpg

本文标签

本文由作者三个皮匠发布,版权归原作者所有,禁止转载。本文仅代表作者个人观点,与本网无关。本文文字的真实性、完整性、及时性本站不作任何保证或承诺,请读者仅作参考,并请自行核实相关内容。

相关报告

【研报】区块链行业:区块链新基建(二)区块链+物联网深挖数据价值和智能场景-20200727[17页].pdf
【研报】区块链行业:区块链新基建(二)区块链+物联网深挖数据价值和智能场景-20200727[17页].pdf

请仔细阅读本报告末页声明请仔细阅读本报告末页声明 证券研究报告 | 行业专题研究 2020 年 07月 27日 区块链区块链 区块链新基建(二) :区块链区块链新基建(二) :区块链+物联网,物联网,深挖深挖数据价值和智能场景数据价值和智能场景 基于基于区块链的物联网区块链的物联网市场前景:市场前景:万物

微众银行:WeCross技术白皮书:区块链跨链协作平台[45页].pdf
微众银行:WeCross技术白皮书:区块链跨链协作平台[45页].pdf

WeCross 技术白皮书 区 块 链 跨 链 协 作 平 台 2020 年 2 月 微众银行区块链团队编著 前言 区块链作为构建未来价值互联网的重要基础设施,深度融合分布式存储、点对点通信、 分布式架构、共识机制、密码学等前沿技术,正在成为技术创新的前沿阵地。全球主要国家 都在加快布局区块链技术,用以推动

TokenInsight:区块链技术赋能银行风险管理研究报告(27页).pdf
TokenInsight:区块链技术赋能银行风险管理研究报告(27页).pdf

分析师 姜颖 区块链技术赋能 银行风险管理研究 报告 Dec 2019 TokenInsight 同时提供项目深度分 析,行业研究报告以及咨询服务,您 可通过以下方式联系我们: TokenI Find, Create, and Spread Value in Blockchain. TOKENINSIGHT

京东:2019京东区块链技术实践白皮书(95页)..pdf
京东:2019京东区块链技术实践白皮书(95页)..pdf

京东区块链技术实践白皮书(2019) 1 序序 数字科技是一种新的科技手段和新的思维方式,将成为新旧动能转换的新 手段,促进实体经济长期增长,并促进金融与实体经济的结合,降低金融风 险。 区块链是数字科技的重要组成部分,京东是全球少数拥有大量区块链实际 应用场景的大型企业。 在 2018 年 3 月,京东

德勤:推动风险信息共享技术——区块链融入金融犯罪合规(11页).pdf
德勤:推动风险信息共享技术——区块链融入金融犯罪合规(11页).pdf

Taking risk information sharing to the next level Integrating Blockchain and Financial Crime Compliance - Deloitte Inclusion Conference 推动风险信息 共享技术 区块链融入金

京东数科:京东区块链技术实践白皮书(224页).pdf
京东数科:京东区块链技术实践白皮书(224页).pdf

2020 京东区块链技术实践白皮书 2020 京东区块链技术实践白皮书 0 京东数科智臻链 京东数科智臻链 京东数科智臻链 2020 京东区块链技术实践白皮书 2020 京东区块链技术实践白皮书 1 2020 京东区块链技术实践白皮书 2020 京东区块链技术实践白皮书 目录 目录 声明 . 4声明 . 4

客服
商务合作
小程序
服务号
折叠