1 “链长制”是什么
链长制就是选择和安排能够促进地方经济发展的核心和重点产业,由省市政府一把手(主要领导)或者是该地地方政府主要官员担任“链长”,以“补链”和“强链”为目标,推行的一系列制度设计。
“链长制”这一制度安排强调基于“产业链”拓展供应链、信息链、采购链、服务链、人才链、资金链等多个链条,推动国内产业链上下游联动,有利于完善产业链生态,实现产业协同,提升产业集群。

2 链长制的具体内涵
“链长制”由“链主”和“链长”两个部分组成:链长是产业链倡导者、支持者、维护者。由各省、市主要领导挂帅,每人负责一条产业链,利用地方最高负责人的综合协调优势,在更高层面上保障各个产业链的完整、稳定和发展。链主是在产业链发展和进化过程中竞争形成的,产业链中“链主”是处于核心地位,能够协调产业链上各个节点的活动,具有不可替代的作用,可以使整个产业链作为一个有机整体正常工作的企业。
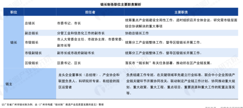
总链长一般由市委书记和市长担任;副总链长由分管工业和信息化工作的副市长担任;市级链长由市人大常委会主任、市政协主席、市委常委、副市长等担任;区级链长由区委书记和区长担任;链主由龙头企业董事长《总经理)、产业协会和联盟负责人、科研院所专家、有经验的园区运营者担任,他们的具体职责如下表所示

3 “链长制”的起源和发展
2018年4月,湘潭市在湖南省全省首推“链长制”,推进区域产业高质量发展
2018年7月,湖南印发《省委、省政府领导同志联系工业新兴优势产业链分工方案》,湖南省委书记杜家毫联系的是自主可控计算机及信息安全产业链,湖南省省长许达哲联系航空航天(含北斗)等产业链。
2019年2月,辽宁盘锦市通过"链长制"的推进,实现了新旧动能的有序转换,筑牢了产业发展根基。
2019年8月,浙江省商务厅发布《浙江省商务厅关于开展开发区产业链"链长制"试点进一步推进开发区创新提升工作的意见》,成为国内最早在全省范围内系统化普遍化推进"链长制"的省份。
2019年11月,广西发布《广西重点产业集群及产业链群链长工作机制实施方案》。文件要求,总群链长负责组织领导推动重点产业集群及产业链发展工作,由自治区分管领导担任;副总群链长协助总群链长工作,由自治区人民政府副秘书长、自治区工业和信息化厅厅长担任;重点产业集群和产业链布局所在地的市、县设立相应的群长、链长。
2020年4月,江西省为有效应对新冠肺炎疫情不利影响,稳定产业链供应链,推动江西实现高质量跨越式发展,实施产业链链长制。
2020年6月,河南省信阳市围绕产业集聚区"二次创新"和县域经济高质量发展,提出了一揽子新政,包括全产业链专业园区、链长制、一把手工程、招商引资回归工程等。
2020年7月13日,南京发布《南京市推进产业链高质量发展工作方案》,实行“一条产业链,一位市领导,一个工作专班,一位专班负责人”的工作推进机制。
推荐阅读:《前瞻:新蓝图开启新征程2021年链长制建设研究报告(44页).pdf》