您的当前位置: 首页 > 新闻中心 > 行业资讯 > 华为&罗兰贝格:5G 应用立场文件(附下载地址)

华为&罗兰贝格:5G 应用立场文件(附下载地址)

三个皮匠微信公众号每天给您带来最全最新各类数据研究报告


5G是一种新的范式


5G可以提供增强移动宽带(eMBB)、高可靠低时延通讯(URLLC)与大规模机器类通讯(mMTC)服务,将为消费者、家庭、企业与社区带来大量机遇。
截至2035年,5G有望创造12万亿美元的收入
截至2035年,80%的电信收入(宽带、硬件与服务)将与5G相关
5G有助于推广医疗、教育等基础服务、降低服务成本、促进平等;推广无线应用、提高设备自动化程度,从而减少碳排放并保护资源。最终,经济增长将促进各国的直接和间接就业。
电信运营商、设备供应商与行业共同发展5G应用,推进产业转型
5G率先应用于:
电信:家庭宽带(如:固定无线接入)与移动服务
媒体文娱:AR/VR游戏、广告、广播多播服务
制造:涉及产品全生命周期的智能工厂与工业联接
交通:自动驾驶、车载信息娱乐系统
公共服务:远程医疗、远程教育
国际标准化降低成本、加速应用
首个版本5G国际标准已经发布,支持5G非独立组网、独立组网和初始应用。下一步重点在于,未来几年内强化5G生态,扩大应用潜力,Release 16和Release 17两版标准将于2020年和2021年发布。
标准机构“第三代合作伙伴计划”(3GPP)引领5G的标准化进程。5G需要运营商、设备供应商和行业企业广泛合作,从而达成共识。
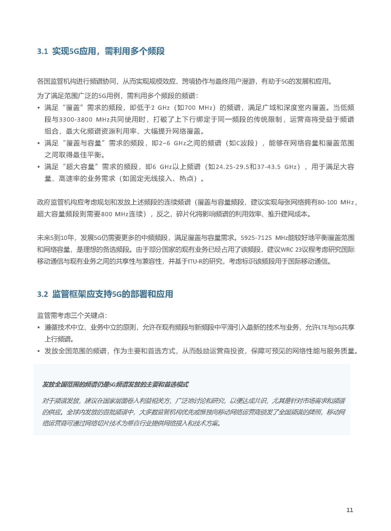
频谱分配是关键的监管和技术问题
5G需要多个频段来实现广泛的用例。
全球频谱协同,有助于降低供应商、运营商、行业伙伴乃至最终用户实现5G的复杂程度及成本。
发放全国范围的频谱,是各国监管机构首选和主推的模式。
应考虑网络同步,降低干扰。
倡导稳定可靠、开放透明的5G生态
除了技术的质量和成本,5G的长期成功有赖于良好的营商环境。
明确的国家规划路线图,能为相关方提供充分的指导,鼓励持续投资于基础设施。
5G汽车协会、5G产业自动化联盟、5G应用产业方阵等行业协会,联合相关企业开展合作。
为电信等行业提供监管政策支持,出台激励措施。
5G广泛应用需要全行业的参与和投资
不仅运营商投资,设备供应商与行业相关方的积极参与也将促进规模效应,惠及整个产业生态。
随着性能不断优化、规模效应显现,5G将逐步推广和应用。
新业务可利用现有的投资:全国范围的频谱已经发放给移动网络运营商,运营商利用网络切片技术,能够为垂直行业提供网络和技术方案。(关注公众号“三个皮匠”,获取最新行业报告资讯)


1_页面_01.jpg

1_页面_02.jpg

1_页面_03.jpg

1_页面_04.jpg

1_页面_05.jpg

1_页面_06.jpg

1_页面_07.jpg

1_页面_08.jpg

1_页面_09.jpg

1_页面_10.jpg

1_页面_11.jpg

1_页面_12.jpg

1_页面_13.jpg

1_页面_14.jpg

1_页面_15.jpg

1_页面_16.jpg

1_页面_17.jpg

1_页面_18.jpg


本文由作者华为发布,版权归原作者所有,禁止转载。本文仅代表作者个人观点,与本网无关。本文文字的真实性、完整性、及时性本站不作任何保证或承诺,请读者仅作参考,并请自行核实相关内容。

相关报告

【公司研究】苏宁易购-三十年积淀全渠道布局开启规模扩张新篇章-20200715[31页].pdf
【公司研究】苏宁易购-三十年积淀全渠道布局开启规模扩张新篇章-20200715[31页].pdf

请务必阅读正文之后的信息披露和重要声明请务必阅读正文之后的信息披露和重要声明 公公 司司 研研 究究 深深 度度 研研 究究 报报 告告 证券研究报告证券研究报告 商业贸易商业贸易 审慎增持审慎增持 ( ( 维持维持 ) 市场数据市场数据 市场数据日期市场数据日期 2020-07-14 收盘价(元) 12

【公司研究】苏宁易购-扣非净利表现不及预期给予谨慎推荐-20200417[16页].pdf
【公司研究】苏宁易购-扣非净利表现不及预期给予谨慎推荐-20200417[16页].pdf

table_research 公司点评报告公司点评报告零售行业零售行业 2020 年年 4 月月 17 日日 扣非净利表现不及预期扣非净利表现不及预期,给予给予谨慎推荐谨慎推荐 苏宁易购苏宁易购 (002024.SZ ) 谨慎谨慎推荐推荐 下调下调评级评级 核心观点核心观点: 1 1事件摘要事件摘要 20

苏宁易购深度报告:从五大视角对比苏宁与京东(49页).pdf
苏宁易购深度报告:从五大视角对比苏宁与京东(49页).pdf

请参阅最后一页的重要声明 证券研究报告证券研究报告 上市上市公司深度公司深度 专业零售专业零售 从五大视角对比苏宁与京东从五大视角对比苏宁与京东 苏宁易购深度报告苏宁易购深度报告 家电行业线下主导,苏宁全渠道份额领先家电行业线下主导,苏宁全渠道份额领先。我国家电规模 2004-18 年 CAGR 达 11

苏宁金融:2019中国居民消费升级报告(57页).pdf
苏宁金融:2019中国居民消费升级报告(57页).pdf

中国居民消费升级报告(2019) 2 0 1 9 年 1 1 月 苏 宁 金 服 集 团 金 融 研 究 院 目 录 CONTENTS 消费升级概览 01 身边的消费升级 02 消费新形势思辨 03 消费升级指数2019 04 消 费 升 级 概 览 消费成为经济支柱 消费结构不断优化 消费品质持续提升 从

苏宁金融:男性群体消费趋势研究报告(23)[23页].pdf
苏宁金融:男性群体消费趋势研究报告(23)[23页].pdf

男性群体消费趋势研究报告 2 0 2 0 年 4 月 苏 宁 金 融 研 究 院 消 费 金 融 研 究 中 心 研 究 员 : 付 一 夫 目 录 CONTENTS 被低估的“他经济” 01 “败家爷们”咋花钱 02 “他经济”崛起动因 03 商机无限须把握 04 被 低 估 的 “ 他 经 济 ” 男人

苏宁金融:90后人群消费趋势研究报告(29页).pdf
苏宁金融:90后人群消费趋势研究报告(29页).pdf

90后人群消费趋势研究报告 2 0 1 9 年 1 0 月 苏 宁 金 服 集 团 金 融 研 究 院 消 费 金 融 研 究 中 心 研 究 员 : 付 一 夫 、 雷 佳 目 录 CONTENTS 走近90后 01 90后人群消费画像 02 90后消费新趋势 03 光鲜背后的隐忧 04 走 近 9 0

客服
商务合作
小程序
服务号
折叠