您的当前位置: 首页 > 新闻中心 > 行业资讯 > 中国联通:5G行业专网白皮书(附下载)

中国联通:5G行业专网白皮书(附下载)

三个皮匠微信公众号每天给您带来最全最新各类数据研究报告


5G 万物智联时代,垂直行业生产方式智能化、数字化转型升级将持续加速,行业用户对运营商移动网络服务提出了新的要求。一方面生产要素的数字化进程积聚新的动能,新型信息化应用不断涌现,业务场景在灵敏感知、智慧决策、敏捷执行多个层面不断突破和创新。另一方面,行业企业现有的信息化管理模式仍将存续,其对通信网络在可管可控、安全、业务自主性方面有特殊的要求。因此,运营商在 5G 时代需要提供安全可控、能力丰富且具有差异化定制能力的通信网络来满足行业用户多元化的业务场景。 

本册白皮书对行业专网需求进行分析,提出中国联通 5G 专网产品定义并对其能力进行阐述,同时从专网终端及模组、专网安全能力、专网协同能力等多个维度进行介绍。为行业客户部署中国联通 5G 专网提供参考。(关注公众号“三个皮匠”,获取最新行业报告资讯)

1_页面_01.jpg

1_页面_02.jpg

1_页面_03.jpg

1_页面_04.jpg

1_页面_05.jpg

1_页面_06.jpg

1_页面_07.jpg

1_页面_08.jpg

1_页面_09.jpg

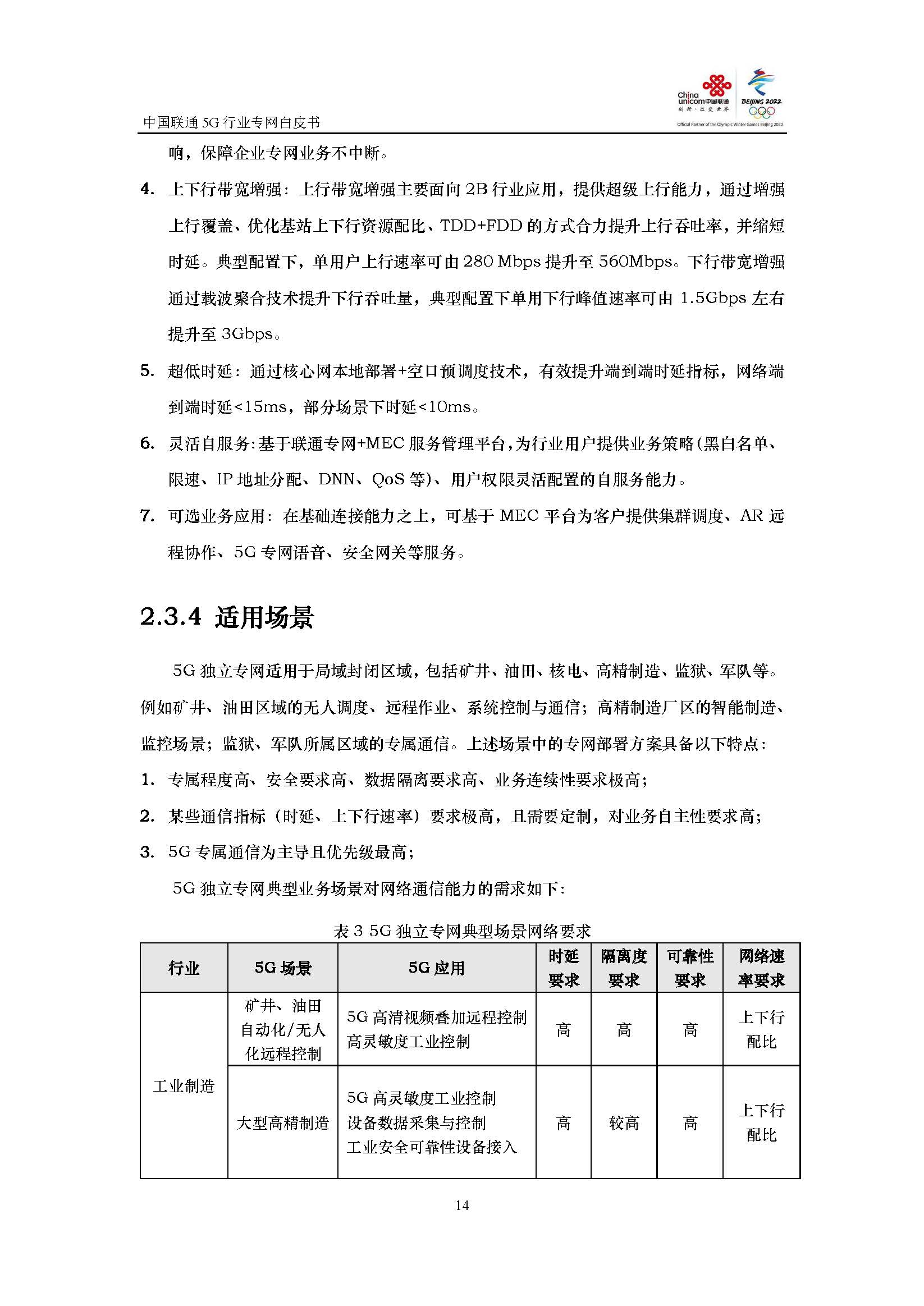
1_页面_10.jpg

1_页面_11.jpg

1_页面_12.jpg

1_页面_13.jpg

1_页面_14.jpg

1_页面_15.jpg

1_页面_16.jpg

1_页面_17.jpg

1_页面_18.jpg

1_页面_19.jpg

1_页面_20.jpg

1_页面_21.jpg

1_页面_22.jpg

1_页面_23.jpg

1_页面_24.jpg

1_页面_25.jpg

1_页面_26.jpg

1_页面_27.jpg

1_页面_28.jpg

1_页面_29.jpg



点击下载全文

本文标签

本文由作者中国联通发布,版权归原作者所有,禁止转载。本文仅代表作者个人观点,与本网无关。本文文字的真实性、完整性、及时性本站不作任何保证或承诺,请读者仅作参考,并请自行核实相关内容。

相关报告

中国通信学会:5G核心网前沿报告(2019)(26页).pdf
中国通信学会:5G核心网前沿报告(2019)(26页).pdf

5G5G核心网前沿报告核心网前沿报告 (20201919年)年) 中国中国通信学会通信学会 2019年年12月月 版权声明版权声明 本本前沿报告前沿报告版权属于版权属于中国通信学会中国通信学会,并受法律保护,并受法律保护。转转 载、摘编或利用其它方式使用载、摘编或利用其它方式使用本本报告报告文字或者观点的

中国地下空间网:2019中国城市地下空间发展蓝皮书(42页).pdf
中国地下空间网:2019中国城市地下空间发展蓝皮书(42页).pdf

中国城市地下空间发展蓝皮书 2019 公共版 编著 中国岩石力学与工程学会地下空间分会 南京慧龙城市规划设计有限公司 二一九年十月 主 编: 陈志龙 执 行 主 编: 刘 宏 执行副主编: 张智峰 编撰组成员: 常 伟 田 野 王海丰 杨明霞 唐 菲 肖秋凤 席志文 傅宜轩 王若男 中国岩石力学与工程学会地

中国信通院:新基建形势下的云网融合(17页).pdf
中国信通院:新基建形势下的云网融合(17页).pdf

新基建形势下的云网融合 中国信息通信研究院 云计算与大数据研究所 苏越 0101 新基建与云网融合新基建与云网融合 新基建概念边界明确,信息基础设施成为其底座 2020年4月20日,国家发改委首次就“新基建”概念作出正式的解释,新一代信息技术引领的新型基 础设施建设也正式确定了其边界. 新基建包含信息基础设

罗戈网:2020中国合同物流发展报告(简版)(48页).pdf
罗戈网:2020中国合同物流发展报告(简版)(48页).pdf

2020中国合同物流发展报告 2020/9/22 中国/州 ? 1. 调研数据 合同物流25强 合同物流调研分析 2 ? 3 本报告所数据包括企业排名与市场调研; 【企业排名】 数据主要来上市公司财报、企业公开信息、企业访谈等 【市场调研】 我们分别制作并发放了向甲、合同物流企业的调研问卷,并收集了158份

中国信通院:车 联 网 白 皮 书(2018年)(35页).pdf
中国信通院:车 联 网 白 皮 书(2018年)(35页).pdf

车车 联联 网网 白白 皮皮 书书 (2012018 8 年)年) 中国信息通信研究院中国信息通信研究院 2012018 8 年年 1 12 2 月月 版权声明版权声明 本白皮书本白皮书版权属于版权属于中国信息通信研究院中国信息通信研究院,并受法律保,并受法律保 护护。转载、摘编或利用其它方式使用转载、摘

【公司研究】中国长城-筑中国芯之基腾网信之翼-210127(20页).pdf
【公司研究】中国长城-筑中国芯之基腾网信之翼-210127(20页).pdf

敬请参阅报告结尾处的免责声明 东方财智 兴盛之源 DONGXING SECURITIES 公 司 研 究 东 兴 证 券 股 份 有 限 公 司 证 券 研 究 报 告 中国长城(中国长城(000066000066) :筑中国芯之筑中国芯之 基,腾网信之翼基,腾网信之翼 2021 年 01 月 27 日 推

网宿科技:中国互联网安全报告(2020年)(24页).pdf
网宿科技:中国互联网安全报告(2020年)(24页).pdf

世上唯 的不变,是变化本身,网络安全行业更是如此。网络威胁与攻击始终在不断变化,各个阶段体现出新的特征。因此,规划与运营线上业务时,需要充分考虑到各类潜在网络安全威胁所带来的安全隐患。墓于报告内容和网宿安全平台的运营情况,我们认为,未来网络安全态势有以下发展趋势:一、云安全综合解决方案成为企业的刚需从网宿科

中国联通&amp云网融合向算网一体技术演进白皮书(33页).pdf
中国联通&amp云网融合向算网一体技术演进白皮书(33页).pdf

2020 年 4 月,国家发改委首次对新基建的具体含义进行了阐述,在信息基 础设施部分,提出构建以数据中心、智能计算中心为代表的算力基础设施,提升 各行业的“联接+计算”能力,引领重大科技创新、重塑产业升级模式,为社会 发展注入更强动力。同年 12 月,国家发改委在关于加快构建全国一体化大数 据中心协同创新

客服
商务合作
小程序
服务号
折叠