随着现代技术的发展,高通、华为、百度等为代表的国内外众多科技巨头纷纷加大在智能驾驶领域的技术研发投入力度,大力布局智能驾驶行业。高通骁龙汽车数字座舱平台已经经历四代更迭。华为
ADS 高阶自动驾驶全栈解决方案和智能汽车解决方案品牌HI持续赋能国内外车企。
1 高通
主要产品:SnapdragonTM平台、智能驾驶座舱平台
重要进展:2021年1月,高通发布了第四代骁龙汽车数字座舱平台和 SnapdragonRide 自动驾驶平台,全部采用 5nm 制程芯片;2021年10月,高通以45亿美元价格收购Veoneer。
未来趋势:公司同步布局高算力芯片、C-V2X 产品和车对云服务,将与更多新能源车辆合作。

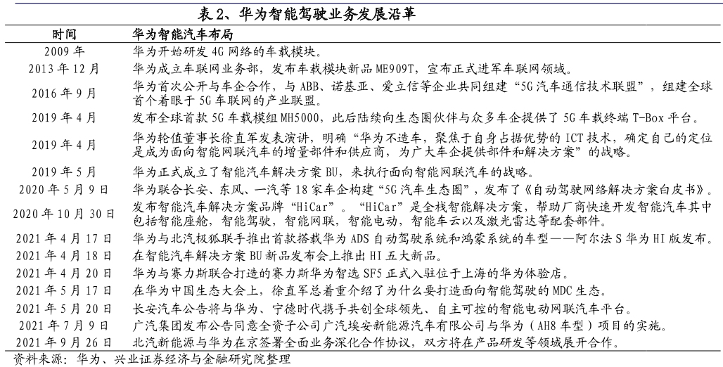
2 华为
主要产品:ADS自动驾驶系统,Harmony OS智能座舱、MDC810 平台
重要进展:2019 年 5 月,成立智能汽车解决方案 BU;2021 年4月18日,华为发布鸿蒙OS 智能座舱、“华为八爪鱼”等五大智能汽车解决方案产品;2021年9月,北汽蓝谷与华为签署协议,双方将加强研发、品牌营销等领域合作。
未来趋势:ICT 技术赋能产业智能化,在车联网、智能座舱、自动驾驶、语音交互等领域为车企提供服务。持续完善 MDC
智能驾驶生态,广泛吸引用户借助于平台开发各种车辆的智能驾驶应用。

3 小米
主要产品:小米自动驾驶平台
重要进展:2021年3月,小米官宣“造车计划”,由雷军亲自带队,预计10年投入100亿美金造车。小米相继投资纵目、禾赛,收购Deepmotion,自动驾驶技术链更加完善。
未来趋势:小米汽车将自研自动驾驶系统,推动L4级自动驾驶功能上车。公司预计在2024年推出量产车。

4 富士康
主要产品:精密连接器、无线通讯组件、液晶显示器、汽车零部件等
重要进展:2020年10月,推出MIH EV电动车平台;2021年8月,富智康与Stellantis签署协议,成立合资公司 Mobile Drive;2021年10月,富士康发布Foxtron 纯电动汽车品牌,并带来Model C、Model E、Model T三款新车
未来趋势:富士康计划与德国汽车制造商“间接”合作,在欧洲、印度和拉丁美洲等地生产电动汽车。同时计划在2025-2027年,为全球10%的电动汽车提供零部件或服务。
5 苹果
主要产品:Apple Car
重要进展:2014年,苹果启动自动驾驶项目;截至2020年,苹果已获超过100项汽车专利技术,智能驾驶系统专利占比
未来趋势:从2016年22%上升至 2019 年 41%。Apple Car 将在2023年至2025年发布;苹果计划在2024年生产一款纯电动乘用车,且正在研发低成本长续航的动力电池

6 特斯拉
主要产品:Tesla Model S、Tesla Model X等
重要进展:2021年7月,更新FSD Beta v9全自动辅助驾驶系统;2021年8 月,特斯拉发布自主研发D1 芯片、9000万亿次算力超级计算机Dojo。
未来趋势:预计在2021年底不久时间内实现高级别自动驾驶;未来特斯拉还将布局Robotaxi。

7 百度
主要产品:Apollo汽车机器人、萝卜快跑、星途1代
重要进展:2015年12月,百度自动驾驶事业部成立;2021年8月,百度发布Apollo汽车机器人和萝卜快跑;2021年10月15日,百度获得首批无人化道路测试的15 张牌照。
未来趋势:预计于2022年发布集度汽车新产品;ASD(Apollo Self Driving)层面于3-5年内实现100万智能驾驶前装量,智能座舱用户超1亿,将与广汽、长城合作,落实量产。

推荐阅读:《2021年华为汽车五大布局与智能驾驶产业研究报告(119页).pdf》
《智能驾驶深度系列(一):智能驾驶:重构产业链生态(96页).pdf》
《【研报】智能驾驶系列报告(一):百度智能驾驶破釜沉舟登峰造极-210310(33页).pdf》